Suppr超能文献

HuR 通过介导 CDC5L 表达促进胃癌的进展。

HuR Promotes the Progression of Gastric Cancer through Mediating CDC5L Expression.

机构信息

Department of Biochemistry and Molecular Biology, Basic Medical College, Shanxi Medical University, Taiyuan 030001, China.

Department of Clinical Laboratory, Xi'an Da Xing Hospital, No. 353, North Labor Road, Xi'an 710016, China.

出版信息

Dis Markers. 2022 Mar 12;2022:5141927. doi: 10.1155/2022/5141927. eCollection 2022.

Abstract

METHODS

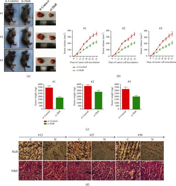
We performed qRT-PCR, cell cycle assay, cell migration, and mouse transplantation model analysis in our experiments. It has been clarified that HuR and microRNAs (miRNAs) have important interplays in the regulation of tumor progression.

RESULTS

This study found microRNA-133b (miR-133b), as a HuR-sponged miRNA in GC cells. Downregulation of HuR can promote the expression of miR-133b and further affect the downstream cyclin CDC5L. The expressions of miR-133b were slightly lower in GC tissues than adjacent normal tissues.

CONCLUSION

Our studies suggest that HuR and miR-133b are involved in the development and pathological process of GC cells.

摘要

方法

在实验中,我们进行了 qRT-PCR、细胞周期分析、细胞迁移和小鼠移植模型分析。已经明确 HuR 和 microRNAs(miRNAs)在肿瘤进展的调控中具有重要的相互作用。

结果

本研究发现 microRNA-133b(miR-133b)是 GC 细胞中 HuR 结合的 microRNA。HuR 的下调可以促进 miR-133b 的表达,并进一步影响下游细胞周期蛋白 CDC5L。GC 组织中 miR-133b 的表达略低于相邻正常组织。

结论

我们的研究表明 HuR 和 miR-133b 参与了 GC 细胞的发展和病理过程。

https://cdn.ncbi.nlm.nih.gov/pmc/blobs/555b/8934217/a84b7e3f53b8/DM2022-5141927.001.jpg

文献AI研究员

20分钟写一篇综述,助力文献阅读效率提升50倍。

立即体验

用中文搜PubMed

大模型驱动的PubMed中文搜索引擎

马上搜索

文档翻译

学术文献翻译模型,支持多种主流文档格式。

立即体验