Peng Wei, Zhou Xingcheng, Xu Tingting, Mao Yanwen, Zhang Xiaohuan, Liu Huiming, Liang Luqun, Liu Lingling, Liu Lirong, Xiao Ying, Zhang Fan, Li Shuang, Shi Mingjun, Zhou Yuxia, Tang Lei, Wang Yuanyuan, Guo Bing
Guizhou Provincial Key Laboratory of Pathogenesis and Drug Research on Common Chronic Diseases, Guizhou Medical University, Guiyang, China.
Department of Pathophysiology, Guizhou Medical University, Guiyang, Guizhou, 550025, China.
Cell Death Dis. 2022 Mar 21;13(3):254. doi: 10.1038/s41419-022-04529-x.
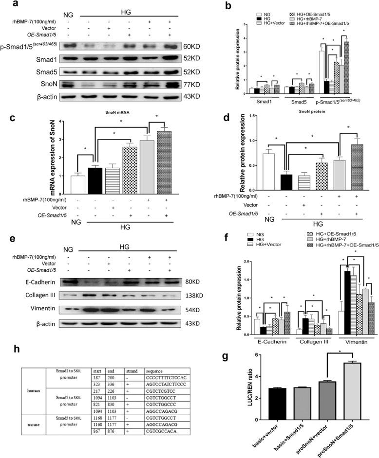
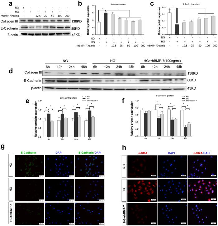
Tubulointerstitial fibrosis (TIF) is involved in the development of diabetic kidney disease (DKD). Transforming growth factor β1 (TGF-β1) is involved in the extensive fibrosis of renal tissue by facilitating the partial epithelial-mesenchymal transition (EMT), increasing the synthesis of extracellular matrix (ECM), inhibiting degradation, inducing apoptosis of renal parenchyma cells, and activating renal interstitial fibroblasts and inflammatory cells. Recent studies indicated that bone morphogenetic protein-7 (BMP-7) upregulated the expression of endogenous SnoN against renal TIF induced by TGF-β1 or hyperglycemia. Nevertheless, the mechanisms underlying the BMP-7-mediated restoration of SnoN protein level remains elusive. The present study demonstrated the increased expression of BMP-7 in diabetic mellitus (DM) mice by hydrodynamic tail vein injection of overexpressed BMP-7 plasmid, which attenuated the effects of DM on kidney in mice. Partial tubular EMT and the accumulation of Collagen-III were resisted in DM mice that received overexpressed BMP-7 plasmid. Similar in vivo results showed that BMP-7 was competent to alleviate NRK-52E cells undergoing partial EMT in a high-glucose milieu. Furthermore, exogenous BMP-7 activated the Smad1/5 pathway to promote gene transcription of SnoN and intervened ubiquitination of SnoN; both effects repaired the SnoN protein level in renal tubular cells and kidney tissues of DM mice. Therefore, these findings suggested that BMP-7 could upregulate SnoN mRNA and protein levels by activating the classical Smad1/5 pathway to refrain from the partial EMT of renal tubular epithelial cells and the deposition of ECM in DKD-induced renal fibrosis.
肾小管间质纤维化(TIF)参与糖尿病肾病(DKD)的发展。转化生长因子β1(TGF-β1)通过促进部分上皮-间质转化(EMT)、增加细胞外基质(ECM)合成、抑制降解、诱导肾实质细胞凋亡以及激活肾间质成纤维细胞和炎性细胞,参与肾组织的广泛纤维化。最近的研究表明,骨形态发生蛋白-7(BMP-7)上调内源性SnoN的表达,以对抗由TGF-β1或高血糖诱导的肾TIF。然而,BMP-7介导的SnoN蛋白水平恢复的潜在机制仍不清楚。本研究通过水动力尾静脉注射过表达BMP-7质粒,证明糖尿病(DM)小鼠中BMP-7表达增加,这减轻了DM对小鼠肾脏的影响。接受过表达BMP-7质粒的DM小鼠抵抗了部分肾小管EMT和III型胶原蛋白的积累。类似的体内结果表明,BMP-7能够减轻在高糖环境中经历部分EMT的NRK-52E细胞。此外,外源性BMP-7激活Smad1/5途径以促进SnoN的基因转录并干预SnoN的泛素化;这两种作用修复了DM小鼠肾小管细胞和肾组织中的SnoN蛋白水平。因此,这些发现表明,BMP-7可通过激活经典的Smad1/5途径上调SnoN mRNA和蛋白水平,以抑制DKD诱导的肾纤维化中肾小管上皮细胞的部分EMT和ECM的沉积。