School of Biomedical Sciences, Charles Sturt University, Wagga Wagga, NSW, 2678, Australia.
Center for Microbial Pathogenesis, Institute for Biomedical Sciences, Georgia State University, Atlanta, GA, 30303, USA.
Nat Commun. 2022 Mar 25;13(1):1604. doi: 10.1038/s41467-022-28851-2.
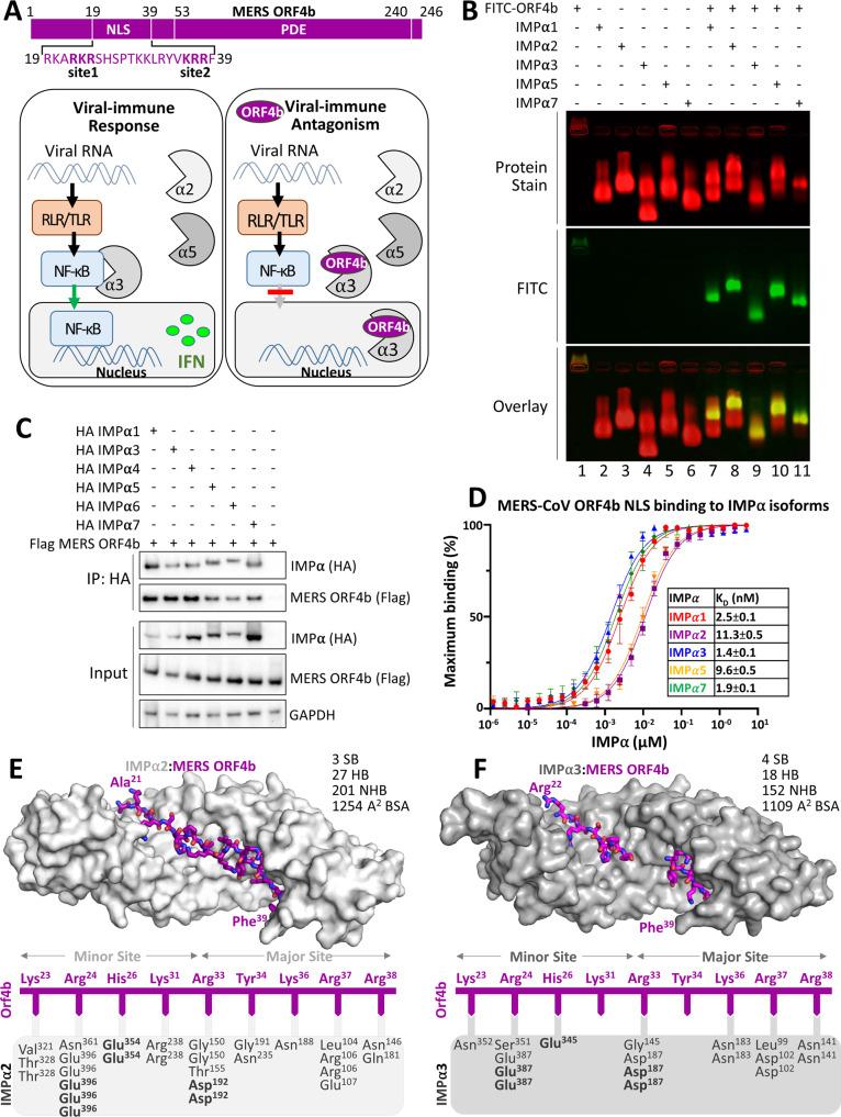
The MERS coronavirus (MERS-CoV) is a highly pathogenic, emerging virus that produces accessory proteins to antagonize the host innate immune response. The MERS-CoV ORF4b protein has been shown to bind preferentially to the nuclear import adapter IMPα3 in infected cells, thereby inhibiting NF-κB-dependent innate immune responses. Here, we report high-resolution structures of ORF4b bound to two distinct IMPα family members. Each exhibit highly similar binding mechanisms that, in both cases, lack a prototypical Lys bound at their P2 site. Mutations within the NLS region dramatically alter the mechanism of binding, which reverts to the canonical P2 Lys binding mechanism. Mutational studies confirm that the novel binding mechanism is important for its nuclear import, IMPα interaction, and inhibition of innate immune signaling pathways. In parallel, we determined structures of the nuclear binding domain of NF-κB component p50 bound to both IMPα2 and α3, demonstrating that p50 overlaps with the ORF4b binding sites, suggesting a basis for inhibition. Our results provide a detailed structural basis that explains how a virus can target the IMPα nuclear import adapter to impair immunity, and illustrate how small mutations in ORF4b, like those found in closely related coronaviruses such as HKU5, change the IMPα binding mechanism.
MERS 冠状病毒(MERS-CoV)是一种高致病性的新兴病毒,它会产生辅助蛋白来拮抗宿主固有免疫反应。MERS-CoV ORF4b 蛋白已被证明优先与感染细胞中的核输入适配器 IMPα3 结合,从而抑制 NF-κB 依赖性固有免疫反应。在这里,我们报告了 ORF4b 与两种不同的 IMPα 家族成员结合的高分辨率结构。每个结构都表现出高度相似的结合机制,在这两种情况下,都缺乏 P2 位结合的典型赖氨酸。NLS 区域内的突变极大地改变了结合机制,该机制恢复为典型的 P2 赖氨酸结合机制。突变研究证实,这种新的结合机制对于其核输入、IMPα 相互作用以及抑制固有免疫信号通路是重要的。同时,我们还确定了 NF-κB 成分 p50 的核结合域与 IMPα2 和 α3 结合的结构,证明 p50 与 ORF4b 的结合位点重叠,提示了抑制的基础。我们的结果提供了一个详细的结构基础,解释了病毒如何靶向 IMPα 核输入适配器来破坏免疫,并且说明了 ORF4b 中的微小突变(如在密切相关的冠状病毒如 HKU5 中发现的突变)如何改变 IMPα 结合机制。