Key Laboratory of Oral Biomedical Research of Zhejiang Province, Stomatology Hospital, School of Stomatology, Zhejiang University School of Medicine, Zhejiang Provincial Clinical Research Center for Oral Diseases, Hangzhou, 310006, P. R. China.
School of Materials Science and Engineering, and Institute for Advanced Study, Tongji University, Shanghai, 201804, P. R. China.
Adv Sci (Weinh). 2022 May;9(16):e2200053. doi: 10.1002/advs.202200053. Epub 2022 Apr 4.
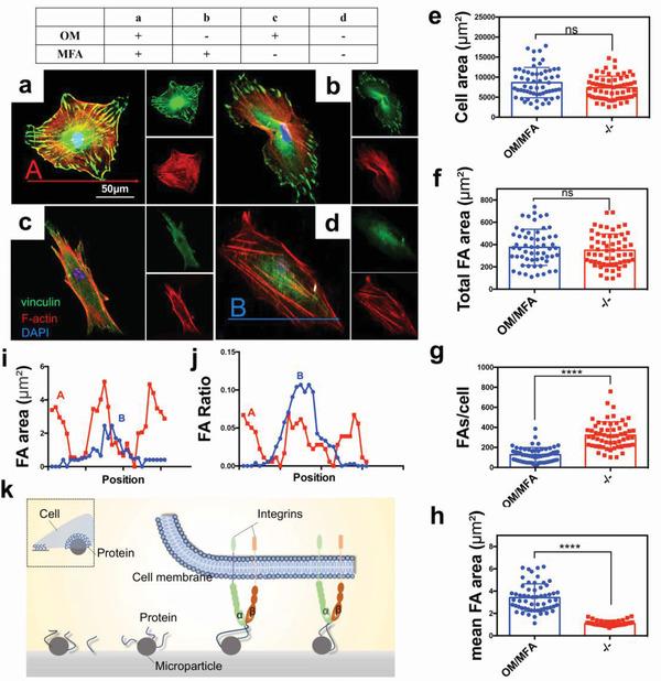
Mechanical cues are widely used for regulating cell behavior because of their overarching, extensive, and non-invasive advantages. However, unlike chemical cues, mechanical cues are not efficient enough to determine cell fate independently and improving the mechanosensitivity of cells is rather challenging. In this study, the combined effect of chemical and mechanical cues on the osteogenic differentiation of human mesenchymal stem cells is examined. These results show that chemical cues such as the presence of an osteogenic medium, induce cells to secrete more collagen, and induce integrin for recruiting focal adhesion proteins that mature and cascade a series of events with the help of the mechanical force of the scaffold material. High-resolution, highly ordered hollow-micro-frustum-arrays using double-layer lithography, combined with modified methacrylate gelatin loaded with pre-defined soluble chemicals to provide both chemical and mechanical cues to cells. This approach ultimately facilitates the achievement of cellular osteodifferentiation and enhances bone repair efficiency in a model of femoral fracture in vivo in mice. Moreover, the results also reveal these pivotal roles of Integrin α2/Focal adhesion kinase/Ras homolog gene family member A/Large Tumor Suppressor 1/Yes-associated protein in human mesenchymal stem cells osteogenic differentiation both in vitro and in vivo. Overall, these results show that chemical cues enhance the microtopographical sensitivity of cells.
力学刺激因其广泛、深入且非侵入性的优势被广泛用于调控细胞行为。然而,与化学刺激不同,力学刺激还不够高效,无法独立决定细胞命运,提高细胞的力学敏感性颇具挑战性。本研究考察了化学刺激和力学刺激联合对人骨髓间充质干细胞成骨分化的影响。结果表明,化学刺激物(如成骨培养基)的存在会诱导细胞分泌更多的胶原蛋白,并诱导整合素募集焦点黏附蛋白,在支架材料力学的帮助下,这些蛋白成熟并级联一系列事件。利用双层光刻技术制造出具有高分辨率、高度有序的中空微圆柱阵列,并结合载有预定义可溶性化学物质的改良甲基丙烯酰明胶,为细胞提供化学和力学刺激。该方法最终促进了细胞的成骨分化,并提高了在体内股骨骨折模型中骨修复的效率。此外,研究结果还揭示了整合素 α2/黏着斑激酶/ Ras 同源基因家族成员 A/大肿瘤抑制因子 1/Yes 相关蛋白在人骨髓间充质干细胞体外和体内成骨分化中的关键作用。总的来说,这些结果表明化学刺激物增强了细胞的微观形貌敏感性。