Division of Digestive Diseases, Department of Medicine, Emory University School of Medicine, Atlanta, Georgia.
Division of Digestive Diseases, Department of Medicine, Emory University School of Medicine, Atlanta, Georgia; Gastroenterology Research, Atlanta Veterans Administration Medical Center, Decatur, Georgia; Winship Cancer Institute, Emory University School of Medicine, Atlanta, Georgia.
Cell Mol Gastroenterol Hepatol. 2022;14(1):129-150. doi: 10.1016/j.jcmgh.2022.03.012. Epub 2022 Apr 4.
BACKGROUND & AIMS: Regeneration of the epithelium by stem cells in the intestine is supported by intrinsic and extrinsic factors. Lysophosphatidic acid (LPA), a bioactive lipid mediator, regulates many cellular functions, including cell proliferation, survival, and cytokine secretion. Here, we identify LPA receptor as a potent regulator of the survival of stem cells and transit-amplifying cells in the intestine.
We have used genetic mouse models of conditional deletion of Lpar5, Lpar5;Rosa-Cre (Lpar5), and intestinal epithelial cell-specific Lpar5;AhCre (Lpar5) mice. Mice were treated with tamoxifen or β-naphthoflavone to delete Lpar5 expression. Enteroids derived from these mice were used to determine the effect of Lpar5 loss on the apoptosis and proliferation of crypt epithelial cells.
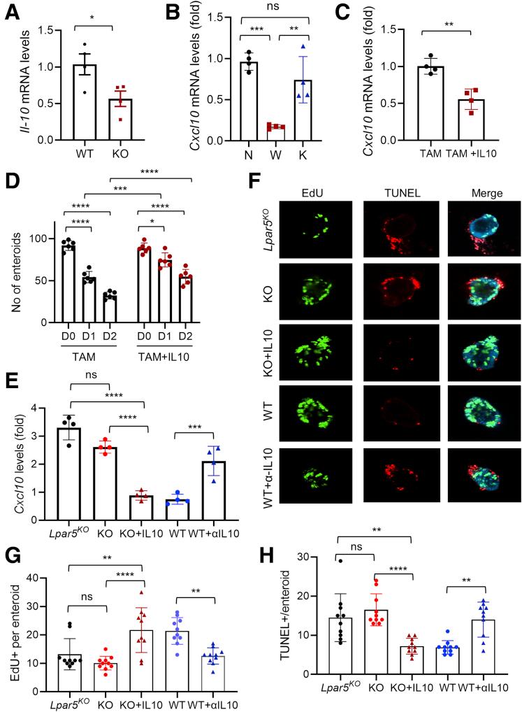
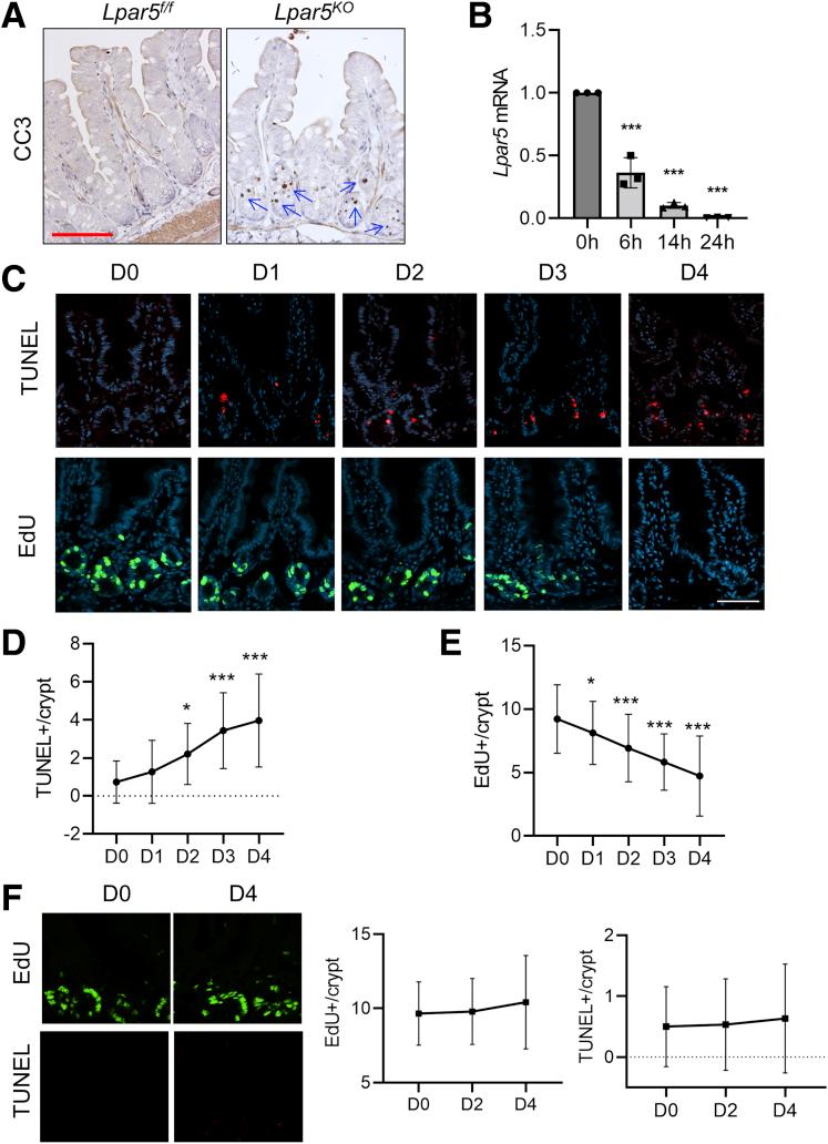
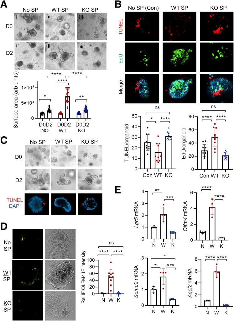
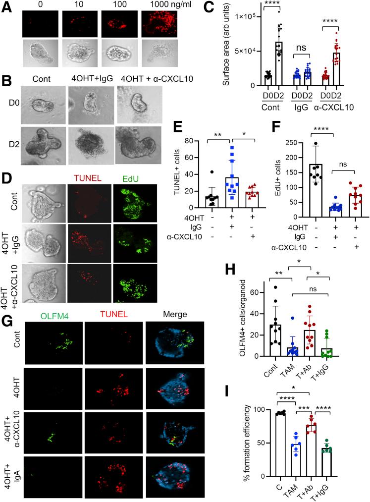
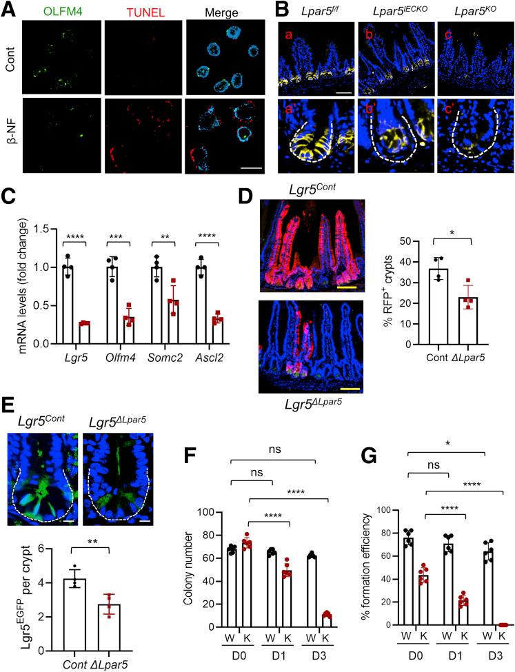
Conditional loss of Lpar5 induced ablation of the intestinal mucosa, which increased morbidity of Lpar5 mice. Epithelial regeneration was compromised with increased apoptosis and decreased proliferation of crypt epithelial cells by Lpar5 loss. Interestingly, intestinal epithelial cell-specific Lpar5 loss did not cause similar phenotypic defects in vivo. Lpar5 loss reduced intestinal stem cell marker gene expression and reduced lineage tracing from Lgr5 ISCs. Lpar5 loss induced CXCL10 expression which exerts cytotoxic effects on intestinal stem cells and progenitors in the intestinal crypts. By co-culturing Lpar5 enteroids with wild-type or Lpar5 splenocytes, we demonstrated that lymphocytes protect the intestinal crypts via a LPA-dependent suppression of CXCL10.
LPA is essential for the regeneration of intestinal epithelium. Our findings reveal a new finding that LPA regulates survival of stem cells and transit-amplifying cells in the intestine.
肠内干细胞的上皮再生受内在和外在因素的支持。溶血磷脂酸(LPA)是一种生物活性脂质介质,可调节多种细胞功能,包括细胞增殖、存活和细胞因子分泌。在这里,我们确定 LPA 受体是肠内干细胞和过渡扩增细胞存活的有效调节因子。
我们使用了条件性缺失 Lpar5、Lpar5;Rosa-Cre(Lpar5)和肠上皮细胞特异性 Lpar5;AhCre(Lpar5)的小鼠的遗传小鼠模型。用他莫昔芬或β-萘黄酮处理这些小鼠以删除 Lpar5 的表达。从这些小鼠衍生的肠类器官用于确定 Lpar5 缺失对隐窝上皮细胞凋亡和增殖的影响。
条件性缺失 Lpar5 诱导肠黏膜消融,从而增加 Lpar5 小鼠的发病率。上皮细胞再生受到损害,Lpar5 缺失导致隐窝上皮细胞凋亡增加和增殖减少。有趣的是,肠上皮细胞特异性 Lpar5 缺失不会导致体内出现类似的表型缺陷。Lpar5 缺失降低了肠干细胞标记基因的表达,并减少了 Lgr5 ISC 的谱系追踪。Lpar5 缺失诱导了 CXCL10 的表达,其对肠隐窝中的肠干细胞和祖细胞产生细胞毒性作用。通过将 Lpar5 肠类器官与野生型或 Lpar5 脾细胞共培养,我们证明淋巴细胞通过 LPA 依赖的方式抑制 CXCL10 来保护肠隐窝。
LPA 对肠上皮的再生是必不可少的。我们的发现揭示了一个新的发现,即 LPA 调节肠内干细胞和过渡扩增细胞的存活。