Yue Rongchuan, Lu Shengzhong, Luo Yu, Zeng Jing, Liang Hao, Qin Dan, Wang Xiaobo, Wang Tao, Pu Jun, Hu Houxiang
Department of Cardiology, Affiliated Hospital of North Sichuan Medical College, Nanchong, 637000, P.R. China.
Cardiovascular Research Center, Affiliated Hospital of North Sichuan Medical College, Nanchong, 637000, P.R. China.
Cell Death Discov. 2022 Apr 14;8(1):202. doi: 10.1038/s41420-022-00909-6.
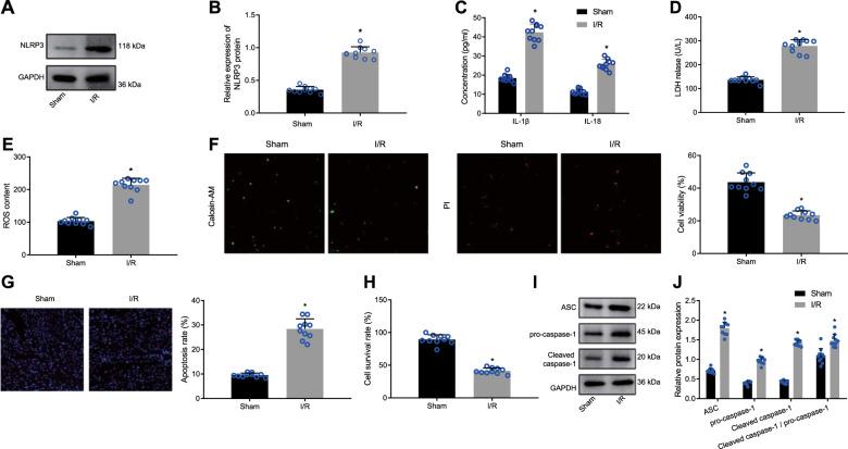
Recent evidence indicates that exosomes derived from mesenchymal stem cells (MSCs) confer protective effects against myocardial ischemia/reperfusion (I/R) injury. Exosomes are carriers of potentially protective endogenous molecules, including microRNAs (miRNAs/miRs). The current study set out to test the effects of transferring miR-182-5p from MSC-derived exosomes into myocardial cells on myocardial I/R injury. First, an I/R mouse model was developed by left anterior descending coronary artery occlusion, and myocardial cells were exposed to hypoxia/reoxygenation (H/R) for in vitro I/R model establishment. Loss- and gain-of-function experiments of miR-182-5p and GSDMD were conducted to explore the effects of miR-182-5p via MSC-derived exosomes on cell pyroptosis and viability. GSDMD was robustly expressed in I/R-injured myocardial tissues and H/R-exposed myocardial cells. GSDMD upregulation promoted H/R-induced myocardial cell pyroptosis and reduced viability, corresponding to increased lactate dehydrogenase release, reactive oxygen species production, and pyroptosis. A luciferase assay demonstrated GSDMD as a target of miR-182-5p. In addition, exosomal miR-182-5p was found to diminish GSDMD-dependent cell pyroptosis and inflammation induced by H/R. Furthermore, MSC-derived exosomes carrying miR-182-5p improved cardiac function and reduced myocardial infarction, accompanied with reduced inflammation and cell pyroptosis in vivo. Taken together, our findings suggest a cardioprotective effect of exosomal miR-182-5p against myocardial I/R injury, shedding light on an attractive therapeutic strategy.
最近的证据表明,间充质干细胞(MSC)衍生的外泌体对心肌缺血/再灌注(I/R)损伤具有保护作用。外泌体是潜在保护性内源性分子的载体,包括微小RNA(miRNA/miR)。本研究旨在测试将MSC衍生外泌体中的miR-182-5p转移到心肌细胞中对心肌I/R损伤的影响。首先,通过左冠状动脉前降支闭塞建立I/R小鼠模型,并将心肌细胞暴露于缺氧/复氧(H/R)中以建立体外I/R模型。进行了miR-182-5p和GSDMD的功能丧失和功能获得实验,以探讨通过MSC衍生外泌体的miR-182-5p对细胞焦亡和活力的影响。GSDMD在I/R损伤的心肌组织和H/R暴露的心肌细胞中大量表达。GSDMD上调促进了H/R诱导的心肌细胞焦亡并降低了活力,这与乳酸脱氢酶释放增加、活性氧产生增加和焦亡相关。荧光素酶测定表明GSDMD是miR-182-5p的靶标。此外,发现外泌体miR-182-5p可减少H/R诱导的GSDMD依赖性细胞焦亡和炎症。此外,携带miR-182-5p的MSC衍生外泌体改善了心脏功能并减少了心肌梗死,同时体内炎症和细胞焦亡也减少。综上所述,我们的研究结果表明外泌体miR-182-5p对心肌I/R损伤具有心脏保护作用,为一种有吸引力的治疗策略提供了线索。