Su Yan, Huang Hongyan, Luo Tianzhi, Zheng You, Fan Jie, Ren He, Tang Meng, Niu Zubiao, Wang Chenxi, Wang Yuqi, Zhang Zhengrong, Liang Jianqing, Ruan Banzhan, Gao Lihua, Chen Zhaolie, Melino Gerry, Wang Xiaoning, Sun Qiang
Beijing Institute of Biotechnology, Research Unit of Cell Death Mechanism, 2021RU008, Chinese Academy of Medical Science, 20 Dongda Street, Beijing, China.
CAS Key Laboratory of Mechanical Behavior and Design of Materials, Department of Modern Mechanics, University of Science and Technology of China, Hefei, China.
Cell Discov. 2022 Apr 19;8(1):35. doi: 10.1038/s41421-022-00387-1.
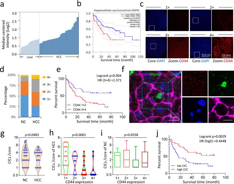
Penetration of immune cells into tumor cells was believed to be immune-suppressive via cell-in-cell (CIC) mediated death of the internalized immune cells. We unexpectedly found that CIC formation largely led to the death of the host tumor cells, but not the internalized immune cells, manifesting typical features of death executed by NK cells; we named this "in-cell killing" which displays the efficacy superior to the canonical way of "kiss-killing" from outside. By profiling isogenic cells, CD44 on tumor cells was identified as a negative regulator of "in-cell killing" via inhibiting CIC formation. CD44 functions to antagonize NK cell internalization by reducing N-cadherin-mediated intercellular adhesion and by enhancing Rho GTPase-regulated cellular stiffness as well. Remarkably, antibody-mediated blockade of CD44 signaling potentiated the suppressive effects of NK cells on tumor growth associated with increased heterotypic CIC formation. Together, we identified CIC-mediated "in-cell killing" as a promising strategy for cancer immunotherapy.
免疫细胞穿透肿瘤细胞曾被认为是通过细胞内细胞(CIC)介导内化免疫细胞死亡从而具有免疫抑制作用。我们意外地发现,CIC形成主要导致宿主肿瘤细胞死亡,而非内化免疫细胞死亡,表现出自然杀伤细胞(NK细胞)执行死亡的典型特征;我们将此命名为“细胞内杀伤”,其显示出优于从外部进行的经典“接触杀伤”方式的效果。通过对同基因细胞进行分析,肿瘤细胞上的CD44被鉴定为通过抑制CIC形成而成为“细胞内杀伤”的负调节因子。CD44通过减少N-钙黏蛋白介导的细胞间黏附以及增强Rho GTP酶调节的细胞硬度来对抗NK细胞内化。值得注意的是,抗体介导的CD44信号阻断增强了NK细胞对肿瘤生长的抑制作用,这与异型CIC形成增加有关。总之,我们确定CIC介导的“细胞内杀伤”是一种有前景的癌症免疫治疗策略。