Department of Biochemistry and Molecular Genetics, Israel Institute for Biological Research, Ness Ziona, Israel.
Department of Molecular Genetics, Weizmann Institute of Science, Rehovot, Israel.
Nat Commun. 2022 Apr 25;13(1):2237. doi: 10.1038/s41467-022-29896-z.
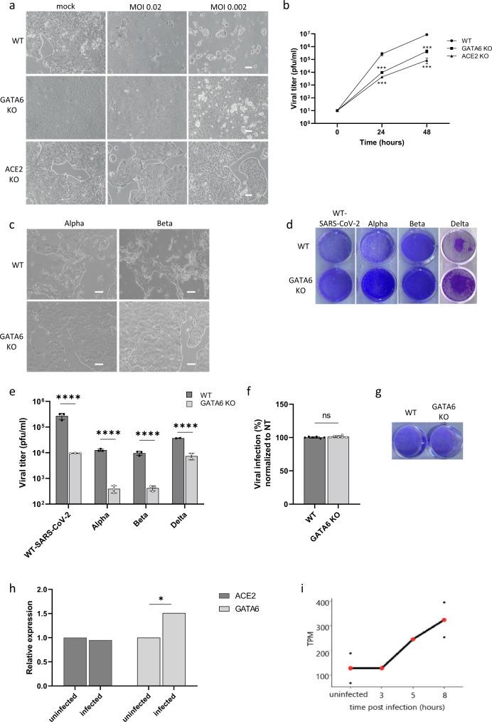
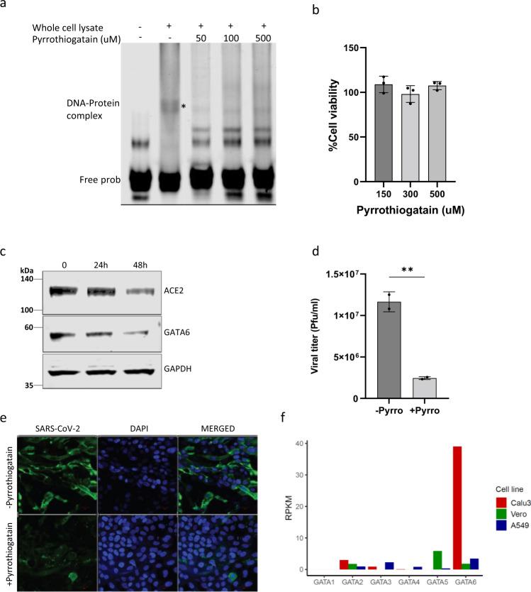
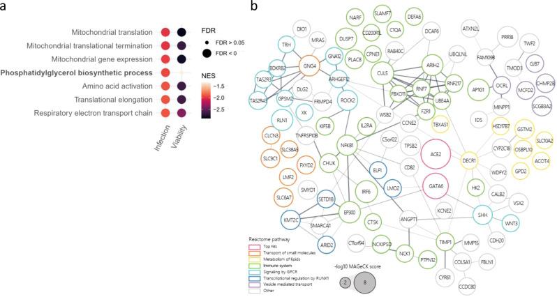
The global spread of SARS-CoV-2 led to major economic and health challenges worldwide. Revealing host genes essential for infection by multiple variants of SARS-CoV-2 can provide insights into the virus pathogenesis, and facilitate the development of novel therapeutics. Here, employing a genome-scale CRISPR screen, we provide a comprehensive data-set of cellular factors that are exploited by wild type SARS-CoV-2 as well as two additional recently emerged variants of concerns (VOCs), Alpha and Beta. We identified several host factors critical for SARS-CoV-2 infection, including various components belonging to the Clathrin-dependent transport pathway, ubiquitination, Heparan sulfate biogenesis and host phosphatidylglycerol biosynthesis. Comparative analysis of the different VOCs revealed the host factors KREMEN2 and SETDB1 as potential unique candidates required only to the Alpha variant. Furthermore, the analysis identified GATA6, a zinc finger transcription factor, as an essential proviral gene for all variants inspected. We show that GATA6 directly regulates ACE2 transcription and accordingly, is critical for SARS-CoV-2 cell entry. Analysis of clinical samples collected from SARS-CoV-2 infected individuals shows elevated levels of GATA6, suggesting a role in COVID-19 pathogenesis. Finally, pharmacological inhibition of GATA6 resulted in down-modulation of ACE2 and inhibition of viral infectivity. Overall, we show GATA6 may represent a target for the development of anti-SARS-CoV-2 therapeutic strategies and reaffirm the value of the CRISPR loss-of-function screens in providing a list of potential new targets for therapeutic interventions.
SARS-CoV-2 在全球范围内的传播给全球的经济和健康带来了重大挑战。揭示宿主基因对于多种 SARS-CoV-2 变体的感染至关重要,这可以深入了解病毒的发病机制,并有助于开发新的治疗方法。在这里,我们采用全基因组 CRISPR 筛选,提供了一个综合的细胞因子数据集,这些细胞因子被野生型 SARS-CoV-2 以及两种最近出现的、令人关注的变体(VOCs)Alpha 和 Beta 所利用。我们鉴定了一些对 SARS-CoV-2 感染至关重要的宿主因子,包括属于网格蛋白依赖的运输途径、泛素化、硫酸乙酰肝素生物合成和宿主磷脂酰甘油生物合成的各种成分。对不同 VOCs 的比较分析揭示了 KREMEN2 和 SETDB1 等宿主因子作为潜在的独特候选物,它们仅被 Alpha 变体所需。此外,该分析还鉴定了锌指转录因子 GATA6 是所有受检变体的必需前病毒基因。我们表明,GATA6 直接调节 ACE2 的转录,因此对于 SARS-CoV-2 细胞进入至关重要。对从 SARS-CoV-2 感染个体中收集的临床样本的分析表明,GATA6 水平升高,表明其在 COVID-19 发病机制中的作用。最后,GATA6 的药理学抑制导致 ACE2 的下调和病毒感染性的抑制。总的来说,我们表明 GATA6 可能是开发抗 SARS-CoV-2 治疗策略的靶点,并再次证实 CRISPR 功能丧失筛选在提供潜在新的治疗干预靶点方面的价值。