Beijing Youan Hospital/Beijing Institute of Hepatology, Capital Medical University, Beijing, China.
Department of Gastroenterology, The Second Hospital of Shanxi Medical University, Taiyuan, China.
Front Cell Infect Microbiol. 2022 Apr 22;12:850747. doi: 10.3389/fcimb.2022.850747. eCollection 2022.
Mother-to-child transmission (MTCT) is the most common propagation mode of hepatitis B virus (HBV) transmission. Exploring the mechanisms of HBV MTCT is the key to protect infant from infection. In this study, we aim to clarify the important role of autophagy complicated in HBV MTCT.
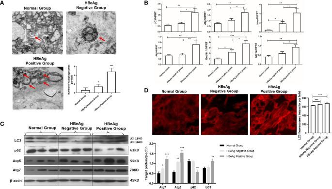
A total of 169 placental samples were collected in this study, includes 144 HBV positive pregnant women and 25 normal pregnant women. , JEG-3 cells were treated with serum contained different HBV viral loads. Electron microscope was used to observed the number of autophagosome. RT-qPCR and western blotting were used to measure the expression level of autophagy relative genes and proteins respectively. Immunofluorescence was used to analyzed the expression of LC-3 of the frozen section of placental tissue.
According to the number of autophagosomes and the expression level of autophagic genes mRNA and protein, autophagy was increased in HBV maternal placenta. Among the control, low viral load, medium viral load and high viral load groups, autophagy was significantly up-regulated with the increase of HBV viral loads. Also, autophagy was increased in the HBeAg positive pregnant women compared with their HBeAg negative counterparts. Also, autophagy in infant-infected group was up-regulated compared with infant-uninfected group. , choriocarcinoma JEG-3 cells were treated with the different HBV viral loads or different time incubation, the mRNA and protein of autophagy related genes was maximum expression in the medium viral load or treatment in a short period, but decreased in the high viral load treatment or with long-term HBV exposure.
Our study determines the high levels of viremia could be the cause of both increase autophagy activities and MTCT. Autophagy was significantly up-regulated in pregnant women with high viral load or HBeAg positive, which plays an important part in the HBV MTCT.
母婴传播(MTCT)是乙型肝炎病毒(HBV)传播的最常见传播模式。探索 HBV MTCT 的机制是保护婴儿免受感染的关键。在这项研究中,我们旨在阐明复杂的自噬在 HBV MTCT 中的重要作用。
本研究共收集了 169 例胎盘样本,包括 144 例 HBV 阳性孕妇和 25 例正常孕妇。用含有不同 HBV 病毒载量的血清处理 JEG-3 细胞。电子显微镜用于观察自噬体的数量。RT-qPCR 和 Western blot 分别用于测量自噬相关基因和蛋白的表达水平。免疫荧光用于分析胎盘组织冷冻切片中 LC-3 的表达。
根据自噬体的数量和自噬基因 mRNA 和蛋白的表达水平,HBV 母胎盘中自噬增加。在对照组、低病毒载量组、中病毒载量组和高病毒载量组中,随着 HBV 病毒载量的增加,自噬明显上调。此外,与 HBeAg 阴性孕妇相比,HBeAg 阳性孕妇的自噬也增加。此外,与婴儿未感染组相比,婴儿感染组的自噬增加。用不同 HBV 病毒载量或不同时间孵育绒毛膜癌细胞 JEG-3 后,自噬相关基因的 mRNA 和蛋白在中病毒载量或短期处理时表达最高,但在高病毒载量处理或长期 HBV 暴露时表达降低。
我们的研究确定高水平的病毒血症可能是自噬活性增加和 MTCT 的原因。高病毒载量或 HBeAg 阳性孕妇的自噬明显上调,在 HBV MTCT 中发挥重要作用。