Section Nephrogenetics, Institute of Human Genetics, University Hospital Heidelberg, Heidelberg, Germany.
Institute for Computational Biomedicine, Faculty of Medicine, Heidelberg University, University Hospital Heidelberg, Heidelberg, Germany.
Elife. 2022 May 12;11:e74391. doi: 10.7554/eLife.74391.
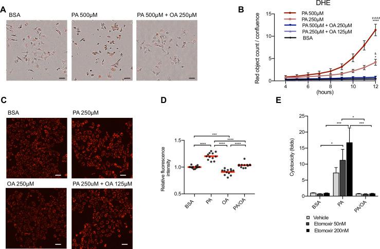
In diabetic patients, dyslipidemia frequently contributes to organ damage such as diabetic kidney disease (DKD). Dyslipidemia is associated with both excessive deposition of triacylglycerol (TAG) in lipid droplets (LDs) and lipotoxicity. Yet, it is unclear how these two effects correlate with each other in the kidney and how they are influenced by dietary patterns. By using a diabetes mouse model, we find here that high-fat diet enriched in the monounsaturated oleic acid (OA) caused more lipid storage in LDs in renal proximal tubular cells (PTCs) but less tubular damage than a corresponding butter diet with the saturated palmitic acid (PA). This effect was particularly evident in S2/S3 but not S1 segments of the proximal tubule. Combining transcriptomics, lipidomics, and functional studies, we identify endoplasmic reticulum (ER) stress as the main cause of PA-induced PTC injury. Mechanistically, ER stress is caused by elevated levels of saturated TAG precursors, reduced LD formation, and, consequently, higher membrane order in the ER. Simultaneous addition of OA rescues the cytotoxic effects by normalizing membrane order and increasing both TAG and LD formation. Our study thus emphasizes the importance of monounsaturated fatty acids for the dietary management of DKD by preventing lipid bilayer stress in the ER and promoting TAG and LD formation in PTCs.
在糖尿病患者中,血脂异常常导致器官损伤,如糖尿病肾病(DKD)。血脂异常与甘油三酯(TAG)在脂滴(LDs)中的过度沉积和脂毒性都有关。然而,目前尚不清楚这两种效应在肾脏中是如何相互关联的,以及它们如何受到饮食模式的影响。通过使用糖尿病小鼠模型,我们在这里发现,富含单不饱和油酸(OA)的高脂肪饮食会在肾脏近端肾小管细胞(PTC)中引起更多的 LD 脂质储存,但比含有饱和棕榈酸(PA)的相应黄油饮食引起的肾小管损伤要少。这种效应在近端肾小管的 S2/S3 段比 S1 段更为明显。结合转录组学、脂质组学和功能研究,我们将内质网(ER)应激确定为 PA 诱导的 PTC 损伤的主要原因。从机制上讲,ER 应激是由饱和 TAG 前体水平升高、LD 形成减少以及 ER 中膜有序性增加引起的。同时添加 OA 通过使膜有序性正常化并增加 TAG 和 LD 的形成,从而挽救细胞毒性作用。因此,我们的研究强调了单不饱和脂肪酸在通过防止 ER 中脂质双层应激和促进 PTC 中 TAG 和 LD 形成来对 DKD 进行饮食管理方面的重要性。