Suppr超能文献

利用整合癌症相关成纤维细胞的患者来源类器官对胰腺癌进行建模。

Modeling Pancreatic Cancer with Patient-Derived Organoids Integrating Cancer-Associated Fibroblasts.

作者信息

Go Yoon-Ha, Choi Woo Hee, Bae Won Jung, Jung Sook-In, Cho Chang-Hoon, Lee Seung Ah, Park Joon Seong, Ahn Ji Mi, Kim Sung Won, Lee Kyung Jin, Lee Dakeun, Yoo Jongman

机构信息

Department of Microbiology, CHA University School of Medicine, Seongnam 13488, Korea.

CHA Organoid Research Center, CHA University, Seongnam 13488, Korea.

出版信息

Cancers (Basel). 2022 Apr 21;14(9):2077. doi: 10.3390/cancers14092077.

Abstract

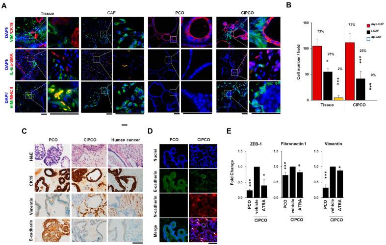
Pancreatic cancer is a devastating disease and is highly resistant to anticancer drugs because of its complex microenvironment. Cancer-associated fibroblasts (CAFs) are an important source of extracellular matrix (ECM) components, which alter the physical and chemical properties of pancreatic tissue, thus impairing effective intratumoral drug delivery and resulting in resistance to conventional chemotherapy. The objective of this study was to develop a new cancer organoid model, including a fibrous tumor microenvironment (TME) using CAFs. The CAF-integrated pancreatic cancer organoid (CIPCO) model developed in this study histologically mimicked human pancreatic cancer and included ECM production by CAFs. The cancer cell-CAF interaction in the CIPCO promoted epithelial-mesenchymal transition of cancer cells, which was reversed by CAF inhibition using all-trans retinoic acid. Deposition of newly synthesized collagen I in the CIPCO disturbed the delivery of gemcitabine to cancer cells, and treatment with collagenase increased the cytotoxic effect of gemcitabine. This model may lead to the development of next-generation cancer organoid models recapitulating the fibrous TME.

摘要

胰腺癌是一种毁灭性疾病,由于其复杂的微环境,对抗癌药物具有高度抗性。癌症相关成纤维细胞(CAF)是细胞外基质(ECM)成分的重要来源,可改变胰腺组织的物理和化学性质,从而损害肿瘤内有效的药物递送,并导致对传统化疗产生抗性。本研究的目的是开发一种新的癌症类器官模型,包括使用CAF构建的纤维性肿瘤微环境(TME)。本研究中开发的CAF整合型胰腺癌类器官(CIPCO)模型在组织学上模拟了人类胰腺癌,并包括CAF产生的ECM。CIPCO中的癌细胞与CAF相互作用促进了癌细胞的上皮-间质转化,而使用全反式维甲酸抑制CAF可逆转这种转化。CIPCO中新合成的I型胶原蛋白沉积干扰了吉西他滨向癌细胞的递送,而用胶原酶处理可增强吉西他滨的细胞毒性作用。该模型可能会推动下一代能够重现纤维性TME的癌症类器官模型的开发。

https://cdn.ncbi.nlm.nih.gov/pmc/blobs/dbe7/9103557/503b30d4f503/cancers-14-02077-g001.jpg

文献AI研究员

20分钟写一篇综述,助力文献阅读效率提升50倍。

立即体验

用中文搜PubMed

大模型驱动的PubMed中文搜索引擎

马上搜索

文档翻译

学术文献翻译模型,支持多种主流文档格式。

立即体验