Calico Life Sciences LLC, South San Francisco, CA, USA.
Research Centre for Optimal Health, School of Life Sciences, University of Westminster, London, UK.
Am J Hum Genet. 2022 Jun 2;109(6):1092-1104. doi: 10.1016/j.ajhg.2022.04.013. Epub 2022 May 13.
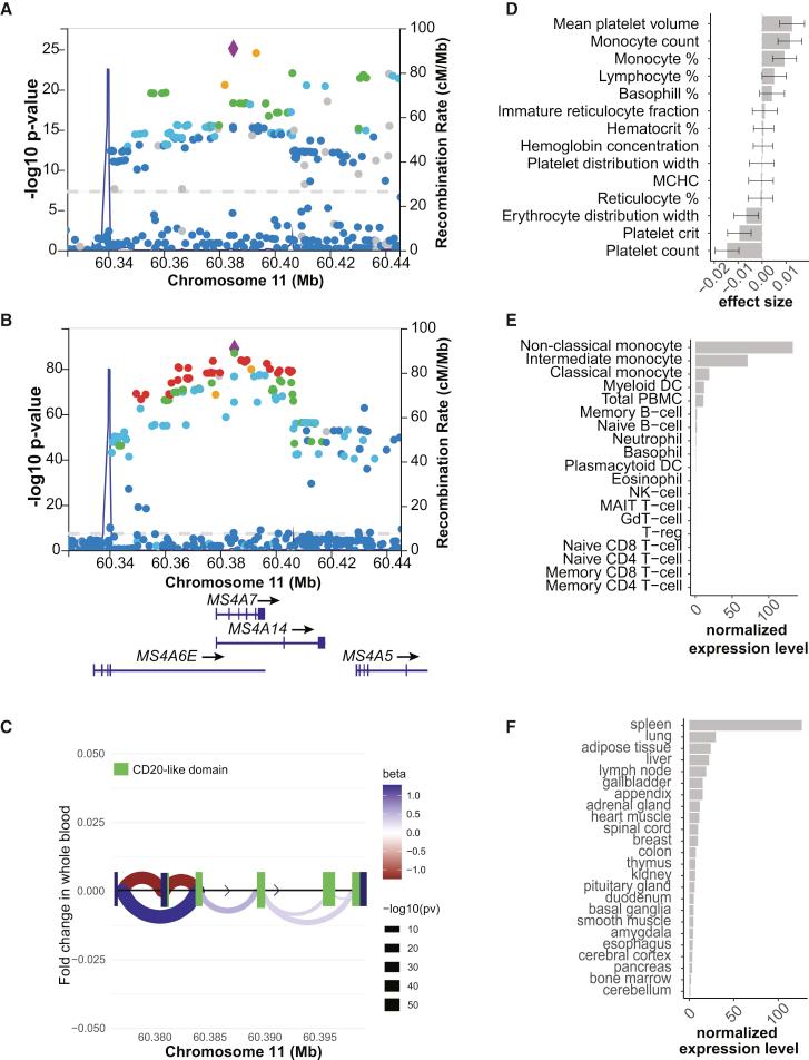
The spleen plays a key role in iron homeostasis. It is the largest filter of the blood and performs iron reuptake from old or damaged erythrocytes. Despite this role, spleen iron concentration has not been measured in a large, population-based cohort. In this study, we quantify spleen iron in 41,764 participants of the UK Biobank by using magnetic resonance imaging and provide a reference range for spleen iron in an unselected population. Through genome-wide association study, we identify associations between spleen iron and regulatory variation at two hereditary spherocytosis genes, ANK1 and SPTA1. Spherocytosis-causing coding mutations in these genes are associated with lower reticulocyte volume and increased reticulocyte percentage, while these common alleles are associated with increased expression of ANK1 and SPTA1 in blood and with larger reticulocyte volume and reduced reticulocyte percentage. As genetic modifiers, these common alleles may explain mild spherocytosis phenotypes that have been observed clinically. Our genetic study also identifies a signal that co-localizes with a splicing quantitative trait locus for MS4A7, and we show this gene is abundantly expressed in the spleen and in macrophages. The combination of deep learning and efficient image processing enables non-invasive measurement of spleen iron and, in turn, characterization of genetic factors related to the lytic phase of the erythrocyte life cycle and iron reuptake in the spleen.
脾脏在铁稳态中起着关键作用。它是血液的最大过滤器,从旧的或受损的红细胞中回收铁。尽管有这种作用,但脾脏铁浓度尚未在大型人群队列中进行测量。在这项研究中,我们通过磁共振成像对英国生物银行的 41764 名参与者进行了脾脏铁定量,并提供了未选择人群中脾脏铁的参考范围。通过全基因组关联研究,我们确定了脾脏铁与两个遗传性球形红细胞增多症基因ANK1和SPTA1的调节变异之间的关联。这些基因中的球形红细胞病致病编码突变与较低的网织红细胞体积和较高的网织红细胞百分比相关,而这些常见等位基因与血液中ANK1和SPTA1的表达增加以及较大的网织红细胞体积和较低的网织红细胞百分比相关。作为遗传修饰因子,这些常见等位基因可能解释了临床上观察到的轻度球形红细胞增多症表型。我们的遗传研究还确定了一个与 MS4A7 剪接数量性状基因座共定位的信号,我们表明该基因在脾脏和巨噬细胞中大量表达。深度学习和高效图像处理的结合使非侵入性测量脾脏铁成为可能,进而可以对与红细胞生命周期的溶解阶段和脾脏中铁的再摄取相关的遗传因素进行特征描述。