Department of Molecular, Cell and Cancer Biology, University of Massachusetts Medical School, Worcester, MA 01605, USA.
Department of Neurology, Baylor College of Medicine, Houston, TX 77030, USA.
Cell Rep. 2022 May 17;39(7):110817. doi: 10.1016/j.celrep.2022.110817.
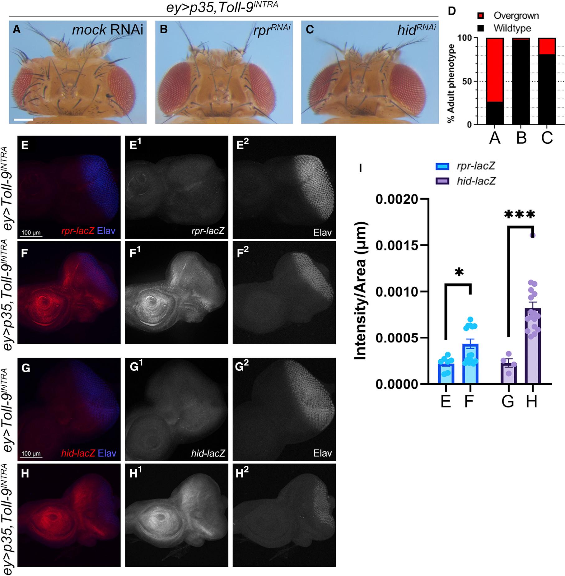
Drosophila Toll-1 and all mammalian Toll-like receptors regulate innate immunity. However, the functions of the remaining eight Toll-related proteins in Drosophila are not fully understood. Here, we show that Drosophila Toll-9 is necessary and sufficient for a special form of compensatory proliferation after apoptotic cell loss (undead apoptosis-induced proliferation [AiP]). Mechanistically, for AiP, Toll-9 interacts with Toll-1 to activate the intracellular Toll-1 pathway for nuclear translocation of the NF-κB-like transcription factor Dorsal, which induces expression of the pro-apoptotic genes reaper and hid. This activity contributes to the feedback amplification loop that operates in undead cells. Given that Toll-9 also functions in loser cells during cell competition, we define a general role of Toll-9 in cellular stress situations leading to the expression of pro-apoptotic genes that trigger apoptosis and apoptosis-induced processes such as AiP. This work identifies conceptual similarities between cell competition and AiP.
果蝇 Toll-1 和所有哺乳动物 Toll 样受体都调节先天免疫。然而,果蝇中其余八个 Toll 相关蛋白的功能尚未完全了解。在这里,我们表明果蝇 Toll-9 对于凋亡细胞缺失后的一种特殊形式的补偿性增殖(不死细胞凋亡诱导增殖[AiP])是必需和充分的。从机制上讲,对于 AiP,Toll-9 与 Toll-1 相互作用以激活细胞内 Toll-1 途径,从而使 NF-κB 样转录因子 Dorsal 核易位,诱导凋亡基因 reaper 和 hid 的表达。这种活性有助于在不死细胞中起作用的反馈放大环。鉴于 Toll-9 在细胞竞争期间也在失败者细胞中发挥作用,我们定义了 Toll-9 在导致表达促凋亡基因的细胞应激情况下的一般作用,这些基因触发凋亡和凋亡诱导过程,如 AiP。这项工作确定了细胞竞争和 AiP 之间的概念相似性。