Suppr超能文献

新生物标志物:与低级别胶质瘤预后相关的基因HLA-DRA

New biomarker: the gene HLA-DRA associated with low-grade glioma prognosis.

作者信息

Chen Desheng, Yao Jiawei, Hu Bowen, Kuang Liangwen, Xu Binshun, Liu Haiyu, Dou Chao, Wang Guangzhi, Guo Mian

机构信息

Department of Neurosurgery, The Second Affiliated Hospital of Harbin Medical University, 246 Xuefu Road, Nangang, Harbin, 150086, Heilongjiang, China.

出版信息

Chin Neurosurg J. 2022 May 19;8(1):12. doi: 10.1186/s41016-022-00278-0.

Abstract

BACKGROUND

Low-grade gliomas (LGG) are WHO grade II tumors presenting as the most common primary malignant brain tumors in adults. Currently, LGG treatment involves either or a combination of surgery, radiation therapy, and chemotherapy. Despite the knowledge of constitutive genetic risk factors contributing to gliomas, the role of single genes as diagnostic and prognostic biomarkers is limited. The aim of the current study is to discover the predictive and prognostic genetic markers for LGG.

METHODS

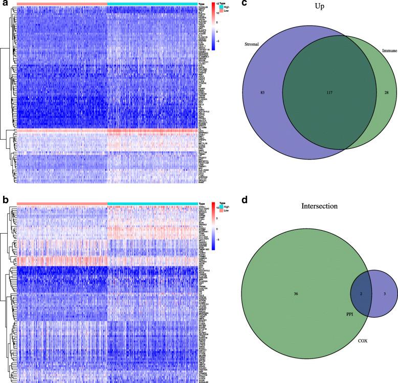
Transcriptome data and clinical data were obtained from The Cancer Genome Atlas (TCGA) database. We first performed the tumor microenvironment (TME) survival analysis using the Kaplan-Meier method. An analysis was undertaken to screen for differentially expressed genes. The function of these genes was studied by Gene Ontology (GO) enrichment analysis and Kyoto Encyclopedia of Genes and Genomes (KEGG) pathway analysis. Following which a protein-protein interaction network (PPI) was constructed and visualized. Univariate and multivariate COX analyses were performed to obtain the probable prognostic genes. The key genes were selected by an intersection of core and prognostic genes. A clinical correlation analysis of single-gene expression was undertaken. GSEA enrichment analysis was performed to identify the function of key genes. Finally, a single gene-related correlation analysis was performed to identify the core immune cells involved in the development of LGG.

RESULTS

A total of 529 transcriptome data and 515 clinical samples were obtained from the TCGA. Immune cells and stromal cells were found to be significantly increased in the LGG microenvironment. The top five core genes intersected with the top 38 prognostically relevant genes and two key genes were identified. Our analysis revealed that a high expression of HLA-DRA was associated with a poor prognosis of LGG. Correlation analysis of immune cells showed that HLA-DRA expression level was related to immune infiltration, positively related to macrophage M1 phenotype, and negatively related to activation of NK cells.

CONCLUSIONS

HLA-DRA may be an independent prognostic indicator and an important biomarker for diagnosing and predicting survival in LGG patients. It may also be associated with the immune infiltration phenotype in LGG.

摘要

背景

低级别胶质瘤(LGG)是世界卫生组织(WHO)二级肿瘤,是成人中最常见的原发性恶性脑肿瘤。目前,LGG的治疗包括手术、放疗和化疗中的一种或联合使用。尽管已知构成胶质瘤的遗传风险因素,但单个基因作为诊断和预后生物标志物的作用有限。本研究的目的是发现LGG的预测和预后遗传标志物。

方法

从癌症基因组图谱(TCGA)数据库中获取转录组数据和临床数据。我们首先使用Kaplan-Meier方法进行肿瘤微环境(TME)生存分析。进行分析以筛选差异表达基因。通过基因本体论(GO)富集分析和京都基因与基因组百科全书(KEGG)通路分析研究这些基因的功能。随后构建并可视化蛋白质-蛋白质相互作用网络(PPI)。进行单变量和多变量COX分析以获得可能的预后基因。通过核心基因和预后基因的交集选择关键基因。对单基因表达进行临床相关性分析。进行基因集富集分析(GSEA)以确定关键基因的功能。最后,进行单基因相关相关性分析以确定参与LGG发生发展的核心免疫细胞。

结果

从TCGA获得了总共529个转录组数据和515个临床样本。发现LGG微环境中的免疫细胞和基质细胞显著增加。确定了前五个核心基因与前38个预后相关基因的交集以及两个关键基因。我们的分析表明,HLA-DRA的高表达与LGG的不良预后相关。免疫细胞的相关性分析表明,HLA-DRA表达水平与免疫浸润相关,与巨噬细胞M1表型呈正相关,与NK细胞的激活呈负相关。

结论

HLA-DRA可能是LGG患者诊断和预测生存的独立预后指标和重要生物标志物。它也可能与LGG中的免疫浸润表型相关。

https://cdn.ncbi.nlm.nih.gov/pmc/blobs/1a6f/9118678/52c363460a17/41016_2022_278_Fig1_HTML.jpg

文献AI研究员

20分钟写一篇综述,助力文献阅读效率提升50倍。

立即体验

用中文搜PubMed

大模型驱动的PubMed中文搜索引擎

马上搜索

文档翻译

学术文献翻译模型,支持多种主流文档格式。

立即体验