Suppr超能文献

MRTF-A 介导的对淀粉样β诱导的神经元损伤的保护作用与通过 miR-1273g-3p/mTOR 轴在阿尔茨海默病模型中恢复自噬有关。

MRTF-A-mediated protection against amyloid-β-induced neuronal injury correlates with restoring autophagy via miR-1273g-3p/mTOR axis in Alzheimer models.

机构信息

Affiliated Wuhan Resources and Wisco General Hospital, University of Science and Technology, Wuhan, Hubei, China.

College of Pharmacy, Shanghai University of Medicine and Health Sciences, Shanghai, China.

出版信息

Aging (Albany NY). 2022 May 23;14(10):4305-4325. doi: 10.18632/aging.203883.

Abstract

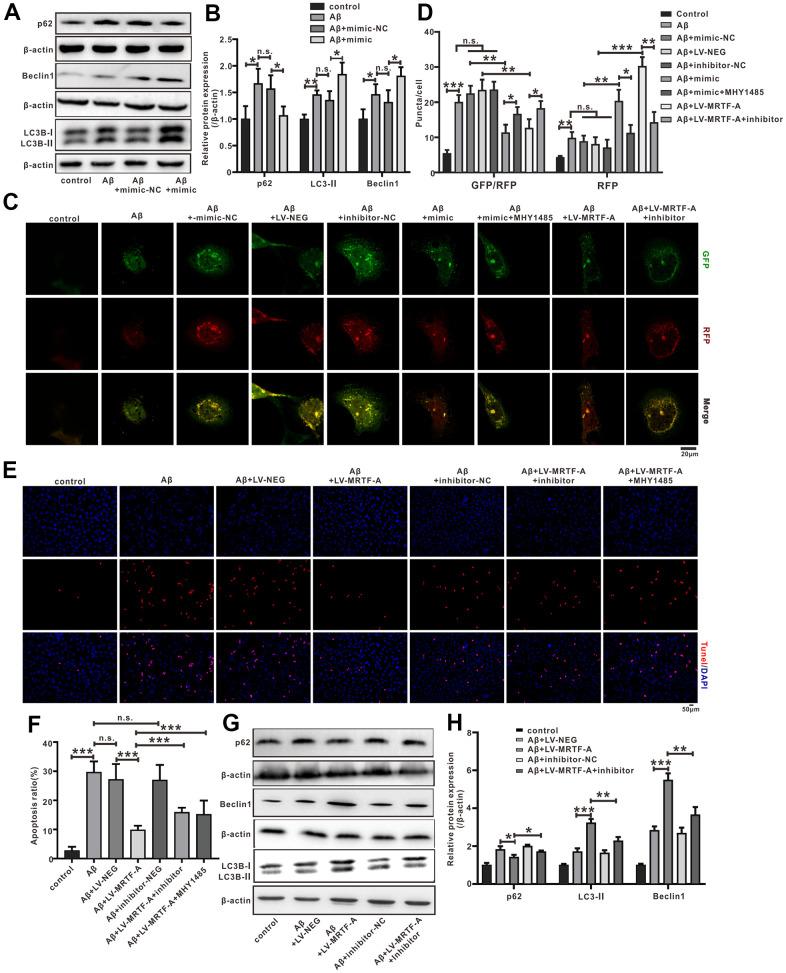
Myocardia-Related Transcription Factors-A (MRTF-A), which is enriched in the hippocampus and cerebral cortex, has been shown to have a protective function against ischemia hypoxia-induced neuronal apoptosis. However, the function of MRTF-A on β-amyloid peptide (Aβ)-induced neurotoxicity and autophagy dysfunction in Alzheimer's disease is still unclear. This study shows that the expression of MRTF-A in the hippocampus of Tg2576 transgenic mice is reduced, and the overexpression of MRTF-A mediated by lentiviral vectors carrying MRTF-A significantly reduces the accumulation of hippocampal β-amyloid peptide and reduces cognition defect. Overexpression of MRTF-A inhibits neuronal apoptosis, increases the protein levels of microtubule-associated protein 1 light chain 3-II (MAP1LC3/LC3-II) and Beclin1, reduces the accumulation of SQSTM1/p62 protein, and promotes autophagosomes-Lysosomal fusion and . Microarray analysis and bioinformatics analysis show that MRTF-A reverses Aβ-induced autophagy impairment by up-regulating miR-1273g-3p level leading to negative regulation of the mammalian target of rapamycin (mTOR), which is confirmed in Aβ-treated SH-SY5Y cells. Further, overexpression of MRTF-A reduces Aβ-induced neuronal apoptosis. And the effect was abolished by miR-1273g-3p inhibitor or MHY1485 (mTOR agonist), indicating that the protection of MRTF-A on neuronal damage is through targeting miR-1273g-3p/mTOR axis. Targeting this signaling may be a promising approach to protect against Aβ-induced neuronal injury.

摘要

心肌相关转录因子-A(MRTF-A)在海马体和大脑皮层中含量丰富,已被证明具有对抗缺血缺氧诱导的神经元凋亡的保护作用。然而,MRTF-A 对阿尔茨海默病中β-淀粉样肽(Aβ)诱导的神经毒性和自噬功能障碍的作用尚不清楚。本研究表明,Tg2576 转基因小鼠海马体中的 MRTF-A 表达减少,而通过携带 MRTF-A 的慢病毒载体介导的 MRTF-A 过表达可显著减少海马体β-淀粉样肽的积累并降低认知缺陷。MRTF-A 的过表达抑制神经元凋亡,增加微管相关蛋白 1 轻链 3-II(MAP1LC3/LC3-II)和 Beclin1 的蛋白水平,减少 SQSTM1/p62 蛋白的积累,并促进自噬体-溶酶体融合。微阵列分析和生物信息学分析表明,MRTF-A 通过上调 miR-1273g-3p 水平逆转 Aβ诱导的自噬障碍,从而负调控哺乳动物雷帕霉素靶蛋白(mTOR),这在 Aβ 处理的 SH-SY5Y 细胞中得到证实。此外,MRTF-A 的过表达可减少 Aβ诱导的神经元凋亡。并且该作用可被 miR-1273g-3p 抑制剂或 MHY1485(mTOR 激动剂)所消除,表明 MRTF-A 对神经元损伤的保护作用是通过靶向 miR-1273g-3p/mTOR 轴实现的。靶向该信号通路可能是预防 Aβ 诱导的神经元损伤的一种有前途的方法。

https://cdn.ncbi.nlm.nih.gov/pmc/blobs/34b9/9186769/e9d0c8e723b9/aging-14-203883-g001.jpg

文献AI研究员

20分钟写一篇综述,助力文献阅读效率提升50倍。

立即体验

用中文搜PubMed

大模型驱动的PubMed中文搜索引擎

马上搜索

文档翻译

学术文献翻译模型,支持多种主流文档格式。

立即体验