Suppr超能文献

Cbp1,一种受到正选择压力的真菌毒力因子,形成一个效应复合物,驱动巨噬细胞裂解。

Cbp1, a fungal virulence factor under positive selection, forms an effector complex that drives macrophage lysis.

机构信息

University of California San Francisco, San Francisco, California, United States of America.

AFRICA Medical Mycology Research Unit, Institute of Infectious Diseases and Molecular Medicine, University of Cape Town, Cape Town, South Africa.

出版信息

PLoS Pathog. 2022 Jun 22;18(6):e1010417. doi: 10.1371/journal.ppat.1010417. eCollection 2022 Jun.

Abstract

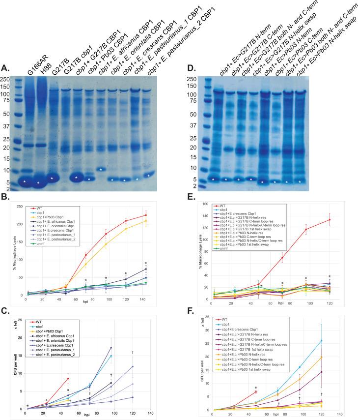
Intracellular pathogens secrete effectors to manipulate their host cells. Histoplasma capsulatum (Hc) is a fungal intracellular pathogen of humans that grows in a yeast form in the host. Hc yeasts are phagocytosed by macrophages, where fungal intracellular replication precedes macrophage lysis. The most abundant virulence factor secreted by Hc yeast cells is Calcium Binding Protein 1 (Cbp1), which is absolutely required for macrophage lysis. Here we take an evolutionary, structural, and cell biological approach to understand Cbp1 function. We find that Cbp1 is present only in the genomes of closely related dimorphic fungal species of the Ajellomycetaceae family that lead primarily intracellular lifestyles in their mammalian hosts (Histoplasma, Paracoccidioides, and Emergomyces), but not conserved in the extracellular fungal pathogen Blastomyces dermatitidis. We observe a high rate of fixation of non-synonymous substitutions in the Cbp1 coding sequences, indicating that Cbp1 is under positive selection. We determine the de novo structures of Hc H88 Cbp1 and the Paracoccidioides americana (Pb03) Cbp1, revealing a novel "binocular" fold consisting of a helical dimer arrangement wherein two helices from each monomer contribute to a four-helix bundle. In contrast to Pb03 Cbp1, we show that Emergomyces Cbp1 orthologs are unable to stimulate macrophage lysis when expressed in the Hc cbp1 mutant. Consistent with this result, we find that wild-type Emergomyces africanus yeast are able to grow within primary macrophages but are incapable of lysing them. Finally, we use subcellular fractionation of infected macrophages and indirect immunofluorescence to show that Cbp1 localizes to the macrophage cytosol during Hc infection, making this the first instance of a phagosomal human fungal pathogen directing an effector into the cytosol of the host cell. We additionally show that Cbp1 forms a complex with Yps-3, another known Hc virulence factor that accesses the cytosol. Taken together, these data imply that Cbp1 is a fungal virulence factor under positive selection that localizes to the cytosol to trigger host cell lysis.

摘要

细胞内病原体分泌效应物来操纵宿主细胞。荚膜组织胞浆菌 (Hc) 是一种人类的真菌细胞内病原体,在宿主体内以酵母形式生长。Hc 酵母被巨噬细胞吞噬,真菌在巨噬细胞内复制,随后巨噬细胞被溶解。Hc 酵母细胞分泌的最丰富的毒力因子是钙结合蛋白 1 (Cbp1),它绝对是巨噬细胞溶解所必需的。在这里,我们采用进化、结构和细胞生物学的方法来理解 Cbp1 的功能。我们发现 Cbp1 仅存在于 Ajellomycetaceae 科的密切相关的二态真菌物种的基因组中,这些真菌在其哺乳动物宿主中主要以细胞内生活方式存在(荚膜组织胞浆菌、副球孢子菌和新生隐球菌),但在细胞外真菌病原体皮炎芽生菌中并不保守。我们观察到 Cbp1 编码序列中非同义取代的高固定率,表明 Cbp1 受到正选择。我们确定了 Hc H88 Cbp1 和 Paracoccidioides americana (Pb03) Cbp1 的从头结构,揭示了一种新颖的“双目”折叠结构,由螺旋二聚体排列组成,其中每个单体的两条螺旋贡献于一个四螺旋束。与 Pb03 Cbp1 不同,我们表明当在 Hc cbp1 突变体中表达时,Emergomyces Cbp1 同源物无法刺激巨噬细胞溶解。与这一结果一致,我们发现野生型 Emergomyces africanus 酵母能够在原代巨噬细胞内生长,但不能溶解它们。最后,我们使用感染巨噬细胞的亚细胞分级分离和间接免疫荧光,表明 Cbp1 在 Hc 感染期间定位于巨噬细胞质中,这是首次发现吞噬体人类真菌病原体将效应物定向到宿主细胞质。我们还表明 Cbp1 与另一种已知的 Hc 毒力因子 Yps-3 形成复合物,该因子进入细胞质。综上所述,这些数据表明 Cbp1 是一种受到正选择的真菌毒力因子,它定位于细胞质以触发宿主细胞溶解。

https://cdn.ncbi.nlm.nih.gov/pmc/blobs/0df5/9255746/2f349bba19f0/ppat.1010417.g001.jpg

文献AI研究员

20分钟写一篇综述,助力文献阅读效率提升50倍。

立即体验

用中文搜PubMed

大模型驱动的PubMed中文搜索引擎

马上搜索

文档翻译

学术文献翻译模型,支持多种主流文档格式。

立即体验