Suppr超能文献

刺梨多酚提取物对2型糖尿病小鼠血浆代谢组和肠道微生物群的影响

The Effect of Polyphenol Extract from Rosa Roxburghii Fruit on Plasma Metabolome and Gut Microbiota in Type 2 Diabetic Mice.

作者信息

Wang Hui, Chen Zhaojun, Wang Mei, Long Mingxiu, Ren Tingyuan, Chen Chao, Dai Xiaotong, Yang Sheng, Tan Shuming

机构信息

Key Laboratory of Plant Resource Conservation and Germplasm Innovation in Mountainous Region (Ministry of Education), College of Life Sciences/Institute of Agro-Bioengineering, Guizhou University, Guiyang 550025, China.

Institute of Biotechnology, Guizhou Academy of Agricultural Sciences, Guiyang 550025, China.

出版信息

Foods. 2022 Jun 14;11(12):1747. doi: 10.3390/foods11121747.

Abstract

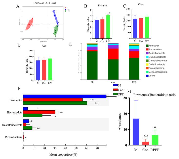
Rosa roxburghii fruit is an underutilized functional food abundant in polyphenols. Polyphenols have been proved to have antidiabetic effects. This study investigates the effects of Rosa roxburghii fruit polyphenols extract (RPE) on plasma metabolites and gut microbiota composition in streptozotocin (STZ)- and high-fat diet- induced type 2 diabetes using metabolomics and 16S rRNA gene sequencing. The induced diabetic mice were fed with 400 mg/kg body weight RPE for 8 weeks. RPE demonstrated hypoglycemic, hypolipidemic, and anti-inflammatory effects. Colonic oxidative stress biomarkers were also lowered by RPE. Besides, RPE decreased plasma ceramides and tyrosine levels and increased carnitine and phosphatidylinositols levels, indicating improved insulin resistance, lipid metabolism, and immune response. Furthermore, RPE decreased abundances of and and increased abundances of and . Metabolic function prediction of the gut microbiota by PICRUSt demonstrated that RPE downregulated the phosphotransferase system. Taken together, these findings demonstrated that RPE has the potential to prevent type 2 diabetes by regulating the plasma metabolites and gut microbes.

摘要

刺梨是一种未得到充分利用的功能性食品,富含多酚。多酚已被证明具有抗糖尿病作用。本研究利用代谢组学和16S rRNA基因测序,研究刺梨果实多酚提取物(RPE)对链脲佐菌素(STZ)和高脂饮食诱导的2型糖尿病小鼠血浆代谢物和肠道微生物群组成的影响。给诱导的糖尿病小鼠喂食400mg/kg体重的RPE,持续8周。RPE表现出降血糖、降血脂和抗炎作用。RPE还降低了结肠氧化应激生物标志物。此外,RPE降低了血浆神经酰胺和酪氨酸水平,增加了肉碱和磷脂酰肌醇水平,表明胰岛素抵抗、脂质代谢和免疫反应得到改善。此外,RPE降低了 和 的丰度,增加了 和 的丰度。通过PICRUSt对肠道微生物群进行代谢功能预测表明,RPE下调了磷酸转移酶系统。综上所述,这些发现表明RPE具有通过调节血浆代谢物和肠道微生物来预防2型糖尿病的潜力。

https://cdn.ncbi.nlm.nih.gov/pmc/blobs/3cf7/9222671/6488494b4084/foods-11-01747-g001.jpg

文献AI研究员

20分钟写一篇综述,助力文献阅读效率提升50倍。

立即体验

用中文搜PubMed

大模型驱动的PubMed中文搜索引擎

马上搜索

文档翻译

学术文献翻译模型,支持多种主流文档格式。

立即体验