Suppr超能文献

一种炎症反应相关基因特征揭示了胰腺癌不同的生存结果和肿瘤微环境特征

An Inflammatory Response-Related Gene Signature Reveals Distinct Survival Outcome and Tumor Microenvironment Characterization in Pancreatic Cancer.

作者信息

Xie Fengxiao, Huang Xin, He Chaobin, Wang Ruiqi, Li Shengping

机构信息

Department of Pancreatobiliary Surgery, Sun Yat-sen University Cancer Center, Guangzhou, China.

Sun Yat-sen University Cancer Center, State Key Laboratory of Oncology in South China, Collaborative Innovation Center for Cancer Medicine, Guangzhou, China.

出版信息

Front Mol Biosci. 2022 Jun 8;9:876607. doi: 10.3389/fmolb.2022.876607. eCollection 2022.

Abstract

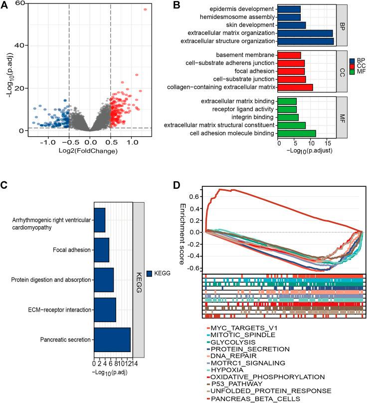
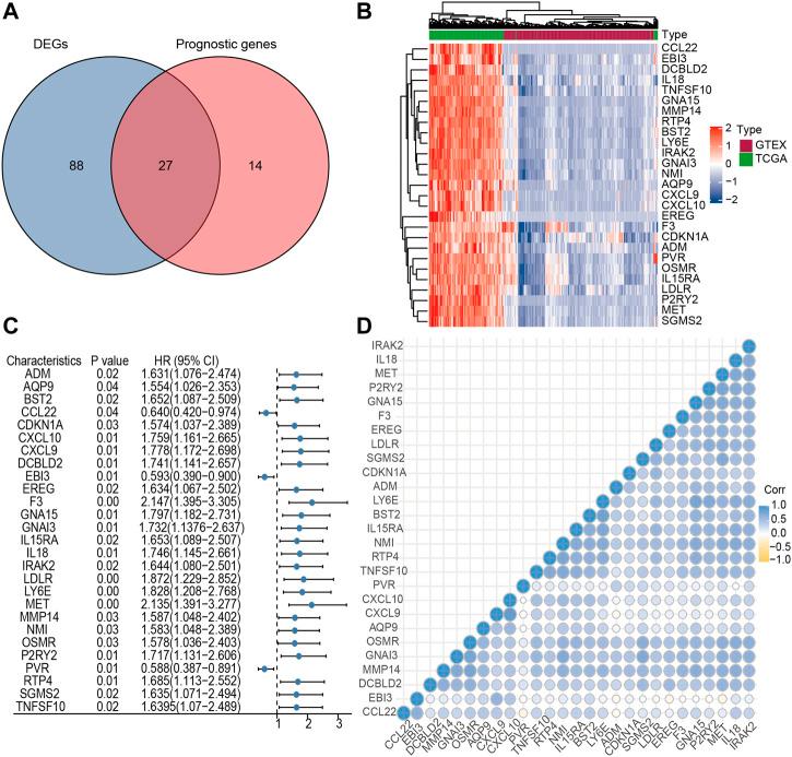
Desmoplasia or rich fibrotic stroma is a typical property of pancreatic cancer (PC), with a significant impact on tumor progression, metastasis, and chemotherapy response. Unusual inflammatory responses are considered to induce fibrosis of tissue, but the expression and clinical significance of inflammatory response-related genes in PC have not been clearly elucidated. Prognosis-related differentially expressed genes (DEGs) between tumor and normal tissues were identified by comparing the transcriptome data of PC samples based on The Cancer Genome Atlas (TCGA) portal and the Genotype Tissue Expression (GTEx) databases. Samples from the ArrayExpress database were used as an external validation cohort. A total of 27 inflammatory response-related DEGs in PC were identified. Least absolute shrinkage and selection operator (LASSO) analysis revealed three core genes that served as an inflammatory response gene signature (IRGS), and a risk score was calculated. The diagnostic accuracy of the IRGS was validated in the training ( = 176) and validation ( = 288) cohorts, which reliably predicted the overall survival (OS) and disease-free survival (DFS) of patients with PC. Furthermore, multivariate analysis identified the risk score as an independent risk factor for OS and DFS. The comprehensive results suggested that a high IRGS score was correlated with decreased CD8 T-cell infiltration, increased M2 macrophage infiltration, increased occurrence of stroma-activated molecular subtype and hypoxia, enriched myofibroblast-related signaling pathways, and greater benefit from gemcitabine. The IRGS was able to promisingly distinguish the prognosis, the tumor microenvironment characteristics, and the benefit from chemotherapy for PC.

摘要

促纤维增生或丰富的纤维性基质是胰腺癌(PC)的典型特征,对肿瘤进展、转移及化疗反应有重大影响。异常的炎症反应被认为可诱导组织纤维化,但PC中炎症反应相关基因的表达及临床意义尚未明确阐明。通过基于癌症基因组图谱(TCGA)门户和基因型组织表达(GTEx)数据库比较PC样本的转录组数据,鉴定出肿瘤组织与正常组织之间与预后相关的差异表达基因(DEG)。来自ArrayExpress数据库的样本用作外部验证队列。共鉴定出PC中27个与炎症反应相关的DEG。最小绝对收缩和选择算子(LASSO)分析揭示了三个核心基因,它们构成了一个炎症反应基因特征(IRGS),并计算了风险评分。在训练队列(n = 176)和验证队列(n = 288)中验证了IRGS的诊断准确性,其可靠地预测了PC患者的总生存期(OS)和无病生存期(DFS)。此外,多变量分析确定风险评分为OS和DFS的独立危险因素。综合结果表明,高IRGS评分与CD8 T细胞浸润减少、M2巨噬细胞浸润增加、基质激活分子亚型和缺氧的发生率增加、肌成纤维细胞相关信号通路富集以及吉西他滨获益更大相关。IRGS有望区分PC的预后、肿瘤微环境特征以及化疗获益情况。

https://cdn.ncbi.nlm.nih.gov/pmc/blobs/a294/9216734/181f58919cae/fmolb-09-876607-g001.jpg

文献AI研究员

20分钟写一篇综述,助力文献阅读效率提升50倍。

立即体验

用中文搜PubMed

大模型驱动的PubMed中文搜索引擎

马上搜索

文档翻译

学术文献翻译模型,支持多种主流文档格式。

立即体验