Suppr超能文献

在阿尔茨海默病模型中,性别相关的小胶质细胞扰动与线粒体变化有关。

Sex-Related Microglial Perturbation Is Related to Mitochondrial Changes in a Model of Alzheimer's Disease.

作者信息

O'Neill Eoin, Mela Virginia, Gaban Aline Sayd, Bechet Sibylle, McGrath Aoife, Walsh Aife, McIntosh Allison, Lynch Marina A

机构信息

Trinity College Institute of Neuroscience, Trinity College Dublin, Dublin, Ireland.

出版信息

Front Cell Neurosci. 2022 Jul 5;16:939830. doi: 10.3389/fncel.2022.939830. eCollection 2022.

Abstract

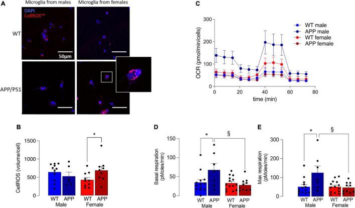
Many studies implicate microglia in the pathogenesis of Alzheimer's disease (AD) but precisely how these cells make their impact has not been determined to date. One contributory factor is likely to be the enhanced production of inflammatory mediators and it is now known that microglia with this secretory phenotype exhibit other adaptations including in their morphology, function, and metabolism. AD, like many neurological disorders, demonstrates a sex bias and recent evidence indicates that the sexual dimorphism in microglial function, which has been recognized for many years in early development, persists into adulthood and aging. Here, we demonstrate sex-related differences in microglia from post mortem tissue of male and female AD patients and a marked increase in the number of dystrophic and rod-shaped microglia in tissue from female AD patients compared with males. Furthermore, there was an increase in iron-laden microglia in tissue from female AD patients and this has been reported to reflect mitochondrial changes. To address this further, we assessed changes in microglia from male and female APP/PS1 mice and demonstrate that iron accumulation in microglia is increased to a greater extent in tissue prepared from females compared with males. This was associated with altered expression of genes coding for proteins that modulate mitochondrial function. The findings suggest that sex-related differences in the severity and perhaps incidence of AD may, at least in part, arise from sexual dimorphism in microglia.

摘要

许多研究表明小胶质细胞与阿尔茨海默病(AD)的发病机制有关,但迄今为止,这些细胞究竟如何产生影响尚未确定。一个促成因素可能是炎症介质的产生增加,现在已知具有这种分泌表型的小胶质细胞还表现出其他适应性变化,包括形态、功能和代谢方面。与许多神经疾病一样,AD存在性别差异,最近的证据表明,小胶质细胞功能的性别二态性在早期发育中已被认识多年,在成年期和衰老过程中依然存在。在此,我们展示了男性和女性AD患者死后组织中小胶质细胞的性别相关差异,与男性相比,女性AD患者组织中营养不良和杆状小胶质细胞的数量显著增加。此外,女性AD患者组织中含铁小胶质细胞增加,据报道这反映了线粒体的变化。为了进一步研究这一问题,我们评估了雄性和雌性APP/PS1小鼠小胶质细胞的变化,结果表明,与雄性相比,雌性小鼠制备的组织中小胶质细胞中铁的积累增加幅度更大。这与编码调节线粒体功能蛋白质的基因表达改变有关。这些发现表明,AD严重程度以及可能发病率的性别相关差异,至少部分可能源于小胶质细胞的性别二态性。

https://cdn.ncbi.nlm.nih.gov/pmc/blobs/ce27/9297004/171b6e185073/fncel-16-939830-g001.jpg

文献AI研究员

20分钟写一篇综述,助力文献阅读效率提升50倍。

立即体验

用中文搜PubMed

大模型驱动的PubMed中文搜索引擎

马上搜索

文档翻译

学术文献翻译模型,支持多种主流文档格式。

立即体验