Thomas E. Starzl Transplantation Institute, Departments of Surgery and Immunology, and.
Center for Biologic Imaging, Department of Cell Biology and Physiology, University of Pittsburgh School of Medicine, Pittsburgh, Pennsylvania, USA.
JCI Insight. 2022 Aug 22;7(16):e160579. doi: 10.1172/jci.insight.160579.
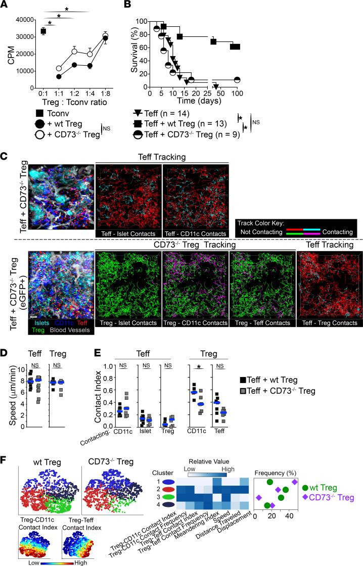
CD4+Foxp3+ regulatory T cells (Tregs) restrain inflammation and immunity. However, the mechanisms underlying Treg suppressor function in inflamed nonlymphoid tissues remain largely unexplored. Here, we restricted immune responses to nonlymphoid tissues and used intravital microscopy to visualize Treg suppression of rejection by effector T cells (Teffs) within inflamed allogeneic islet transplants. Despite their elevated motility, Tregs preferentially contacted antigen-presenting cells (APCs) over Teffs. Interestingly, Tregs specifically targeted APCs that were extensively and simultaneously contacted by Teffs. In turn, Tregs decreased MHC-II expression on APCs and hindered Teff function. Last, we demonstrate that Treg suppressive function within inflamed allografts required ectonucleotidase CD73 activity, which generated the antiinflammatory adenosine. Consequently, CD73-/- Tregs exhibited fewer contacts with APCs within inflamed allografts compared with WT Tregs, but not in spleen. Overall, our findings demonstrate that Tregs suppress immunity within inflamed grafts through CD73 activity and suggest that Treg-APC direct contacts are central to this process.
CD4+Foxp3+调节性 T 细胞(Tregs)抑制炎症和免疫。然而,在炎症性非淋巴组织中,Treg 抑制功能的机制在很大程度上仍未得到探索。在这里,我们限制了对非淋巴组织的免疫反应,并使用活体显微镜观察 Treg 对炎症同种异体胰岛移植物内效应 T 细胞(Teffs)排斥反应的抑制作用。尽管 Tregs 的迁移能力增强,但它们优先与抗原呈递细胞(APCs)接触,而不是与 Teffs 接触。有趣的是,Tregs 专门针对 Teffs 广泛且同时接触的 APC。反过来,Tregs 降低了 APC 上的 MHC-II 表达,并阻碍了 Teff 功能。最后,我们证明 Treg 在炎症同种异体移植物中的抑制功能需要外核苷酸酶 CD73 的活性,该酶产生抗炎腺苷。因此,与 WT Tregs 相比,CD73-/-Tregs 在炎症同种异体移植物中与 APC 的接触较少,但在脾脏中则没有。总的来说,我们的研究结果表明,Treg 通过 CD73 活性抑制炎症移植物中的免疫,并表明 Treg-APC 直接接触是该过程的核心。