Suppr超能文献

在代谢相关脂肪性肝病的发病机制中发挥重要作用,通过调节肝脏脂质代谢。

plays an important role in the pathogenesis of metabolic-associated fatty liver disease by regulating hepatic lipid metabolism.

机构信息

Department of Liver Transplant, The Second Xiangya Hospital of Central South University, Changsha, China.

National Clinical Research Center for Metabolic Diseases, The Second Xiangya Hospital of Central South University, Changsha, China.

出版信息

Front Endocrinol (Lausanne). 2022 Jul 26;13:895593. doi: 10.3389/fendo.2022.895593. eCollection 2022.

Abstract

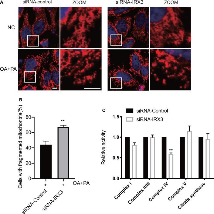
Metabolic-associated fatty liver disease (MAFLD) affects approximately a quarter of the global population. Identification of the key genes and pathways involved in hepatic lipid metabolism is of the utmost importance for the diagnosis, treatment, and prevention of MAFLD. In this study, differentially expressed genes were identified through whole-genome transcriptional analysis of liver tissue from MAFLD patients and healthy controls, and a series of lipid metabolism-related molecules and pathways were obtained through pathway analysis. Subsequently, we focused on Iroquois homeobox protein 3 (), one of 13 transcription factors that were screened from the 331 differentially expressed genes. The transcription factor was significantly decreased in the liver tissue of patients with MAFLD when compared with healthy controls. Pearson's correlation analysis showed that the expression levels of in liver tissue were negatively correlated with serum total cholesterol, triglycerides, low-density lipoprotein cholesterol, and uric acid levels. The overexpression and interference of IRX3 induced the increased and decreased lipid droplet accumulation , respectively. Moreover, interference of expression increased mitochondrial fragmentation and reduced the activity of the mitochondrial respiratory chain complex IV. In summary, the study demonstrated that regulated hepatic lipid metabolism of MAFLD, and also revealed the effect of on mitochondria might be an important mechanism by which regulated hepatic lipid metabolism of MAFLD.

摘要

代谢相关性脂肪性肝病(MAFLD)影响着全球约四分之一的人口。鉴定与肝脂代谢相关的关键基因和途径,对于 MAFLD 的诊断、治疗和预防至关重要。在这项研究中,我们通过对 MAFLD 患者和健康对照者的肝组织进行全基因组转录分析,鉴定出差异表达基因,并通过通路分析获得一系列与脂质代谢相关的分子和通路。随后,我们重点关注了从 331 个差异表达基因中筛选出的 13 个转录因子之一的同源盒蛋白 3()。与健康对照组相比,MAFLD 患者肝组织中的转录因子显著减少。Pearson 相关性分析表明,肝组织中基因的表达水平与血清总胆固醇、甘油三酯、低密度脂蛋白胆固醇和尿酸水平呈负相关。IRX3 的过表达和干扰分别诱导脂质滴积累增加和减少。此外,表达干扰增加了线粒体的碎片化,降低了线粒体呼吸链复合物 IV 的活性。综上所述,该研究表明 调节 MAFLD 的肝脂代谢,并且 对线粒体的影响可能是 调节 MAFLD 肝脂代谢的重要机制之一。

https://cdn.ncbi.nlm.nih.gov/pmc/blobs/0931/9360787/4a12954e3a0e/fendo-13-895593-g001.jpg

文献AI研究员

20分钟写一篇综述,助力文献阅读效率提升50倍。

立即体验

用中文搜PubMed

大模型驱动的PubMed中文搜索引擎

马上搜索

文档翻译

学术文献翻译模型,支持多种主流文档格式。

立即体验