Suppr超能文献

线粒体酶 17βHSD10 调节原代小鼠星形胶质细胞的缺血和淀粉样β诱导应激。

The Mitochondrial Enzyme 17βHSD10 Modulates Ischemic and Amyloid-β-Induced Stress in Primary Mouse Astrocytes.

机构信息

Medical and Biological Sciences Building, School of Biology, North Haugh, University of St Andrews, St Andrews, Fife KY16 9TF, Scotland, United Kingdom

Biomolecular Sciences Building, School of Biology, North Haugh, University of St Andrews, St Andrews, Fife KY16 9TF, Scotland, United Kingdom.

出版信息

eNeuro. 2022 Oct 6;9(5). doi: 10.1523/ENEURO.0040-22.2022. Print 2022 Sep-Oct.

Abstract

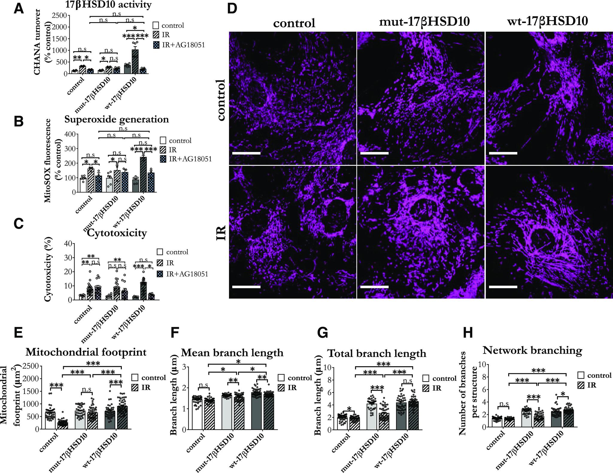
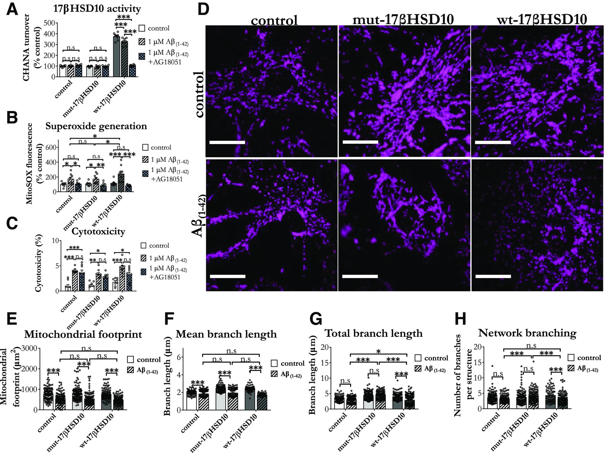
Severe brain metabolic dysfunction and amyloid-β accumulation are key hallmarks of Alzheimer's disease (AD). While astrocytes contribute to both pathologic mechanisms, the role of their mitochondria, which is essential for signaling and maintenance of these processes, has been largely understudied. The current work provides the first direct evidence that the mitochondrial metabolic switch 17β-hydroxysteroid dehydrogenase type 10 (17βHSD10) is expressed and active in murine astrocytes from different brain regions. While it is known that this protein is overexpressed in the brains of AD patients, we found that 17βHSD10 is also upregulated in astrocytes exposed to amyloidogenic and ischemic stress. Importantly, such catalytic overexpression of 17βHSD10 inhibits mitochondrial respiration during increased energy demand. This observation contrasts with what has been found in neuronal and cancer model systems, which suggests astrocyte-specific mechanisms mediated by the protein. Furthermore, the catalytic upregulation of the enzyme exacerbates astrocytic damage, reactive oxygen species (ROS) generation and mitochondrial network alterations during amyloidogenic stress. On the other hand, 17βHSD10 inhibition through AG18051 counters most of these effects. In conclusion, our data represents novel insights into the role of astrocytic mitochondria in metabolic and amyloidogenic stress with implications of 17βHSD10 in multiple neurodegenerative mechanisms.

摘要

严重的大脑代谢功能障碍和淀粉样蛋白-β积累是阿尔茨海默病(AD)的关键标志。星形胶质细胞既有助于这两种病理机制,其线粒体对于这些过程的信号转导和维持也很重要,但它们的作用在很大程度上还没有得到充分研究。目前的工作首次提供了直接证据,表明线粒体代谢开关 17β-羟甾类脱氢酶 10(17βHSD10)在来自不同脑区的小鼠星形胶质细胞中表达和活跃。虽然已知这种蛋白质在 AD 患者的大脑中过度表达,但我们发现,在暴露于淀粉样变性和缺血性应激的星形胶质细胞中,17βHSD10 也上调。重要的是,这种 17βHSD10 的催化过度表达抑制了能量需求增加时的线粒体呼吸。这一观察结果与在神经元和癌症模型系统中发现的情况形成对比,这表明该蛋白介导了星形胶质细胞特异性机制。此外,酶的催化上调加剧了淀粉样变性应激期间星形胶质细胞损伤、活性氧 (ROS) 生成和线粒体网络改变。另一方面,通过 AG18051 抑制 17βHSD10 可对抗大部分这些影响。总之,我们的数据为星形胶质细胞线粒体在代谢和淀粉样变性应激中的作用提供了新的见解,并表明 17βHSD10 在多种神经退行性机制中发挥作用。

https://cdn.ncbi.nlm.nih.gov/pmc/blobs/60d6/9536859/b71e733af11a/ENEURO.0040-22.2022_f008.jpg

文献AI研究员

20分钟写一篇综述,助力文献阅读效率提升50倍。

立即体验

用中文搜PubMed

大模型驱动的PubMed中文搜索引擎

马上搜索

文档翻译

学术文献翻译模型,支持多种主流文档格式。

立即体验