Suppr超能文献

鉴定铁死亡相关生物标志物,用于绝经后骨质疏松症的潜在诊断和治疗。

Identification of ferroptosis-associated biomarkers for the potential diagnosis and treatment of postmenopausal osteoporosis.

机构信息

Department of Orthopedics, Dalian Municipal Central Hospital Affiliated of Dalian Medical University, Dalian, China.

School of Graduates, Dalian Medical University, Dalian, China.

出版信息

Front Endocrinol (Lausanne). 2022 Aug 29;13:986384. doi: 10.3389/fendo.2022.986384. eCollection 2022.

Abstract

OBJECTIVE

Postmenopausal osteoporosis (PMOP) is one of the most commonly occurring conditions worldwide and is characterized by estrogen deficiency as well as persistent calcium loss with age. The aim of our study was to identify significant ferroptosis-associated biomarkers for PMOP.

METHODS AND MATERIALS

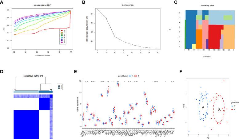
We obtained our training dataset from the Gene Expression Omnibus (GEO) database using GSE56815 expression profiling data. Meanwhile, we extracted ferroptosis-associated genes for further analysis. Differentially expressed ferroptosis-associated genes (DEFAGs) between OP patients and normal controls were selected using the "limma" package. We established a ferroptosis-associated gene signature using training models, specifically, random forest (RF) and support vector machine (SVM) models. It was further validated in another dataset (GSE56814) which also showed a high AUC: 0.98, indicating high diagnostic value. Using consensus clustering, the OP patient subtypes were identified. A ferroptosis associated gene (FAG)-Scoring scheme was developed by PCA. The important candidate genes associated with OP were also compared between different ferrclusters and geneclusters.

RESULTS

There were significant DEFAGs acquired, of which five (HMOX1, HAMP, LPIN1, MAP3K5, FLT3) were selected for establishing a ferroptosis-associated gene signature. Analyzed from the ROC curve, our established RF model had a higher AUC value than the SVM model (RF model AUC:1.00). Considering these results, the established RF model was chosen to be the most appropriate training model. Later, based on the expression levels of the five DEFAGs, a clinical application nomogram was established. The OP patients were divided into two subtypes (ferrcluster A, B and genecluster A, B, respectively) according to the consensus clustering method based on DEFAGs and differentially expressed genes (DEGs). Ferrcluster B and genecluster B had higher ferroptosis score than ferrcluster A and genecluster A, respectively. The expression of COL1A1 gene was significantly higher in ferrcluster B and gencluster B compared with ferrcluster A and gencluster A, respectively, while there is no statistical difference in term of VDR gene, COL1A2 genes, and PTH gene expressions between ferrcluster A and B, together with gencluster A and B.

CONCLUSIONS

On the basis of five explanatory variables (HMOX1, HAMP, LPIN1, MAP3K5 and FLT3), we developed a diagnostic ferroptosis-associated gene signature and identified two differently categorized OP subtypes that may potentially be applied for the early diagnosis and individualized treatment of PMOP. The ER gene, VDR gene, IL-6 gene, COL1A1 and COL1A2 genes, and PTH gene are important candidate gene of OP, however, more studies are still anticipated to further elucidate the relationship between these genes and ferroptosis in OP.

摘要

目的

绝经后骨质疏松症(PMOP)是全球最常见的疾病之一,其特征是雌激素缺乏以及随着年龄的增长持续的钙流失。本研究旨在确定 PMOP 相关的显著铁死亡相关生物标志物。

方法与材料

我们从基因表达综合数据库(GEO)使用 GSE56815 表达谱数据获得了我们的训练数据集。同时,我们提取了铁死亡相关基因进行进一步分析。使用“limma”包选择了 OP 患者和正常对照组之间差异表达的铁死亡相关基因(DEFAGs)。我们使用随机森林(RF)和支持向量机(SVM)模型建立了铁死亡相关基因特征模型。该模型在另一个数据集(GSE56814)中得到了进一步验证,该数据集的 AUC 也很高:0.98,表明具有较高的诊断价值。使用共识聚类,确定了 OP 患者的亚型。通过 PCA 建立了铁死亡相关基因(FAG)评分方案。还比较了不同 ferrclusters 和 geneclusters 之间与 OP 相关的重要候选基因。

结果

获得了显著的 DEFAGs,其中 5 个(HMOX1、HAMP、LPIN1、MAP3K5、FLT3)被选择用于建立铁死亡相关基因特征模型。从 ROC 曲线分析,我们建立的 RF 模型的 AUC 值高于 SVM 模型(RF 模型 AUC:1.00)。考虑到这些结果,选择建立的 RF 模型作为最合适的训练模型。后来,根据这 5 个 DEFAGs 的表达水平,建立了一个临床应用的列线图。根据 DEFAGs 和差异表达基因(DEGs),OP 患者被分为两类(ferrcluster A 和 B,以及 genecluster A 和 B)。ferrcluster B 和 genecluster B 的铁死亡评分均高于 ferrcluster A 和 genecluster A。与 ferrcluster A 和 genecluster A 相比,ferrcluster B 和 genecluster B 中 COL1A1 基因的表达明显更高,而在 ferrcluster A 和 B 以及 genecluster A 和 B 之间,VDR 基因、COL1A2 基因和 PTH 基因的表达没有统计学差异。

结论

基于 5 个解释变量(HMOX1、HAMP、LPIN1、MAP3K5 和 FLT3),我们开发了一个诊断性铁死亡相关基因特征模型,并确定了两种不同分类的 OP 亚型,可能有助于 PMOP 的早期诊断和个体化治疗。ER 基因、VDR 基因、IL-6 基因、COL1A1 和 COL1A2 基因以及 PTH 基因是 OP 的重要候选基因,但仍需要更多研究来进一步阐明这些基因与 OP 中铁死亡之间的关系。

https://cdn.ncbi.nlm.nih.gov/pmc/blobs/cb9e/9464919/c4c212a42892/fendo-13-986384-g001.jpg

文献AI研究员

20分钟写一篇综述,助力文献阅读效率提升50倍。

立即体验

用中文搜PubMed

大模型驱动的PubMed中文搜索引擎

马上搜索

文档翻译

学术文献翻译模型,支持多种主流文档格式。

立即体验