Suppr超能文献

基于中性粒细胞胞外诱捕网相关 lncRNA 特征预测头颈部鳞状细胞癌的免疫微环境和预后。

Predicting the Immune Microenvironment and Prognosis with a NETosis-Related lncRNA Signature in Head and Neck Squamous Cell Carcinoma.

机构信息

State Key Laboratory of Oncology in South China, Collaborative Innovation Center for Cancer Medicine, Sun Yat-sen University Cancer Center, Guangzhou, China.

Department of Medical Oncology, Sun Yat-sen University Cancer Center, Sun Yat-sen University, Guangzhou, China.

出版信息

Biomed Res Int. 2022 Sep 12;2022:3191474. doi: 10.1155/2022/3191474. eCollection 2022.

Abstract

BACKGROUND

The mechanistic aspects of the involvement of long noncoding RNAs (lncRNAs) in NETosis, the process of neutrophil extracellular trap (NET) formation in head and neck squamous cell carcinoma (HNSCC), lack comprehensive elucidation. The involvement of these molecules in the immune microenvironment and plausible HNSCC prognosis remain to see the light of the day. The plausible functioning of NETosis-related lncRNAs with their plausible prognostic impact in HNSCC was probed in this work.

METHODS

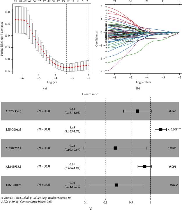
The scrutiny of lncRNAs linked to NETosis entailed the probing of twenty-four genes associated with the process employing Pearson's correlation analysis on HNSCC patients' RNA sequencing data from The Cancer Genome Atlas (TCGA) database. The application of univariate, least absolute shrinkage and selection operator (LASSO), and multivariate Cox regression analyses yielded a NETosis-related lncRNA signature that was subjected to probing for its suitability in prognosis employing survival and nomogram analyses.

RESULTS

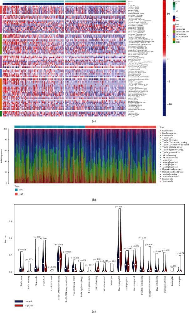
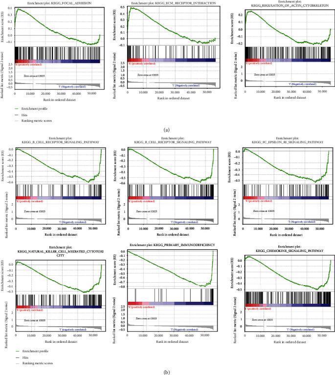
The NETosis-related lncRNA signature inclusive of five lncRNAs facilitated patients to be segregated as high-risk and low-risk groups with the former documenting a poor prognosis. Regression unearthed that the risk score was an independent factor for prognosis. The receiver operating characteristic (ROC) or receiver operating characteristic curve analysis documented a one-year area under time-dependent ROC curve (AUC) value of 0.711 that is corroborative of the accuracy of this signature. Additional probing documented an evident enriching of immune-linked pathways in the low-risk patients, while the high-risk patients documented an immunologically "cold" profile as per the infiltration of immune cells. We verified lncRNA expression from our NETosis-related lncRNA signature in vitro, which reflects the reliability of our model to a certain extent. Moreover, we also verified the function of the lncRNA. We found that LINC00426 contributes to the innate immune cGAS-STING signaling pathway, which explain to some extent the role of our prognostic model in predicting "hot" and "cold" tumors.

CONCLUSIONS

The plausible prognostic relevance of the NETosis-related lncRNA signature (with five lncRNAs) emerges that is suggestive of its promise in targeting HNSCC.

摘要

背景

长链非编码 RNA(lncRNA)在头颈部鳞状细胞癌(HNSCC)中性粒细胞胞外诱捕(NET)形成过程中的作用机制尚不清楚。这些分子在免疫微环境中的作用以及对 HNSCC 预后的可能影响仍有待观察。本研究旨在探讨与 NETosis 相关的 lncRNA 的可能功能及其在 HNSCC 中的预后影响。

方法

通过对与 NETosis 相关的 24 个基因进行皮尔逊相关性分析,探讨与 NETosis 相关的 lncRNA。应用单变量、最小绝对收缩和选择算子(LASSO)和多变量 Cox 回归分析得出一个与 NETosis 相关的 lncRNA 特征,然后通过生存和列线图分析来探讨其在预后中的适用性。

结果

NETosis 相关的 lncRNA 特征包括五个 lncRNA,可将患者分为高危和低危组,前者预后不良。回归分析显示,风险评分是预后的独立因素。受试者工作特征(ROC)或 ROC 曲线分析记录了 1 年时间依赖 ROC 曲线下面积(AUC)值为 0.711,表明该特征具有较高的准确性。进一步研究表明,低危患者的免疫相关途径明显富集,而高危患者的免疫细胞浸润则表现出免疫“冷”特征。我们在体外验证了我们的 NETosis 相关 lncRNA 特征中的 lncRNA 表达,这在一定程度上反映了我们模型的可靠性。此外,我们还验证了 lncRNA 的功能。我们发现 LINC00426 有助于先天免疫 cGAS-STING 信号通路,这在一定程度上解释了我们的预后模型在预测“热”和“冷”肿瘤中的作用。

结论

NETosis 相关 lncRNA 特征(包含五个 lncRNA)具有潜在的预后相关性,提示其在靶向治疗 HNSCC 方面具有一定的应用前景。

https://cdn.ncbi.nlm.nih.gov/pmc/blobs/9080/9485711/d165ef1cff29/BMRI2022-3191474.001.jpg

文献AI研究员

20分钟写一篇综述,助力文献阅读效率提升50倍。

立即体验

用中文搜PubMed

大模型驱动的PubMed中文搜索引擎

马上搜索

文档翻译

学术文献翻译模型,支持多种主流文档格式。

立即体验