Suppr超能文献

白藜芦醇通过调节组蛋白去乙酰化酶2预防香烟烟雾诱导的肺气肿小鼠的骨骼肌萎缩和衰老。

Resveratrol Prevents Skeletal Muscle Atrophy and Senescence via Regulation of Histone Deacetylase 2 in Cigarette Smoke-Induced Mice with Emphysema.

作者信息

Li Chao, Deng ZhaoHui, Zheng GuiXian, Xie Ting, Wei XinYan, Huo ZengYu, Bai Jing

机构信息

Department of Respiratory Medicine, Hunan Provincial People's Hospital, Changsha, Hunan, 410219, People's Republic of China.

Zhuzhou Hospital Affiliated to Xiangya School of Medicine, Zhuzhou, Hunan, 412000, People's Republic of China.

出版信息

J Inflamm Res. 2022 Sep 16;15:5425-5437. doi: 10.2147/JIR.S383180. eCollection 2022.

Abstract

OBJECTIVE

The aim of this study was to investigate the effects of resveratrol (RSV) on cigarette smoke (CS)-induced skeletal muscle atrophy and senescence in mice with emphysema and to explore the underlying mechanisms.

METHODS

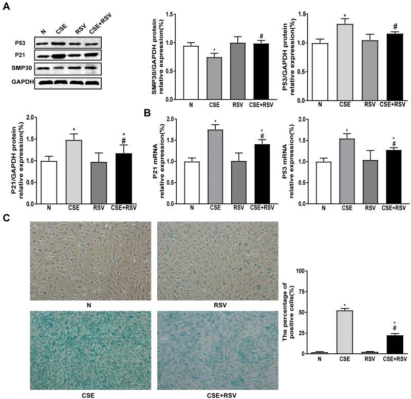
Gastrocnemius muscle weight and lung and muscular morphology were observed in CS-exposed mice with or without RSV treatment. The expression of atrophy-related markers (MURF1 and MAFbx), senescence-related markers (P53, P21 and SMP30) and NF-κB inflammatory pathways was detected by Western blotting and real-time PCR. The levels of IL-1β and TNF-α were also determined by ELISA, and the number of senescent cells was determined by SA-β gal staining. In addition, the expression of HDAC2 and the effect of HDAC2 on CSE-induced skeletal muscle atrophy and senescence by RSV treatment were investigated.

RESULTS

RSV prevented emphysema and skeletal muscle atrophy in long-term CS-exposed mice. RSV decreased the expression of MURF1, MAFbx, P53, and P21 and inhibited the NF-κB pathway both in vivo and in vitro. Moreover, RSV reversed CS-induced downregulation of HDAC2 expression both in gastrocnemius and in C2C12 cells. Moreover, knockdown of HDAC2 significantly abolished the inhibitory effect of RSV on the expression of MURF1, MAFbx, P53, P21 and inflammatory factors (IL-1β and TNF-α) in C2C12 cells.

CONCLUSION

RSV prevents CS-induced skeletal muscle atrophy and senescence, and upregulation of HDAC2 expression and suppression of inflammation are involved.

摘要

目的

本研究旨在探讨白藜芦醇(RSV)对香烟烟雾(CS)诱导的肺气肿小鼠骨骼肌萎缩和衰老的影响,并探究其潜在机制。

方法

观察有或无RSV治疗的CS暴露小鼠的腓肠肌重量、肺和肌肉形态。通过蛋白质免疫印迹法和实时聚合酶链反应检测萎缩相关标志物(MURF1和MAFbx)、衰老相关标志物(P53、P21和SMP30)以及NF-κB炎症通路的表达。通过酶联免疫吸附测定法测定白细胞介素-1β(IL-1β)和肿瘤坏死因子-α(TNF-α)的水平,并通过衰老相关β-半乳糖苷酶(SA-β gal)染色确定衰老细胞的数量。此外,研究了组蛋白去乙酰化酶2(HDAC2)的表达以及RSV治疗对HDAC2在香烟烟雾提取物(CSE)诱导的骨骼肌萎缩和衰老中的作用。

结果

RSV可预防长期CS暴露小鼠的肺气肿和骨骼肌萎缩。RSV在体内和体外均降低了MURF1、MAFbx、P53和P21的表达,并抑制了NF-κB通路。此外,RSV逆转了CS诱导的腓肠肌和C2C12细胞中HDAC2表达的下调。此外,敲低HDAC2可显著消除RSV对C2C12细胞中MURF1、MAFbx、P53、P21和炎症因子(IL-1β和TNF-α)表达的抑制作用。

结论

RSV可预防CS诱导的骨骼肌萎缩和衰老,其机制涉及HDAC2表达上调和炎症抑制。

https://cdn.ncbi.nlm.nih.gov/pmc/blobs/7cd5/9488610/38cc4bd91b66/JIR-15-5425-g0001.jpg

文献检索

告别复杂PubMed语法,用中文像聊天一样搜索,搜遍4000万医学文献。AI智能推荐,让科研检索更轻松。

立即免费搜索

文件翻译

保留排版,准确专业,支持PDF/Word/PPT等文件格式,支持 12+语言互译。

免费翻译文档

深度研究

AI帮你快速写综述,25分钟生成高质量综述,智能提取关键信息,辅助科研写作。

立即免费体验