Zeng Qiuming, Tang Na, Ma Yilei, Guo Hui, Zhao Yixia, Tang Rong, Yan Chengkai, Ouyang Song, Langdon Wallace Y, Yang Huan, O'Brien Matthew C, Zhang Jian
Department of Pathology, The University of Iowa Roy J. and Lucille A. Carver College of Medicine, Iowa City, IA 52242, USA.
Department of Microbial Infection and Immunity, The Ohio State University, Columbus, OH 43210, USA.
iScience. 2022 Sep 15;25(10):105151. doi: 10.1016/j.isci.2022.105151. eCollection 2022 Oct 21.
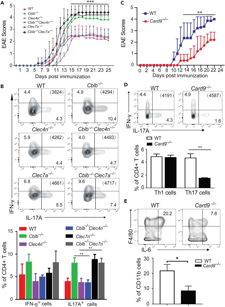
E3 ubiquitin ligase Cbl-b is involved in the maintenance of a balance between immunity and tolerance. Mice lacking Cbl-b are highly susceptible to experimental autoimmune encephalomyelitis (EAE), a Th17-mediated autoimmune disease. However, how Cbl-b regulates Th17 cell responses remains unclear. In this study, utilizing adoptive transfer and cell type-specific knockout strains, we show that Cbl-b expression in macrophages, but not T cells or dendritic cells (DCs), restrains the generation of pathogenic Th17 cells and the development of EAE. Cbl-b inhibits IL-6 production by macrophages that is induced by signaling from CARD9-dependent C-type lectin receptor (CLR) pathways, which directs T cells to generate pathogenic Th17 cells. Therefore, our data unveil a previously unappreciated function for Cbl-b in the regulation of pathogenic Th17 responses.
E3泛素连接酶Cbl-b参与维持免疫与耐受之间的平衡。缺乏Cbl-b的小鼠对实验性自身免疫性脑脊髓炎(EAE,一种由Th17介导的自身免疫性疾病)高度易感。然而,Cbl-b如何调节Th17细胞反应仍不清楚。在本研究中,利用过继转移和细胞类型特异性敲除品系,我们发现巨噬细胞而非T细胞或树突状细胞(DC)中的Cbl-b表达可抑制致病性Th17细胞的产生及EAE的发展。Cbl-b抑制巨噬细胞中由依赖CARD9的C型凝集素受体(CLR)途径信号诱导产生的IL-6,该途径引导T细胞产生致病性Th17细胞。因此,我们的数据揭示了Cbl-b在调节致病性Th17反应中此前未被认识到的功能。