Suppr超能文献

长链非编码RNA TUC338的沉默通过调节miR-1226-3p/FGF2轴抑制鼻咽癌细胞的恶性表型。

Silencing of long non-coding RNA TUC338 inhibits the malignant phenotype of nasopharyngeal cancer cells via modulating the miR-1226-3p/FGF2 axis.

作者信息

Wang Jian, Li Liping, Jiang Xue, Wang Bin, Hu Xiaodong, Liu Weiwei, Zhang Ying

机构信息

Department of Otolaryngology, Cangzhou Central Hospital, No. 16 Xinhua West Road, Cangzhou, 061000, Hebei, China.

Infection Department, Cangzhou Central Hospital, No. 16 Xinhua West Road, Cangzhou, 061000, Hebei, China.

出版信息

Discov Oncol. 2022 Oct 12;13(1):102. doi: 10.1007/s12672-022-00544-8.

Abstract

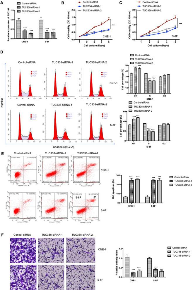
Long noncoding RNAs (lncRNAs) have been suggested as essential regulators in the cancer progression. LncRNA TUC338 was found to promote the malignancy of various cancers, however, the involvement of TUC338 in nasopharyngeal cancer (NPC) has not been well characterized. Here, our results found the significant overexpression of TUC338 in NPC tissues. Higher level of TUC338 was also observed in NPC cells. Interestingly, NPC patients harboring overexpressed TUC338 have worse prognosis. Functional study indicated that down-regulated TUC338 remarkably suppressed the NPC cell proliferation and cell migration. Notably, depletion of TUC338 significantly inhibited the in vivo tumor growth. Mechanistically, TUC338 acted as molecular sponge of miR-1226-3p and attenuated the negative regulation of miR-1226-3p on the expression of fibroblast growth factor 2 (FGF2). Down-regulation of TUC338 inhibited FGF2 expression in NPC cells and tumor tissues. Overexpression of FGF2 attenuated the suppressed NPC proliferation upon the depletion of TUC338. Our results demonstrated the novel function of TUC338/miR-1226-3p/FGF2 axis in NPC progression, suggesting the potential diagnosis and therapeutics significance of TUC338 in NPC.

摘要

长链非编码RNA(lncRNAs)被认为是癌症进展中的重要调节因子。已发现lncRNA TUC338可促进多种癌症的恶性发展,然而,TUC338在鼻咽癌(NPC)中的作用尚未得到充分阐明。在此,我们的结果发现TUC338在NPC组织中显著过表达。在NPC细胞中也观察到较高水平的TUC338。有趣的是,TUC338过表达的NPC患者预后较差。功能研究表明,下调TUC338可显著抑制NPC细胞增殖和迁移。值得注意的是,TUC338的缺失显著抑制了体内肿瘤生长。机制上,TUC338作为miR-1226-3p的分子海绵,减弱了miR-1226-3p对成纤维细胞生长因子2(FGF2)表达的负调控。下调TUC338可抑制NPC细胞和肿瘤组织中FGF2的表达。FGF2的过表达减弱了TUC338缺失对NPC增殖的抑制作用。我们的结果证明了TUC338/miR-1226-3p/FGF2轴在NPC进展中的新功能,提示TUC338在NPC中具有潜在的诊断和治疗意义。

https://cdn.ncbi.nlm.nih.gov/pmc/blobs/ce80/9556687/4c486f59f122/12672_2022_544_Fig1_HTML.jpg

文献AI研究员

20分钟写一篇综述,助力文献阅读效率提升50倍。

立即体验

用中文搜PubMed

大模型驱动的PubMed中文搜索引擎

马上搜索

文档翻译

学术文献翻译模型,支持多种主流文档格式。

立即体验