Suppr超能文献

前列腺筛状癌的单细胞分析揭示了侵袭性疾病的细胞内在和肿瘤微环境途径。

Single cell analysis of cribriform prostate cancer reveals cell intrinsic and tumor microenvironmental pathways of aggressive disease.

机构信息

Department of Medicine, Vanderbilt University Medical Center, Nashville, TN, USA.

Department of Biostatistics, Vanderbilt University Medical Center, Nashville, TN, USA.

出版信息

Nat Commun. 2022 Oct 13;13(1):6036. doi: 10.1038/s41467-022-33780-1.

Abstract

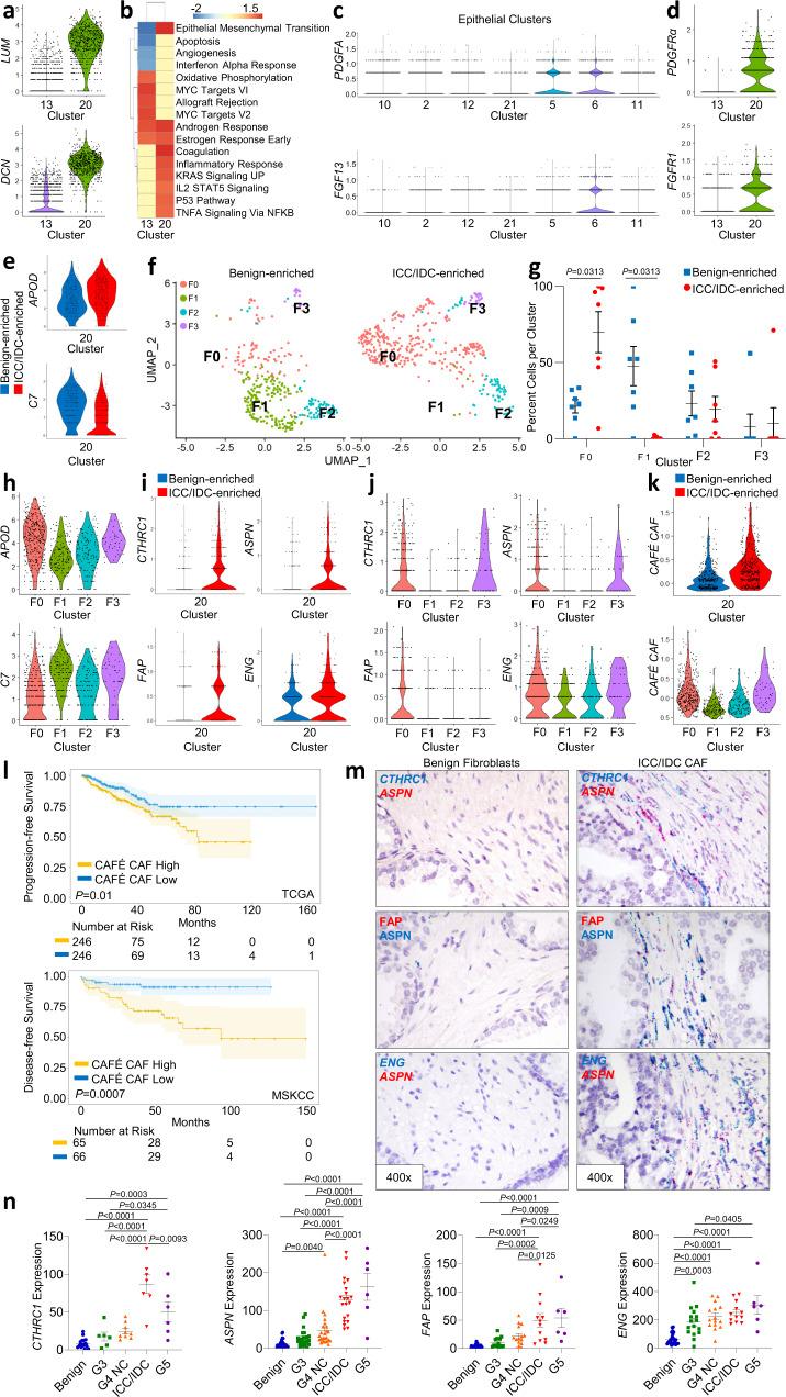
Cribriform prostate cancer, found in both invasive cribriform carcinoma (ICC) and intraductal carcinoma (IDC), is an aggressive histological subtype that is associated with progression to lethal disease. To delineate the molecular and cellular underpinnings of ICC/IDC aggressiveness, this study examines paired ICC/IDC and benign prostate surgical samples by single-cell RNA-sequencing, TCR sequencing, and histology. ICC/IDC cancer cells express genes associated with metastasis and targets with potential for therapeutic intervention. Pathway analyses and ligand/receptor status model cellular interactions among ICC/IDC and the tumor microenvironment (TME) including JAG1/NOTCH. The ICC/IDC TME is hallmarked by increased angiogenesis and immunosuppressive fibroblasts (CTHRC1ASPNFAPENG) along with fewer T cells, elevated T cell dysfunction, and increased C1QBTREM2APOE-M2 macrophages. These findings support that cancer cell intrinsic pathways and a complex immunosuppressive TME contribute to the aggressive phenotype of ICC/IDC. These data highlight potential therapeutic opportunities to restore immune signaling in patients with ICC/IDC that may afford better outcomes.

摘要

筛状前列腺癌存在于浸润性筛状癌(ICC)和导管内癌(IDC)中,是一种侵袭性组织学亚型,与向致死性疾病进展相关。为了阐明 ICC/IDC 侵袭性的分子和细胞基础,本研究通过单细胞 RNA 测序、TCR 测序和组织学检查,对配对的 ICC/IDC 和良性前列腺手术样本进行了研究。ICC/IDC 癌细胞表达与转移相关的基因和具有潜在治疗干预靶点的基因。通路分析和配体/受体状态模型表明 ICC/IDC 与肿瘤微环境(TME)之间存在细胞相互作用,包括 JAG1/NOTCH。ICC/IDC 的 TME 以增加的血管生成和免疫抑制性成纤维细胞(CTHRC1、ASPN、NFAP、ENG)为特征,同时 T 细胞减少,T 细胞功能障碍增加,C1Q、BTREM2、APOE-M2 巨噬细胞增加。这些发现支持癌症细胞内在途径和复杂的免疫抑制性 TME 有助于 ICC/IDC 的侵袭性表型。这些数据突出了恢复 ICC/IDC 患者免疫信号的潜在治疗机会,可能提供更好的结果。

https://cdn.ncbi.nlm.nih.gov/pmc/blobs/e75d/9562361/5d7b7176e783/41467_2022_33780_Fig1_HTML.jpg

文献AI研究员

20分钟写一篇综述,助力文献阅读效率提升50倍。

立即体验

用中文搜PubMed

大模型驱动的PubMed中文搜索引擎

马上搜索

文档翻译

学术文献翻译模型,支持多种主流文档格式。

立即体验