Division of Biomedical Engineering, Jeonbuk National University, 567 Baekje-daero, Deokjin-gu, Jeonju-si 54896, Korea.
Department of Healthcare Engineering, Jeonbuk National University, 567 Baekje-daero, Deokjin-gu, Jeonju-si 54896, Korea.
Int J Environ Res Public Health. 2022 Sep 30;19(19):12484. doi: 10.3390/ijerph191912484.
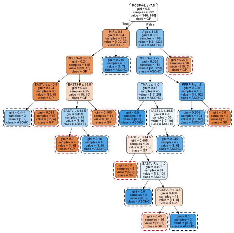
Pes planus, one of the most common foot deformities, includes the loss of the medial arch, misalignment of the rearfoot, and abduction of the forefoot, which negatively affects posture and gait. Foot orthosis, which is effective in normalizing the arch and providing stability during walking, is prescribed for the purpose of treatment and correction. Currently, machine learning technology for classifying and diagnosing foot types is being developed, but it has not yet been applied to the prescription of foot orthosis for the treatment and management of pes planus. Thus, the aim of this study is to propose a model that can prescribe a customized foot orthosis to patients with pes planus by learning from and analyzing various clinical data based on a decision tree algorithm called classification and regressing tree (CART). A total of 8 parameters were selected based on the feature importance, and 15 rules for the prescription of foot orthosis were generated. The proposed model based on the CART algorithm achieved an accuracy of 80.16%. This result suggests that the CART model developed in this study can provide adequate help to clinicians in prescribing foot orthosis easily and accurately for patients with pes planus. In the future, we plan to acquire more clinical data and develop a model that can prescribe more accurate and stable foot orthosis using various machine learning technologies.
扁平足是最常见的足畸形之一,包括内侧足弓丧失、后足错位和前足外展,这会对姿势和步态产生负面影响。足矫形器可有效恢复足弓并在行走时提供稳定性,因此被用于治疗和矫正。目前,用于分类和诊断足型的机器学习技术正在开发中,但尚未应用于为扁平足患者开具足矫形器的处方。因此,本研究旨在提出一种模型,该模型可以通过基于分类回归树(CART)的决策树算法,从各种临床数据中学习和分析,为扁平足患者定制足矫形器。总共选择了 8 个基于特征重要性的参数,并生成了 15 条足矫形器处方规则。基于 CART 算法的提出模型达到了 80.16%的准确率。这一结果表明,本研究中开发的 CART 模型可以为临床医生为扁平足患者轻松准确地开具足矫形器提供充分的帮助。未来,我们计划获取更多的临床数据,并使用各种机器学习技术开发一种可以开具更准确和稳定的足矫形器的模型。