Institute for Animal Nutrition, University of Veterinary Medicine Hannover, 30173 Hanover, Germany.
Institute for Animal Nutrition and Dietetics, Vetsuisse-Faculty, 8057 Zürich, Switzerland.
Int J Mol Sci. 2022 Oct 2;23(19):11700. doi: 10.3390/ijms231911700.
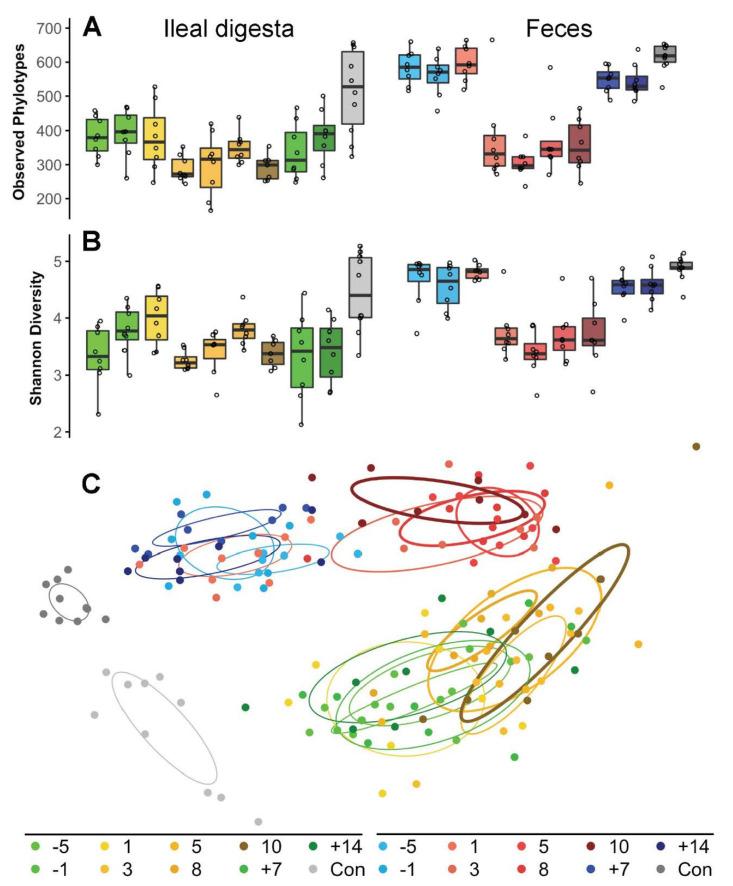
Little is known regarding the interplay between microbiota and pancreas functions in humans as investigations are usually limited to distal sites, namely the analyses of fecal samples. The aim of this study was to investigate both ileal and fecal microbiota in response to pancreatic enzyme replacement therapy (PERT) in a porcine model of exocrine pancreatic insufficiency (EPI). PERT was stopped for ten days in ileo-cecal fistulated minipigs with experimentally induced EPI ( = 8) and ileal digesta as well as fecal samples were obtained before withdrawal, during withdrawal and after the reintroduction of PERT. Profound community changes occurred three days after enzyme omission and were maintained throughout the withdrawal phase. A reduction in α-diversity together with relative abundance changes in several taxa, in particular increases in (at both sites) and (only feces) were observed. Overall, dysbiosis events from the ileum had accumulating effects in distal parts of the gastrointestinal tract with additional alterations occurring only in the colon. Changes were reversible after continuing PERT, and one week later, bacterial communities resembled those at baseline. Our study demonstrates the rapid and profound impacts of enzyme withdrawal in bacterial communities, contributing to our understanding of the interplay between pancreas function and microbiota.
关于微生物群和人类胰腺功能之间的相互作用知之甚少,因为研究通常仅限于远端部位,即粪便样本的分析。本研究旨在通过外分泌胰腺功能不全(EPI)的猪模型研究回肠和粪便微生物群对胰腺酶替代治疗(PERT)的反应。在实验性诱导 EPI 的回盲肠瘘迷你猪中停止 PERT 治疗 10 天(n = 8),在撤回前、撤回期间和重新引入 PERT 后获得回肠内容物和粪便样本。酶缺失三天后发生了深刻的群落变化,并在整个撤回阶段保持不变。观察到 α-多样性降低以及几个分类群的相对丰度变化,特别是在两个部位增加了 和仅在粪便中增加了 。总体而言,来自回肠的菌群失调事件在胃肠道的远端部位产生累积效应,仅在结肠中发生其他改变。继续 PERT 后,变化是可逆的,一周后,细菌群落与基线相似。我们的研究表明,酶撤退对细菌群落有快速而深远的影响,有助于我们理解胰腺功能和微生物群之间的相互作用。