School of Pharmaceutical Sciences (Shenzhen), Shenzhen Campus of Sun Yat-sen University, Shenzhen, 518107, China.
Stroke Center, The Fifth Affiliated Hospital of Guangzhou Medical University, Guangzhou, 510799, China.
Commun Biol. 2022 Oct 14;5(1):1095. doi: 10.1038/s42003-022-04043-y.
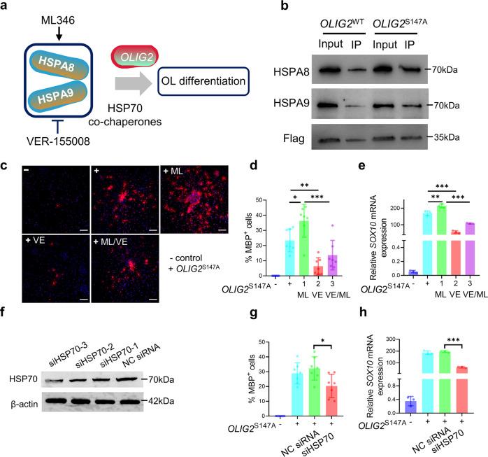
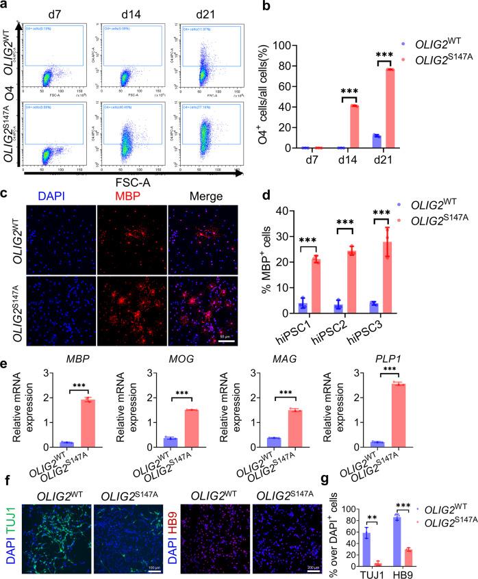
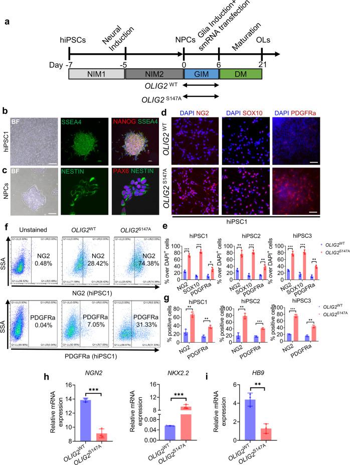
Transcription factors (TFs) have been introduced to drive the highly efficient differentiation of human-induced pluripotent stem cells (hiPSCs) into lineage-specific oligodendrocytes (OLs). However, effective strategies currently rely mainly on genome-integrating viruses. Here we show that a synthetic modified messenger RNA (smRNA)-based reprogramming method that leads to the generation of transgene-free OLs has been developed. An smRNA encoding a modified form of OLIG2, in which the serine 147 phosphorylation site is replaced with alanine, OLIG2, is designed to reprogram hiPSCs into OLs. We demonstrate that repeated administration of the smRNA encoding OLIG2 lead to higher and more stable protein expression. Using the single-mutant OLIG2 smRNA morphogen, we establish a 6-day smRNA transfection protocol, and glial induction lead to rapid NG2 OL progenitor cell (OPC) generation (>70% purity) from hiPSC. The smRNA-induced NG2 OPCs can mature into functional OLs in vitro and promote remyelination in vivo. Taken together, we present a safe and efficient smRNA-driven strategy for hiPSC differentiation into OLs, which may be utilized for therapeutic OPC/OL transplantation in patients with neurodegenerative disease.
转录因子 (TFs) 已被引入以驱动人诱导多能干细胞 (hiPSC) 高度有效地分化为谱系特异性少突胶质细胞 (OL)。然而,目前有效的策略主要依赖于基因组整合病毒。在这里,我们展示了一种基于合成修饰的信使 RNA (smRNA) 的重编程方法,该方法可产生无转基因的 OL。一种 smRNA 编码一种修饰形式的 OLIG2,其中丝氨酸 147 磷酸化位点被替换为丙氨酸,OLIG2 被设计为重编程 hiPSC 为 OL。我们证明重复给予编码 OLIG2 的 smRNA 可导致更高和更稳定的蛋白质表达。使用单突变 OLIG2 smRNA 形态发生素,我们建立了一个 6 天的 smRNA 转染方案,胶质诱导导致 hiPSC 中快速产生 NG2 少突胶质前体细胞 (OPC) (>70%纯度)。smRNA 诱导的 NG2 OPC 可在体外成熟为功能性 OL,并在体内促进髓鞘再生。总之,我们提出了一种安全有效的 smRNA 驱动的 hiPSC 分化为 OL 的策略,该策略可用于治疗神经退行性疾病患者的 OPC/OL 移植。