Laboratory for Pediatric Immunology, Department of Pediatrics, Willem-Alexander Children's Hospital, Leiden University Medical Center (LUMC), Leiden, Netherlands.
Department of Immunology, Erasmus University Medical Center, Rotterdam, Netherlands.
Front Immunol. 2022 Oct 6;13:959002. doi: 10.3389/fimmu.2022.959002. eCollection 2022.
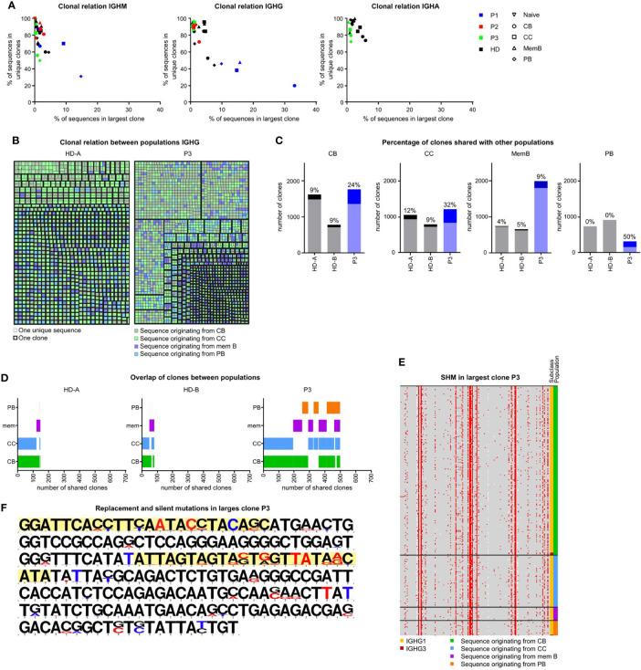
Common variable immunodeficiency (CVID), characterized by recurrent infections, low serum class-switched immunoglobulin isotypes, and poor antigen-specific antibody responses, comprises a heterogeneous patient population in terms of clinical presentation and underlying etiology. The diagnosis is regularly associated with a severe decrease of germinal center (GC)-derived B-cell populations in peripheral blood. However, data from B-cell differentiation within GC is limited. We present a multiplex approach combining histology, flow cytometry, and B-cell receptor repertoire analysis of sorted GC B-cell populations allowing the modeling of distinct disturbances in GCs of three CVID patients. Our results reflect pathophysiological heterogeneity underlying the reduced circulating pool of post-GC memory B cells and plasmablasts in the three patients. In patient 1, quantitative and qualitative B-cell development in GCs is relatively normal. In patient 2, irregularly shaped GCs are associated with reduced somatic hypermutation (SHM), antigen selection, and class-switching, while in patient 3, high SHM, impaired antigen selection, and class-switching with large single clones imply increased re-cycling of cells within the irregularly shaped GCs. In the lymph nodes of patients 2 and 3, only limited numbers of memory B cells and plasma cells are formed. While reduced numbers of circulating post GC B cells are a general phenomenon in CVID, the integrated approach exemplified distinct defects during GC maturation ranging from near normal morphology and function to severe disturbances with different facets of impaired maturation of memory B cells and/or plasma cells. Integrated dissection of disturbed GC B-cell maturation by histology, flow cytometry, and BCR repertoire analysis contributes to unraveling defects in the essential steps during memory formation.
常见变异性免疫缺陷症(CVID)的特征是反复感染、血清类别转换免疫球蛋白同种型降低以及抗原特异性抗体反应不良,其临床表现和潜在病因在患者群体中存在异质性。该诊断通常与外周血中生发中心(GC)衍生 B 细胞群体的严重减少有关。然而,GC 内 B 细胞分化的数据有限。我们提出了一种多重方法,结合组织学、流式细胞术和 GC B 细胞群体的 B 细胞受体库分析,允许对三名 CVID 患者的 GC 中不同的干扰进行建模。我们的结果反映了三名患者循环后 GC 记忆 B 细胞和浆母细胞减少的潜在病理生理学异质性。在患者 1 中,GC 中的 B 细胞发育在数量和质量上相对正常。在患者 2 中,形态不规则的 GC 与减少的体细胞超突变(SHM)、抗原选择和类别转换有关,而在患者 3 中,高 SHM、受损的抗原选择和类别转换伴有大的单克隆暗示细胞在形态不规则的 GC 内的再循环增加。在患者 2 和 3 的淋巴结中,仅形成有限数量的记忆 B 细胞和浆细胞。虽然循环后 GC B 细胞数量减少是 CVID 的普遍现象,但综合方法例示了 GC 成熟过程中的不同缺陷,从接近正常的形态和功能到严重干扰记忆 B 细胞和/或浆细胞成熟的不同方面。通过组织学、流式细胞术和 BCR 库分析对干扰的 GC B 细胞成熟进行综合剖析有助于揭示记忆形成过程中的关键步骤中的缺陷。