Suppr超能文献

单细胞RNA测序和批量RNA测序揭示了胆管癌中铁死亡的特征并建立了风险特征。

ScRNA-seq and bulk RNA-seq reveal the characteristics of ferroptosis and establish a risk signature in cholangiocarcinoma.

作者信息

Yao Wenchao, Liu Xuxu, He Yuanhang, Tian Maolan, Lu Shixin, Wang Qiang, Zheng Yi, Lv Zhenyi, Hao Chenjun, Xue Dongbo, Meng Xianzhi

机构信息

Department of General Surgery, the First Affiliated Hospital of Harbin Medical University, Harbin, China.

Key Laboratory of Hepatosplenic Surgery, Ministry of Education, the First Affiliated Hospital of Harbin Medical University, Harbin, China.

出版信息

Mol Ther Oncolytics. 2022 Sep 26;27:48-60. doi: 10.1016/j.omto.2022.09.008. eCollection 2022 Dec 15.

Abstract

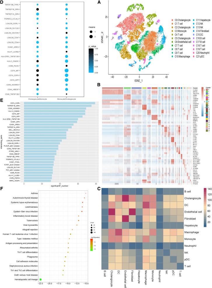
Ferroptosis is a recently discovered mode of cell death that inhibits tumor growth. Single-cell RNA sequencing (scRNA-seq) is a powerful tool for analyzing tumor heterogeneity and the immune microenvironment at the single-cell level. We used CIBERSORT to identify cellular immune scores and found that monocytes had significantly infiltrated and were correlated with prognosis in cholangiocarcinoma. scRNA-seq data were extracted from the Gene Expression Omnibus database, and the FindCluster() package was used for cell cluster analysis, which obtained 21 cell clusters, and there was increased TNFSF13B-TFRC intercellular communication between monocytes and cholangiocytes. A weighted correlation network analysis was performed with the WGCNA package to obtain monocyte-related gene modules. Univariate and multivariate Cox analyses were then performed to further establish the signature, and the reliability of the signature was assessed by receiver operating characteristic curve and decision curve analysis. A nomogram signature based on the Kaplan-Meier survival analysis was established. We found that the communication between monocytes and malignant cells in cholangiocarcinoma may be a regulatory factor of ferroptosis in cancer cells. The prognostic stratification system of the three-gene signature related to monocytes and ferroptosis can accurately assess the prognostic risk for cholangiocarcinoma.

摘要

铁死亡是一种最近发现的抑制肿瘤生长的细胞死亡模式。单细胞RNA测序(scRNA-seq)是一种在单细胞水平分析肿瘤异质性和免疫微环境的强大工具。我们使用CIBERSORT来识别细胞免疫评分,发现单核细胞有显著浸润,且与胆管癌的预后相关。从基因表达综合数据库中提取scRNA-seq数据,并使用FindCluster()软件包进行细胞聚类分析,得到21个细胞簇,单核细胞与胆管细胞之间的TNFSF13B-TFRC细胞间通讯增加。使用WGCNA软件包进行加权相关网络分析,以获得与单核细胞相关的基因模块。然后进行单变量和多变量Cox分析以进一步建立特征,并通过受试者工作特征曲线和决策曲线分析评估特征的可靠性。基于Kaplan-Meier生存分析建立了列线图特征。我们发现胆管癌中单核细胞与恶性细胞之间的通讯可能是癌细胞铁死亡的一个调节因子。与单核细胞和铁死亡相关的三基因特征的预后分层系统可以准确评估胆管癌的预后风险。

https://cdn.ncbi.nlm.nih.gov/pmc/blobs/7b76/9573880/2d721767c0ea/fx1.jpg

文献AI研究员

20分钟写一篇综述,助力文献阅读效率提升50倍。

立即体验

用中文搜PubMed

大模型驱动的PubMed中文搜索引擎

马上搜索

文档翻译

学术文献翻译模型,支持多种主流文档格式。

立即体验