Department of Medical Microbiology, College of Medicine, Taif University, P.O. Box 11099, Taif 21944, Saudi Arabia.
Department of Health Informatics, College of Public Health and Health Informatics, Qassim University, Al Bukayriyah 52741, Saudi Arabia.
Int J Environ Res Public Health. 2022 Oct 12;19(20):13132. doi: 10.3390/ijerph192013132.
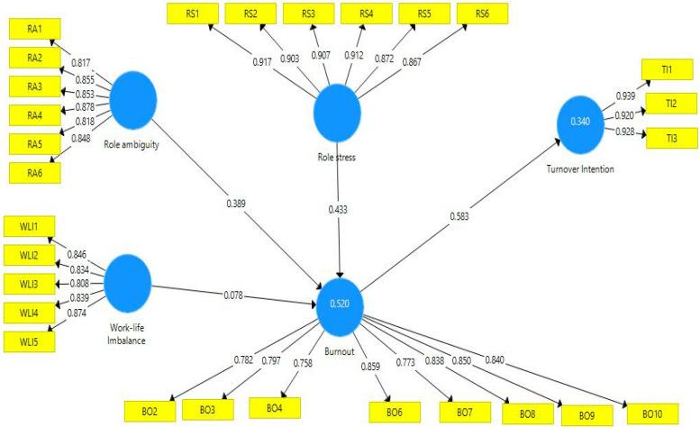
The main objective of the present study is to examine the impact of job stress, role ambiguity, work-life imbalance and burnout on employee turnover intention. Moreover, the mediating role of burnout between job stress, role ambiguity, work-life imbalance and turnover intention is also examined. The data collection for this quantitative research was conducted through the "Questionnaire" technique. The questionnaire was developed based on previously established questions available in the literature. The data were collected using simple random sampling from the healthcare workers of KSA. From the distributed questionnaire, 73.5% of the usable questionnaires were returned. This study used SPSS and PLS for the analysis of the data to highlight the most significant variables that impact the employees' turnover intentions among KSA health workers. The findings show that job burnout is clearly related to turnover intentions and is positively affected by both role stress and role ambiguity. Moreover, a statistically positive association is found between work-life imbalance and burnout among the healthcare workers in KSA. Furthermore, the mediating role of burnout is also confirmed in this study. The study also indicates that role ambiguity and role stress due to COVID-19 may create burnout among employees, which may lead to turnover intention among healthcare workers. There is a lack of research on the assessment of the impact of the novel COVID-19-related job stress, role ambiguity and work-life imbalance on the medical staff's turnover intentions in hospitals. This study fills the gap of the limited studies conducted regarding the identification of the factors that can create turnover intention among healthcare workers of KSA by providing empirical evidence from a Gulf country, Saudi Arabia. This study provides managerial implications for hospital management and health policymakers to develop a strategy to retain the employees. Furthermore, healthcare administrators need to pay close attention to front line workers' turnover intentions as these medical heroes are the vital part of our society who assist patients to receive their initial treatment during the COVID-19 pandemic.
本研究的主要目的是检验工作压力、角色模糊、工作与生活失衡和倦怠对员工离职意愿的影响。此外,还检验了倦怠在工作压力、角色模糊、工作与生活失衡和离职意愿之间的中介作用。这项定量研究的数据收集采用了“问卷”技术。问卷是根据文献中已有的问题制定的。数据是通过沙特阿拉伯的医疗保健工作者的简单随机抽样收集的。在所分发的问卷中,有 73.5%的可用问卷被收回。本研究使用 SPSS 和 PLS 对数据进行分析,以突出影响沙特阿拉伯卫生工作者离职意愿的最重要变量。研究结果表明,工作倦怠与离职意愿明显相关,并且受到角色压力和角色模糊的正向影响。此外,还发现沙特阿拉伯医疗保健工作者的工作与生活失衡与倦怠之间存在统计学上的正相关关系。此外,本研究还证实了倦怠的中介作用。研究还表明,由于 COVID-19 而产生的角色模糊和角色压力可能会导致员工倦怠,从而导致医疗保健工作者的离职意愿。关于评估与新型 COVID-19 相关的工作压力、角色模糊和工作与生活失衡对医院医务人员离职意愿的影响的研究还很少。本研究通过提供来自沙特阿拉伯这个海湾国家的实证证据,填补了对沙特阿拉伯医疗保健工作者离职意愿的因素识别的研究的空白。本研究为医院管理和卫生政策制定者提供了管理启示,以制定留住员工的策略。此外,医疗保健管理人员需要密切关注一线工作人员的离职意愿,因为这些医疗英雄是我们社会的重要组成部分,他们在 COVID-19 大流行期间协助患者接受初步治疗。