Sandoval Lisette, Fuentealba Luz M, Marzolo María-Paz
Laboratorio de Tráfico Intracelular y Señalización, Departamento de Biología Celular y Molecular, Facultad de Ciencias Biológicas, Pontificia Universidad Católica de Chile, Santiago, Chile.
Instituto de Ciencias Biomédicas, Facultad de Ciencias de la Salud, Universidad Autónoma de Chile, Santiago, Chile.
Front Cell Dev Biol. 2022 Oct 20;10:911664. doi: 10.3389/fcell.2022.911664. eCollection 2022.
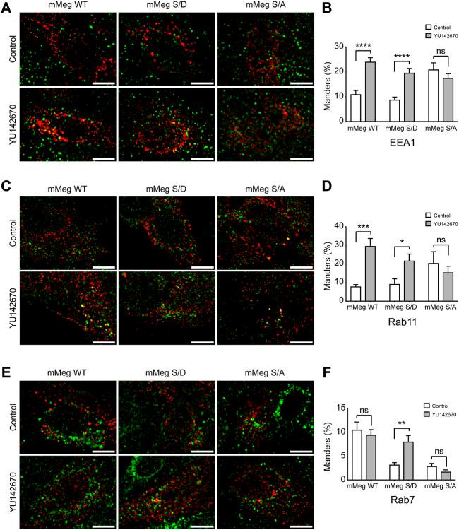
Megalin/LRP2 is the primary multiligand receptor for the re-absorption of low molecular weight proteins in the proximal renal tubule. Its function is significantly dependent on its endosomal trafficking. Megalin recycling from endosomal compartments is altered in an X-linked disease called Lowe Syndrome (LS), caused by mutations in the gene encoding for the phosphatidylinositol 5-phosphatase OCRL1. LS patients show increased low-molecular-weight proteins with reduced levels of megalin ectodomain in the urine and accumulation of the receptor in endosomal compartments of the proximal tubule cells. To gain insight into the deregulation of megalin in the LS condition, we silenced OCRL1 in different cell lines to evaluate megalin expression finding that it is post-transcriptionally regulated. As an indication of megalin proteolysis, we detect the ectodomain of the receptor in the culture media. Remarkably, in OCRL1 silenced cells, megalin ectodomain secretion appeared significantly reduced, according to the observation in the urine of LS patients. Besides, the silencing of APPL1, a Rab5 effector associated with OCRL1 in endocytic vesicles, also reduced the presence of megalin's ectodomain in the culture media. In both silencing conditions, megalin cell surface levels were significantly decreased. Considering that GSK3ß-mediated megalin phosphorylation reduces receptor recycling, we determined that the endosomal distribution of megalin depends on its phosphorylation status and OCRL1 function. As a physiologic regulator of GSK3ß, we focused on insulin signaling that reduces kinase activity. Accordingly, megalin phosphorylation was significantly reduced by insulin in wild-type cells. Moreover, even though in cells with low activity of OCRL1 the insulin response was reduced, the phosphorylation of megalin was significantly decreased and the receptor at the cell surface increased, suggesting a protective role of insulin in a LS cellular model.
巨膜蛋白/LRP2是近端肾小管重吸收低分子量蛋白质的主要多配体受体。其功能显著依赖于其胞内体运输。在一种名为 Lowe 综合征(LS)的 X 连锁疾病中,由编码磷脂酰肌醇 5-磷酸酶 OCRL1 的基因突变引起,巨膜蛋白从胞内体区室的循环发生改变。LS 患者尿液中低分子量蛋白质增加,巨膜蛋白胞外域水平降低,且该受体在近端小管细胞的胞内体区室中积累。为深入了解 LS 条件下巨膜蛋白的失调情况,我们在不同细胞系中沉默 OCRL1 以评估巨膜蛋白的表达,发现其受转录后调控。作为巨膜蛋白蛋白水解的一个指标,我们在培养基中检测到该受体的胞外域。值得注意的是,在 OCRL1 沉默的细胞中,根据对 LS 患者尿液的观察,巨膜蛋白胞外域的分泌明显减少。此外,沉默 APPL1(一种在内吞小泡中与 OCRL1 相关的 Rab5 效应器)也减少了培养基中巨膜蛋白胞外域的存在。在两种沉默条件下,巨膜蛋白的细胞表面水平均显著降低。鉴于 GSK3β介导的巨膜蛋白磷酸化会减少受体循环,我们确定巨膜蛋白的胞内体分布取决于其磷酸化状态和 OCRL1 功能。作为 GSK3β的生理调节剂,我们关注降低激酶活性的胰岛素信号传导。因此,在野生型细胞中,胰岛素显著降低了巨膜蛋白的磷酸化。此外,尽管在 OCRL1 活性低的细胞中胰岛素反应降低,但巨膜蛋白的磷酸化仍显著降低,且细胞表面的受体增加,这表明胰岛素在 LS 细胞模型中具有保护作用。