Department of Neurophysiology and Neuropharmacology, Center for Physiology and Pharmacology, Medical University of Vienna, Vienna, Austria.
Department of Molecular Neurosciences, Center for Brain Research, Medical University of Vienna, Vienna, Austria.
EMBO J. 2022 Dec 15;41(24):e111648. doi: 10.15252/embj.2022111648. Epub 2022 Nov 7.
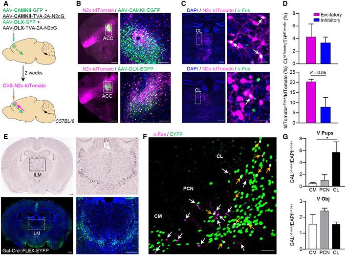
The ability to care for the young is innate and readily displayed by postpartum females after delivery to ensure offspring survival. Upon pup exposure, rodent virgin (nulliparous) females also develop parental behavior that over time becomes displayed at levels equivalent to parenting mothers. Although maternal behavior in postpartum females and the associated neurocircuits are well characterized, the neural mechanisms underlying the acquisition of maternal behavior without prior experience remain poorly understood. Here, we show that the development of maternal care behavior in response to first-time pup exposure in virgin females is initiated by the activation of the anterior cingulate cortex (ACC). ACC activity is dependent on feedback excitation by Vglut2 /Galanin neurons of the centrolateral nucleus of the thalamus (CL), with their activity sufficient to display parenting behaviors. Accordingly, acute bidirectional chemogenetic manipulation of neuronal activity in the ACC facilitates or impairs the attainment of maternal behavior, exclusively in virgin females. These results reveal an ACC-CL neurocircuit as an accessory loop in virgin females for the initiation of maternal care upon first-time exposure to pups.
照顾幼崽的能力是天生的,分娩后产后女性会很容易表现出来,以确保后代的生存。当幼崽出现时,啮齿动物处女(未产)雌性也会发展出亲代行为,随着时间的推移,这种行为会表现出与育儿母亲相当的水平。尽管产后女性的母性行为及其相关的神经回路已经得到很好的描述,但在没有先前经验的情况下获得母性行为的神经机制仍知之甚少。在这里,我们表明,处女雌性对首次接触幼崽的反应中母性行为的发展是由前扣带皮层(ACC)的激活引发的。ACC 活动依赖于丘脑中央外侧核(CL)的 Vglut2 /Galanin 神经元的反馈兴奋,其活动足以表现出养育行为。因此,急性双向化学遗传操纵 ACC 中的神经元活动可促进或损害仅在处女雌性中获得母性行为。这些结果揭示了 ACC-CL 神经回路作为处女雌性在首次接触幼崽时启动母性行为的辅助回路。