Hunan Cancer Hospital, the Affiliated Cancer Hospital of Xiangya School of Medicine, Central South University, Changsha, Hunan, PR China.
Cancer Research Institute, School of Basic Medical Science, Central South University, Changsha, Hunan, China.
Cell Death Dis. 2022 Nov 19;13(11):980. doi: 10.1038/s41419-022-05385-5.
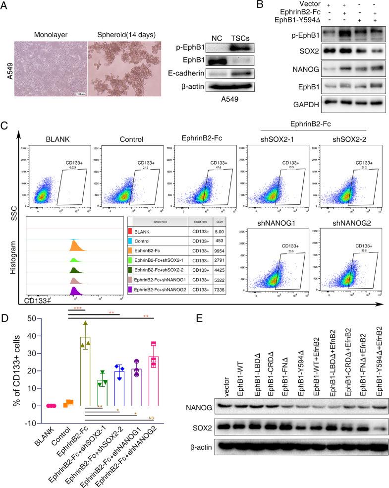
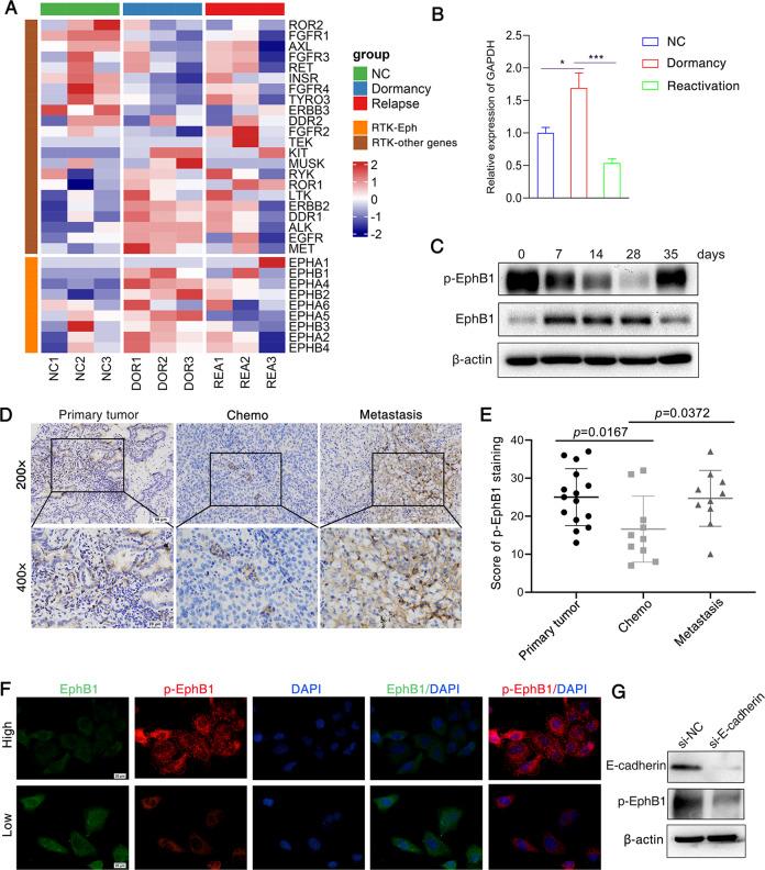
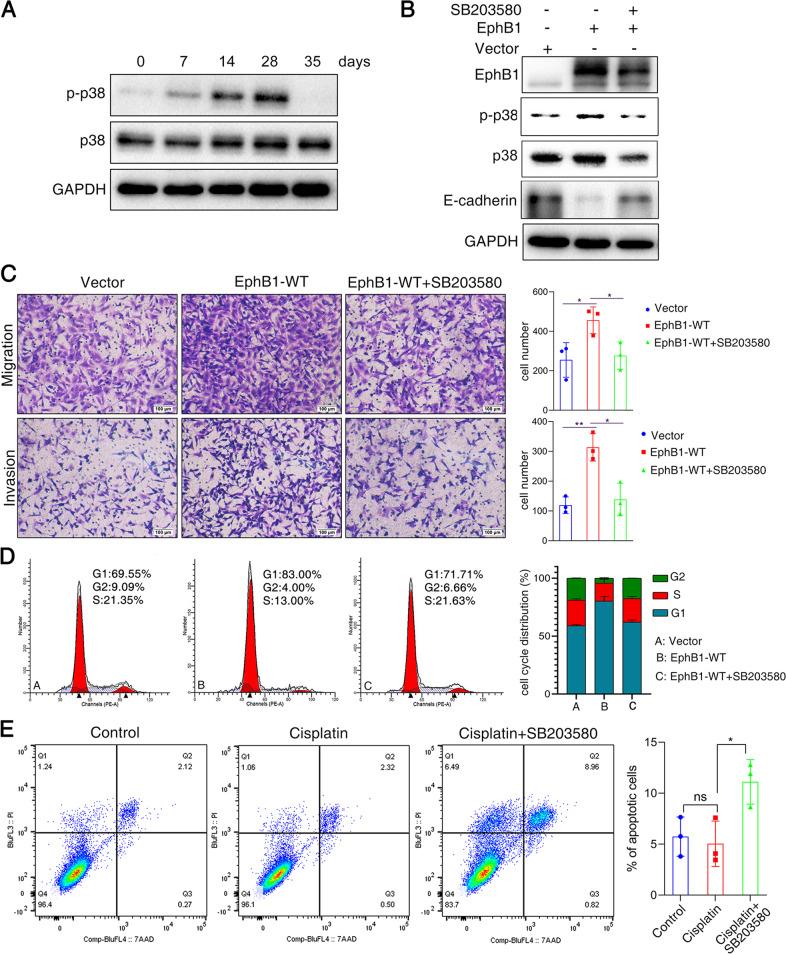
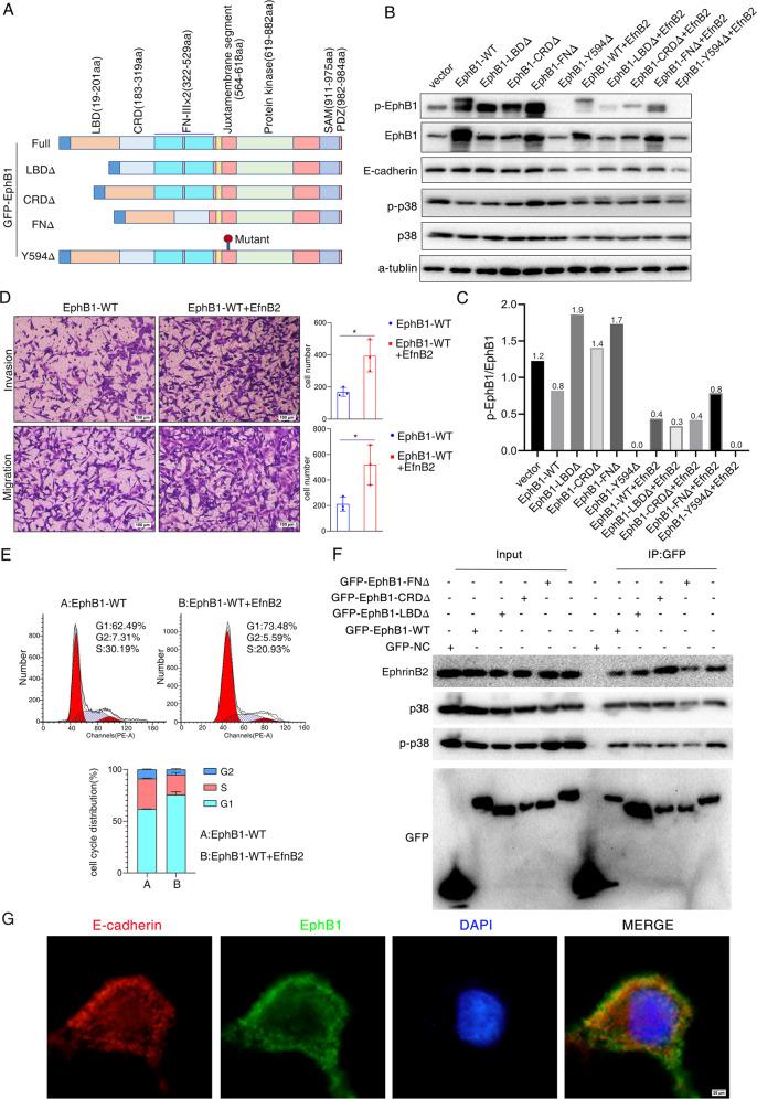
Reactivation of chemotherapy-induced dormant cancer cells is the main cause of relapse and metastasis. The molecular mechanisms underlying remain to be elucidated. In this study, we introduced a cellular model that mimics the process of cisplatin responsiveness in NSCLC patients. We found that during the process of dormancy and reactivation induced by cisplatin, NSCLC cells underwent sequential EMT-MET with enrichment of cancer stem cells. The ATAC-seq combined with motif analysis revealed that OCT4-SOX2-TCF-NANOG motifs were associated with the enrichment of cancer stem cells induced by chemotherapy. Gene expression profiling suggested a dynamic regulatory mechanism during the process of enrichment of cancer stem cells, where Nanog showed upregulation in the dormant state and SOX2 showed upregulation in the reactivated state. Further, we showed that EphB1 and p-EphB1 showed dynamic expression in the process of cancer cell dormancy and reactivation, where the expression profiles of EphB1 and p-EphB1 showed negatively correlated. In the dormant EMT cells which showed disrupted cell-cell contacts, ligand-independent EphB1 promoted entry of lung cancer cells into dormancy through activating p-p38 and downregulating E-cadherin. On the contrary, in the state of MET, in which cell-cell adhesion was recovered, interactions of EphB1 and ligand EphrinB2 in trans promoted the stemness of cancer cells through upregulating Nanog and Sox2. In conclusion, lung cancer stem cells were enriched during the process of cellular response to chemotherapy. EphB1 cis- and trans- signalings function in the dormant and reactivated state of lung cancer cells respectively. It may provide a therapeutic strategy that target the evolution process of cancer cells induced by chemotherapy.
化疗诱导休眠癌细胞的再激活是复发和转移的主要原因。其潜在的分子机制仍有待阐明。在这项研究中,我们引入了一个细胞模型,模拟 NSCLC 患者顺铂反应过程。我们发现,在顺铂诱导的休眠和再激活过程中,NSCLC 细胞经历了连续的 EMT-MET,富集了癌症干细胞。ATAC-seq 结合基序分析显示,OCT4-SOX2-TCF-NANOG 基序与化疗诱导的癌症干细胞富集有关。基因表达谱提示了在癌症干细胞富集过程中的动态调控机制,其中 Nanog 在休眠状态上调,SOX2 在再激活状态上调。此外,我们还表明,EphB1 和 p-EphB1 在癌细胞休眠和再激活过程中表现出动态表达,其中 EphB1 和 p-EphB1 的表达谱呈负相关。在表现出细胞间接触中断的休眠 EMT 细胞中,无配体依赖的 EphB1 通过激活 p-p38 和下调 E-钙粘蛋白,促进肺癌细胞进入休眠状态。相反,在细胞间黏附恢复的 MET 状态下,EphB1 和配体 EphrinB2 的反式相互作用通过上调 Nanog 和 Sox2 促进了癌细胞的干性。总之,在细胞对化疗的反应过程中,肺癌干细胞得到了富集。EphB1 的顺式和反式信号分别在肺癌细胞的休眠和再激活状态下发挥作用。它可能为靶向化疗诱导的癌细胞进化过程提供了一种治疗策略。