Department of Microbiology and Immunology, Virginia Commonwealth University Medical Center, School of Medicine, Richmond, Virginia, USA.
mBio. 2022 Dec 20;13(6):e0296122. doi: 10.1128/mbio.02961-22. Epub 2022 Nov 21.
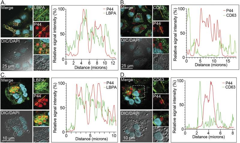
Anaplasma phagocytophilum is the etiologic agent of the emerging infection, granulocytic anaplasmosis. This obligate intracellular bacterium lives in a host cell-derived vacuole that receives membrane traffic from multiple organelles to fuel its proliferation and from which it must ultimately exit to disseminate infection. Understanding of these essential pathogenic mechanisms has remained poor. Multivesicular bodies (MVBs) are late endosomal compartments that receive biomolecules from other organelles and encapsulate them into intralumenal vesicles (ILVs) using endosomal sorting complexes required for transport (ESCRT) machinery and ESCRT-independent machinery. Association of the ESCRT-independent protein, ALIX, directs MVBs to the plasma membrane where they release ILVs as exosomes. We report that the A. phagocytophilum vacuole (ApV) is acidified and enriched in lysobisphosphatidic acid, a lipid that is abundant in MVBs. ESCRT-0 and ESCRT-III components along with ALIX localize to the ApV membrane. siRNA-mediated inactivation of ESCRT-0 and ALIX together impairs A. phagocytophilum proliferation and infectious progeny production. RNA silencing of ESCRT-III, which regulates ILV scission, pronouncedly reduces ILV formation in ApVs and halts infection by arresting bacterial growth. Rab27a and its effector Munc13-4, which drive MVB trafficking to the plasma membrane and subsequent exosome release, localize to the ApV. Treatment with Nexinhib20, a small molecule inhibitor that specifically targets Rab27a to block MVB exocytosis, abrogates A. phagocytophilum infectious progeny release. Thus, A. phagocytophilum exploits MVB biogenesis and exosome release to benefit each major stage of its intracellular infection cycle: intravacuolar growth, conversion to the infectious form, and exit from the host cell. Anaplasma phagocytophilum causes granulocytic anaplasmosis, a globally emerging zoonosis that can be severe, even fatal, and for which antibiotic treatment options are limited. A. phagocytophilum lives in an endosomal-like compartment that interfaces with multiple organelles and from which it must ultimately exit to spread within the host. How the bacterium accomplishes these tasks is poorly understood. Multivesicular bodies (MVBs) are intermediates in the endolysosomal pathway that package biomolecular cargo from other organelles as intralumenal vesicles for release at the plasma membrane as exosomes. We discovered that A. phagocytophilum exploits MVB biogenesis and trafficking to benefit all aspects of its intracellular infection cycle: proliferation, conversion to its infectious form, and release of infectious progeny. The ability of a small molecule inhibitor of MVB exocytosis to impede A. phagocytophilum dissemination indicates the potential of this pathway as a novel host-directed therapeutic target for granulocytic anaplasmosis.
嗜吞噬细胞无形体是新兴传染病粒细胞无形体病的病原体。这种专性细胞内细菌生活在宿主细胞衍生的空泡中,该空泡从多个细胞器接收膜运输,以促进其增殖,并且必须最终从该空泡中逸出以传播感染。对这些基本发病机制的理解仍然很差。多泡体 (MVBs) 是晚期内体隔室,它从其他细胞器接收生物分子,并使用用于运输的内体分选复合物 (ESCRT) 机制和 ESCRT 非依赖性机制将其包裹在腔内小泡 (ILVs) 中。ESCRT 非依赖性蛋白 ALIX 的结合将 MVB 引导到质膜,在那里它们将 ILVs 作为外泌体释放。我们报告说,嗜吞噬细胞无形体空泡 (ApV) 被酸化并富含溶酶体二磷酸磷脂酰胆碱,这是 MVB 中丰富的脂质。ESCRT-0 和 ESCRT-III 成分以及 ALIX 定位于 ApV 膜。siRNA 介导的 ESCRT-0 和 ALIX 的失活共同损害了嗜吞噬细胞无形体的增殖和感染性后代的产生。ESCRT-III 的 RNA 沉默,其调节 ILV 断裂,显着减少 ApVs 中的 ILV 形成,并通过阻止细菌生长来阻止感染。Rab27a 及其效应物 Munc13-4 驱动 MVB 向质膜的运输和随后的外泌体释放,定位于 ApV。用小分子抑制剂 Nexinhib20 处理,该抑制剂特异性靶向 Rab27a 以阻断 MVB 胞吐作用,可阻断嗜吞噬细胞无形体感染性后代的释放。因此,嗜吞噬细胞无形体利用 MVB 生物发生和外泌体释放来促进其细胞内感染周期的每个主要阶段:腔内生长、转化为感染形式以及从宿主细胞中逸出。嗜吞噬细胞无形体引起粒细胞无形体病,这是一种在全球范围内出现的新兴人畜共患病,可严重甚至致命,并且抗生素治疗选择有限。嗜吞噬细胞无形体生活在类似于内体的隔室中,与多个细胞器相互作用,最终必须从该隔室中逸出以在宿主内传播。细菌如何完成这些任务还知之甚少。多泡体 (MVBs) 是内体途径中的中间体,它将生物分子货物从其他细胞器包装为腔内小泡,以供在质膜上作为外泌体释放。我们发现,嗜吞噬细胞无形体利用 MVB 生物发生和运输来促进其细胞内感染周期的各个方面:增殖、转化为感染形式和释放感染性后代。MVB 胞吐作用的小分子抑制剂阻碍嗜吞噬细胞无形体传播的能力表明该途径作为粒细胞无形体病的新型宿主导向治疗靶点具有潜力。