Suppr超能文献

环状 RNA(circRNA)通过调节 miR-671-5p/FZD4 轴来激活 Wnt/β-连环蛋白信号通路,从而促进肺肿瘤的进展。circRNA 具有 circ_0017109。

CircRNA has_circ_0017109 promotes lung tumor progression via activation of Wnt/β-catenin signaling due to modulating miR-671-5p/FZD4 axis.

机构信息

Department of Lung Cancer, Tianjin Medical University Cancer Institute and Hospital, Huan-hu-xi Road, Ti-Yuan-Bei, He XI Disrict, Tianjin, 30060, P.R. China.

National Clinical Research Center for Cancer, Key Laboratory of Cancer Prevention and Therapy, Huan-hu-xi Road, Ti-Yuan-Bei, He XI Disrict, Tianjin, 30060, P.R. China.

出版信息

BMC Pulm Med. 2022 Nov 24;22(1):443. doi: 10.1186/s12890-022-02209-2.

Abstract

INTRODUCTION

Accumulating evidence highlights the critical roles of circular RNAs (circRNAs) in the malignant progression of cancers. In this study, we investigated the expression pattern of a newly identified circRNA (hsa_circ_0017109) in non-small cell lung cancer (NSCLC), and examined its downstream molecular targets.

METHODS

Quantitative real-time PCR (qRT-PCR) and Western blotting (WB) were conducted to quantify gene and protein expression. In vitro functional assays such as colony formation assay, cell counting kit-8 (CCK-8) and flow cytometry were used to study cell proliferation and apoptosis. RNA pull-down assay, luciferase reporter assay and RNA immunoprecipitation were performed to validate molecular interaction. Mouse xenograft model of NSCLC cells was used to assess the role of circ_0017109 in tumorigenesis.

RESULTS

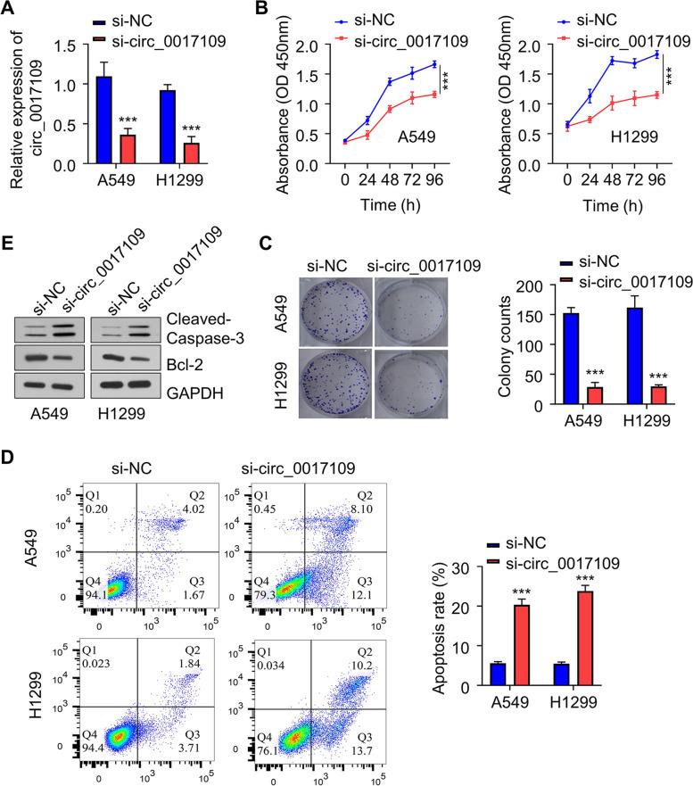
Circ_0017109 was upregulated in NSCLC tumor samples and cells. Silencing circ_0017109 impaired cell proliferation and promoted apoptosis in NSCLC cells, and circ_0017109 knockdown suppressed in vivo tumorigenesis of NSCLC cells in mouse xenograft model. MiR-671-5p was identified as a target of circ_0017109, and circ_0017109 negatively impacted on miR-671-5p expression. MiR-671-5p downregulated FZD4 and dampened the activity of Wnt/β-catenin signaling pathway. Circ_0017109 modulated FZD4 expression by suppressing miR-671-5p activity.

CONCLUSIONS

Elevated circ_0017109 expression promotes tumor progression of NSCLC by modulating miR-671-5p/FZD4/β-catenin axis.

摘要

简介

越来越多的证据强调了环状 RNA(circRNAs)在癌症恶性进展中的关键作用。在这项研究中,我们研究了一种新鉴定的环状 RNA(hsa_circ_0017109)在非小细胞肺癌(NSCLC)中的表达模式,并研究了其下游分子靶标。

方法

采用实时定量 PCR(qRT-PCR)和 Western blot(WB)检测基因和蛋白表达。体外功能实验,如集落形成实验、细胞计数试剂盒-8(CCK-8)和流式细胞术,用于研究细胞增殖和凋亡。进行 RNA 下拉实验、荧光素酶报告实验和 RNA 免疫沉淀实验以验证分子相互作用。使用 NSCLC 细胞的小鼠异种移植模型评估 circ_0017109 在肿瘤发生中的作用。

结果

circ_0017109 在 NSCLC 肿瘤样本和细胞中上调。沉默 circ_0017109 可削弱 NSCLC 细胞的增殖并促进其凋亡,circ_0017109 敲低可抑制 NSCLC 细胞在小鼠异种移植模型中的体内肿瘤发生。MiR-671-5p 被鉴定为 circ_0017109 的靶标,circ_0017109 负调控 miR-671-5p 的表达。MiR-671-5p 下调 FZD4 并抑制 Wnt/β-catenin 信号通路的活性。Circ_0017109 通过抑制 miR-671-5p 的活性来调节 FZD4 的表达。

结论

circ_0017109 的高表达通过调节 miR-671-5p/FZD4/β-catenin 轴促进 NSCLC 的肿瘤进展。

https://cdn.ncbi.nlm.nih.gov/pmc/blobs/0926/9700975/bf2a8bab4fba/12890_2022_2209_Fig1_HTML.jpg

文献AI研究员

20分钟写一篇综述,助力文献阅读效率提升50倍。

立即体验

用中文搜PubMed

大模型驱动的PubMed中文搜索引擎

马上搜索

文档翻译

学术文献翻译模型,支持多种主流文档格式。

立即体验