Yi Qiyi, Pu Youguang, Chao Fengmei, Bian Po, Lv Lei
School of Basic Medical Sciences, Anhui Medical University, 81 Meishan Road, Hefei 230032, China.
Department of Cancer Epigenetics Program, Anhui Cancer Hospital, The First Affiliated Hospital of USTC, Division of Life Sciences and Medicine, University of Science and Technology of China, Hefei 230001, China.
Cancers (Basel). 2022 Dec 1;14(23):5951. doi: 10.3390/cancers14235951.
ACAP1 plays a key role in endocytic recycling, which is essential for the normal function of lymphocytes. However, the expression and function of ACAP1 in lymphocytes have rarely been studied.
Large-scale genomic data, including multiple bulk RNA-sequencing datasets, single-cell sequencing datasets, and immunotherapy cohorts, were exploited to comprehensively characterize ACAP1 expression, regulation, and function. Gene set enrichment analysis (GSEA) was used to uncover the pathways associated with ACAP1 expression. Eight algorithms, including TIMER, CIBERSORT, CIBERSORT-ABS, QUANTISEQ, xCELL, MCPCOUNTER, EPIC, and TIDE, were applied to estimate the infiltrating level of immune cells. Western blotting, qPCR, and ChIP-PCR were used to validate the findings from bioinformatic analyses. A T-cell co-culture killing assay was used to investigate the function of ACAP1 in lymphocytes.
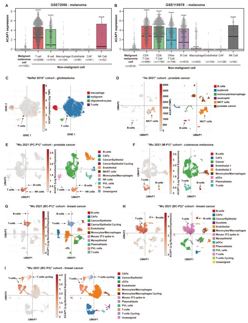
ACAP1 was highly expressed in immune-related tissues and cells and minimally in other tissues. Moreover, single-cell sequencing analysis in tumor samples revealed that ACAP1 is expressed primarily in tumor-infiltrating lymphocytes (TILs), including T, B, and NK cells. ACAP1 expression is negatively regulated by promoter DNA methylation, with its promoter hypo-methylated in immune cells but hyper-methylated in other cells. Furthermore, SPI1 binds to the ACAP1 promoter and positively regulates its expression in immune cells. ACAP1 levels positively correlate with the infiltrating levels of TILs, especially CD8+ T cells, across a broad range of solid cancer types. ACAP1 deficiency is associated with poor prognosis and immunotherapeutic response in multiple cancer types treated with checkpoint blockade therapy (ICT). Functionally, the depletion of ACAP1 by RNA interference significantly impairs the T cell-mediated killing of tumor cells.
Our study demonstrates that ACAP1 is essential for the normal function of TILs, and its deficiency indicates an immunologically "cold" status of tumors that are resistant to ICT.
ACAP1在胞吞再循环中起关键作用,这对淋巴细胞的正常功能至关重要。然而,ACAP1在淋巴细胞中的表达和功能鲜有研究。
利用大规模基因组数据,包括多个批量RNA测序数据集、单细胞测序数据集和免疫治疗队列,全面表征ACAP1的表达、调控和功能。基因集富集分析(GSEA)用于揭示与ACAP1表达相关的通路。应用包括TIMER、CIBERSORT、CIBERSORT-ABS、QUANTISEQ、xCELL、MCPCOUNTER、EPIC和TIDE在内的八种算法来估计免疫细胞的浸润水平。采用蛋白质免疫印迹法、qPCR和染色质免疫沉淀PCR验证生物信息学分析结果。采用T细胞共培养杀伤试验研究ACAP1在淋巴细胞中的功能。
ACAP1在免疫相关组织和细胞中高表达,在其他组织中低表达。此外,肿瘤样本中的单细胞测序分析表明,ACAP1主要在肿瘤浸润淋巴细胞(TILs)中表达,包括T细胞、B细胞和自然杀伤细胞。ACAP1表达受启动子DNA甲基化负调控,其启动子在免疫细胞中低甲基化,但在其他细胞中高甲基化。此外,SPI1与ACAP1启动子结合并在免疫细胞中正向调节其表达。在多种实体癌类型中,ACAP1水平与TILs尤其是CD8+T细胞的浸润水平呈正相关。在接受检查点阻断疗法(ICT)治疗的多种癌症类型中,ACAP1缺陷与预后不良和免疫治疗反应相关。在功能上,RNA干扰使ACAP1缺失显著损害T细胞介导的肿瘤细胞杀伤作用。
我们的研究表明,ACAP1对TILs的正常功能至关重要,其缺陷表明肿瘤处于对ICT耐药的免疫“冷”状态。