Suppr超能文献

有机阴离子转运多肽的比较建模:结构见解与结合模式比较。

Comparative Modelling of Organic Anion Transporting Polypeptides: Structural Insights and Comparison of Binding Modes.

机构信息

School of Pharmacy, Faculty of Health Sciences, University of Eastern Finland, P.O. Box 1627, 70211 Kuopio, Finland.

Institute of Organic Chemistry and Biochemistry (IOCB), Czech Academy of Sciences, Flemingovo Namesti 542/2, 160 00 Prague, Czech Republic.

出版信息

Molecules. 2022 Dec 3;27(23):8531. doi: 10.3390/molecules27238531.

Abstract

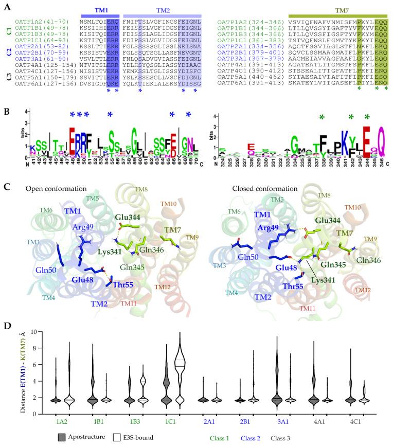
To better understand the functionality of organic anion transporting polypeptides (OATPs) and to design new ligands, reliable structural data of each OATP is needed. In this work, we used a combination of homology model with molecular dynamics simulations to generate a comprehensive structural dataset, that encompasses a diverse set of OATPs but also their relevant conformations. Our OATP models share a conserved transmembrane helix folding harbouring a druggable binding pocket in the shape of an inner pore. Our simulations suggest that the conserved salt bridges at the extracellular region between residues on TM1 and TM7 might influence the entrance of substrates. Interactions between residues on TM1 and TM4 within OATP1 family shown their importance in transport of substrates. Additionally, in transmembrane (TM) 1/2, a known conserved element, interact with two identified motifs in the TM7 and TM11. Our simulations suggest that TM1/2-TM7 interaction influence the inner pocket accessibility, while TM1/2-TM11 salt bridges control the substrate binding stability.

摘要

为了更好地理解有机阴离子转运多肽 (OATPs) 的功能并设计新的配体,需要有每个 OATP 的可靠结构数据。在这项工作中,我们使用同源建模和分子动力学模拟的组合来生成一个全面的结构数据集,其中包含了多种 OATP 及其相关构象。我们的 OATP 模型共享一个保守的跨膜螺旋折叠,其中包含一个药物结合口袋形状的内孔。我们的模拟表明,位于 TM1 和 TM7 上的细胞外区域之间的保守盐桥可能会影响底物的进入。OATP1 家族中 TM1 和 TM4 上的残基之间的相互作用表明它们在底物转运中的重要性。此外,在跨膜 (TM) 1/2 中,一个已知的保守元件与 TM7 和 TM11 中的两个已鉴定的基序相互作用。我们的模拟表明,TM1/2-TM7 相互作用影响内口袋的可及性,而 TM1/2-TM11 盐桥控制底物结合的稳定性。

https://cdn.ncbi.nlm.nih.gov/pmc/blobs/2756/9738416/04345a559507/molecules-27-08531-g001.jpg

文献AI研究员

20分钟写一篇综述,助力文献阅读效率提升50倍。

立即体验

用中文搜PubMed

大模型驱动的PubMed中文搜索引擎

马上搜索

文档翻译

学术文献翻译模型,支持多种主流文档格式。

立即体验