School of Physiology, Pharmacology and Neuroscience, Medical Sciences Building, University of Bristol, University Walk, Bristol, United Kingdom.
School of Physiology, Pharmacology and Neuroscience, Medical Sciences Building, University of Bristol, University Walk, Bristol, United Kingdom.
J Biol Chem. 2023 Jan;299(1):102783. doi: 10.1016/j.jbc.2022.102783. Epub 2022 Dec 9.
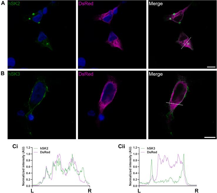
Three isoforms of small conductance, calcium-activated potassium (SK) channel subunits have been identified (SK1-3) that exhibit a broad and overlapping tissue distribution. SK channels have been implicated in several disease states including hypertension and atrial fibrillation, but therapeutic targeting of SK channels is hampered by a lack of subtype-selective inhibitors. This is further complicated by studies showing that SK1 and SK2 preferentially form heteromeric channels during co-expression, likely limiting the function of homomeric channels in vivo. Here, we utilized a simplified expression system to investigate functional current produced when human (h) SK2 and hSK3 subunits are co-expressed. When expressed alone, hSK3 subunits were more clearly expressed on the cell surface than hSK2 subunits. hSK3 surface expression was reduced by co-transfection with hSK2. Whole-cell recording showed homomeric hSK3 currents were larger than homomeric hSK2 currents or heteromeric hSK2:hSK3 currents. The smaller amplitude of hSK2:hSK3-mediated current when compared with homomeric hSK3-mediated current suggests hSK2 subunits regulate surface expression of heteromers. Co-expression of hSK2 and hSK3 subunits produced a current that arose from a single population of heteromeric channels as exhibited by an intermediate sensitivity to the inhibitors apamin and UCL1684. Co-expression of the apamin-sensitive hSK2 subunit and a mutant, apamin-insensitive hSK3 subunit [hSK3(H485N)], produced an apamin-sensitive current. Concentration-inhibition relationships were best fit by a monophasic Hill equation, confirming preferential formation of heteromers. These data show that co-expressed hSK2 and hSK3 preferentially form heteromeric channels and suggest that the hSK2 subunit acts as a chaperone, limiting membrane expression of hSK2:hSK3 heteromeric channels.
已经鉴定出三种小电导钙激活钾 (SK) 通道亚基同工型 (SK1-3),它们具有广泛且重叠的组织分布。SK 通道与多种疾病状态有关,包括高血压和心房颤动,但由于缺乏亚型选择性抑制剂,SK 通道的治疗靶向受到阻碍。这进一步复杂化了研究表明,在共表达时,SK1 和 SK2 优先形成异源二聚体通道,这可能限制了同种二聚体通道在体内的功能。在这里,我们利用简化的表达系统研究了人 (h) SK2 和 hSK3 亚基共表达时产生的功能电流。单独表达时,hSK3 亚基在细胞表面的表达比 hSK2 亚基更明显。hSK3 表面表达随 hSK2 的共转染而减少。全细胞记录显示,同型 hSK3 电流大于同型 hSK2 电流或异源 hSK2:hSK3 电流。与同型 hSK3 介导的电流相比,hSK2:hSK3 介导的电流幅度较小,表明 hSK2 亚基调节异源二聚体的表面表达。hSK2 和 hSK3 亚基的共表达产生了一种电流,该电流来自单一群体的异源二聚体通道,如对抑制剂 apamin 和 UCL1684 的中等敏感性所表现出的那样。共表达 apamin 敏感的 hSK2 亚基和突变体、apamin 不敏感的 hSK3 亚基 [hSK3(H485N)],产生了 apamin 敏感的电流。浓度抑制关系最适合单峰希尔方程,证实了异源二聚体的优先形成。这些数据表明,共表达的 hSK2 和 hSK3 优先形成异源二聚体通道,并表明 hSK2 亚基作为伴侣,限制 hSK2:hSK3 异源二聚体通道的膜表达。