Suppr超能文献

阿斯特吕姆综合征和巴德-比德尔综合征的蛋白质组学和转录组学图谱。

Proteomic and Transcriptomic Landscapes of Alström and Bardet-Biedl Syndromes.

机构信息

Department of Biostatistics and Translational Medicine, Medical University of Lodz, 92-215 Lodz, Poland.

Department of Radiation Oncology, Dana-Farber Cancer Institute, Boston, MA 02215, USA.

出版信息

Genes (Basel). 2022 Dec 15;13(12):2370. doi: 10.3390/genes13122370.

Abstract

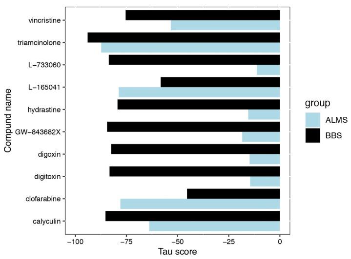
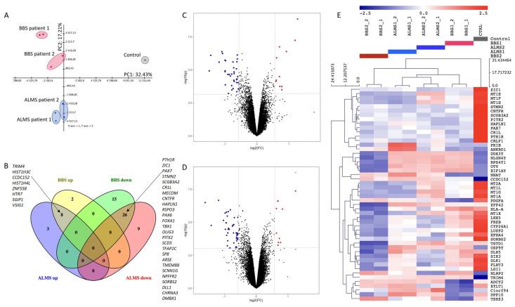
Alström syndrome (ALMS) and Bardet-Biedl syndrome (BBS) are rare genetic diseases with a number of common clinical features ranging from early-childhood obesity and retinal degeneration. ALMS and BBS belong to the ciliopathies, which are known to have the expression products of genes, encoding them as cilia-localized proteins in multiple target organs. The aim of this study was to perform transcriptomic and proteomic analysis on cellular models of ALMS and BBS syndromes to identify common and distinct pathological mechanisms present in both syndromes. For this purpose, epithelial cells were isolated from the urine of patients and healthy subjects, which were then cultured and reprogrammed into induced pluripotent stem (iPS) cells. The pathways of genes associated with the metabolism of lipids and glycosaminoglycan and the transport of small molecules were found to be concomitantly downregulated in both diseases, while transcripts related to signal transduction, the immune system, cell cycle control and DNA replication and repair were upregulated. Furthermore, protein pathways associated with autophagy, apoptosis, cilium assembly and Gli1 protein were upregulated in both ciliopathies. These results provide new insights into the common and divergent pathogenic pathways between two similar genetic syndromes, particularly in relation to primary cilium function and abnormalities in cell differentiation.

摘要

Alström 综合征 (ALMS) 和 Bardet-Biedl 综合征 (BBS) 是罕见的遗传疾病,具有许多共同的临床特征,从儿童早期肥胖和视网膜变性。ALMS 和 BBS 属于纤毛病,已知其表达产物的基因,将它们编码为多个靶器官中的纤毛定位蛋白。本研究旨在对 ALMS 和 BBS 综合征的细胞模型进行转录组和蛋白质组分析,以确定两种综合征中存在的共同和独特的病理机制。为此,从患者和健康受试者的尿液中分离出上皮细胞,然后将其培养并重新编程为诱导多能干细胞 (iPS) 细胞。发现在两种疾病中,与脂质和糖胺聚糖代谢以及小分子转运相关的基因途径都同时下调,而与信号转导、免疫系统、细胞周期控制和 DNA 复制和修复相关的转录本则上调。此外,与自噬、细胞凋亡、纤毛组装和 Gli1 蛋白相关的蛋白途径在两种纤毛病中都上调。这些结果为两种相似的遗传综合征之间的共同和不同的致病途径提供了新的见解,特别是在原发性纤毛功能和细胞分化异常方面。

https://cdn.ncbi.nlm.nih.gov/pmc/blobs/79c1/9777683/87f2012fd2d3/genes-13-02370-g001.jpg

文献AI研究员

20分钟写一篇综述,助力文献阅读效率提升50倍。

立即体验

用中文搜PubMed

大模型驱动的PubMed中文搜索引擎

马上搜索

文档翻译

学术文献翻译模型,支持多种主流文档格式。

立即体验