Lab of Experimental Oncology, State Key Laboratory of Biotherapy and Cancer Center, and Frontiers Science Center for Disease-related Molecular Network, West China Hospital, Sichuan University, Chengdu, Sichuan Province, China.
Department of General Surgery, Second Affiliated Hospital of Chengdu Medical College (China National Nuclear Corporation 416 Hospital), Chengdu, Sichuan Province, China.
Cell Death Dis. 2023 Jan 2;14(1):1. doi: 10.1038/s41419-022-05508-y.
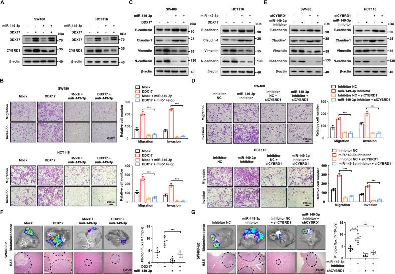
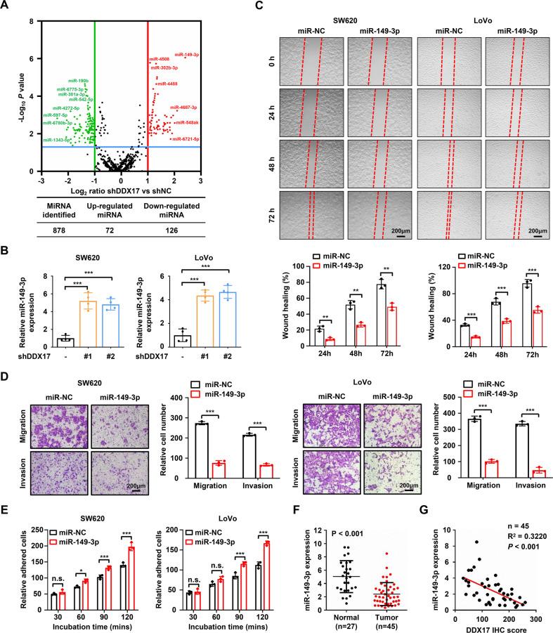
DEAD box helicase 17 (DDX17) has been reported to be involved in the initiation and development of several cancers. However, the functional role and mechanisms of DDX17 in colorectal cancer (CRC) malignant progression and metastasis remain unclear. Here, we reported that DDX17 expression was increased in CRC tissues compared with noncancerous mucosa tissues and further upregulated in CRC liver metastasis compared with patient-paired primary tumors. High levels of DDX17 were significantly correlated with aggressive phenotypes and worse clinical outcomes in CRC patients. Ectopic expression of DDX17 promoted cell migration and invasion in vitro and in vivo, while the opposite results were obtained in DDX17-deficient CRC cells. We identified miR-149-3p as a potential downstream miRNA of DDX17 through RNA sequencing analysis, and miR-149-3p displayed a suppressive effect on the metastatic potential of CRC cells. We demonstrated that CYBRD1 (a ferric reductase that contributes to dietary iron absorption) was a direct target of miR-149-3p and that miR-149-3p was required for DDX17-mediated regulation of CYBRD1 expression. Moreover, DDX17 contributed to the metastasis and epithelial to mesenchymal transition (EMT) of CRC cells via downregulation of miR-149-3p, which resulted in increased CYBRD1 expression. In conclusion, our findings not only highlight the significance of DDX17 in the aggressive development and prognosis of CRC patients, but also reveal a novel mechanism underlying DDX17-mediated CRC cell metastasis and EMT progression through manipulation of the miR-149-3p/CYBRD1 pathway.
DEAD 框解旋酶 17(DDX17)已被报道参与多种癌症的发生和发展。然而,DDX17 在结直肠癌(CRC)恶性进展和转移中的功能作用和机制仍不清楚。在这里,我们报道与非癌性粘膜组织相比,CRC 组织中 DDX17 的表达增加,并且与患者配对的原发性肿瘤相比,CRC 肝转移中进一步上调。高水平的 DDX17 与 CRC 患者的侵袭性表型和更差的临床结局显著相关。DDX17 的异位表达促进了体外和体内的细胞迁移和侵袭,而 DDX17 缺陷型 CRC 细胞则得到了相反的结果。通过 RNA 测序分析,我们鉴定出 miR-149-3p 是 DDX17 的一个潜在下游 miRNA,并且 miR-149-3p 对 CRC 细胞的转移潜能显示出抑制作用。我们证明 CYBRD1(一种有助于膳食铁吸收的铁还原酶)是 miR-149-3p 的直接靶标,并且 miR-149-3p 是 DDX17 介导的 CYBRD1 表达调节所必需的。此外,DDX17 通过下调 miR-149-3p 促进 CRC 细胞的转移和上皮间质转化(EMT),从而导致 CYBRD1 表达增加。总之,我们的研究结果不仅强调了 DDX17 在 CRC 患者侵袭性发展和预后中的重要性,还揭示了 DDX17 通过调控 miR-149-3p/CYBRD1 通路介导 CRC 细胞转移和 EMT 进展的新机制。