Suppr超能文献

水稻根毛性状的全基因组关联分析揭示了控制表皮细胞分化的新的基因组区域。

Genome wide association analysis of root hair traits in rice reveals novel genomic regions controlling epidermal cell differentiation.

机构信息

Department of Plant Science, The Pennsylvania State University, 102 Tyson Building, University Park, PA, 16802, USA.

Intercollege Graduate Degree Program in Plant Biology, Huck Institutes of the Life Sciences, Penn State University, University Park, PA, 16802, USA.

出版信息

BMC Plant Biol. 2023 Jan 4;23(1):6. doi: 10.1186/s12870-022-04026-5.

Abstract

BACKGROUND

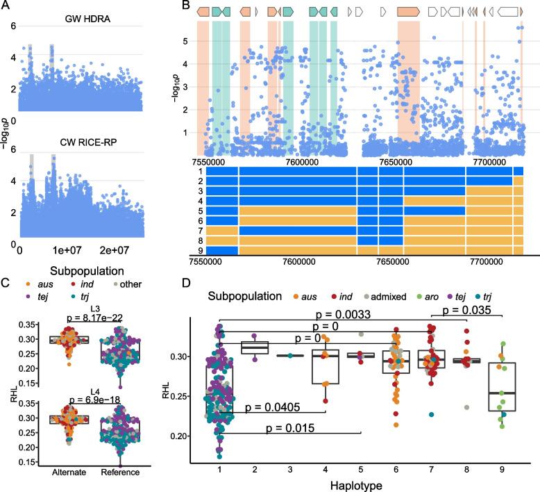
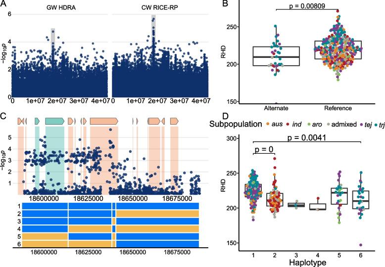
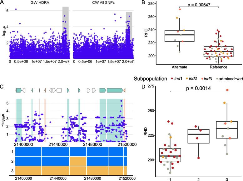
Genome wide association (GWA) studies demonstrate linkages between genetic variants and traits of interest. Here, we tested associations between single nucleotide polymorphisms (SNPs) in rice (Oryza sativa) and two root hair traits, root hair length (RHL) and root hair density (RHD). Root hairs are outgrowths of single cells on the root epidermis that aid in nutrient and water acquisition and have also served as a model system to study cell differentiation and tip growth. Using lines from the Rice Diversity Panel-1, we explored the diversity of root hair length and density across four subpopulations of rice (aus, indica, temperate japonica, and tropical japonica). GWA analysis was completed using the high-density rice array (HDRA) and the rice reference panel (RICE-RP) SNP sets.

RESULTS

We identified 18 genomic regions related to root hair traits, 14 of which related to RHD and four to RHL. No genomic regions were significantly associated with both traits. Two regions overlapped with previously identified quantitative trait loci (QTL) associated with root hair density in rice. We identified candidate genes in these regions and present those with previously published expression data relevant to root hair development. We re-phenotyped a subset of lines with extreme RHD phenotypes and found that the variation in RHD was due to differences in cell differentiation, not cell size, indicating genes in an associated genomic region may influence root hair cell fate. The candidate genes that we identified showed little overlap with previously characterized genes in rice and Arabidopsis.

CONCLUSIONS

Root hair length and density are quantitative traits with complex and independent genetic control in rice. The genomic regions described here could be used as the basis for QTL development and further analysis of the genetic control of root hair length and density. We present a list of candidate genes involved in root hair formation and growth in rice, many of which have not been previously identified as having a relation to root hair growth. Since little is known about root hair growth in grasses, these provide a guide for further research and crop improvement.

摘要

背景

全基因组关联(GWA)研究表明遗传变异与感兴趣的性状之间存在关联。在这里,我们测试了水稻(Oryza sativa)中单核苷酸多态性(SNP)与两种根毛性状(根毛长度(RHL)和根毛密度(RHD)之间的关联。根毛是根表皮单细胞的延伸,有助于养分和水分的获取,也被用作研究细胞分化和尖端生长的模型系统。我们使用来自水稻多样性面板-1 的系,探索了水稻四个亚种群(aus、 indica、温带粳稻和热带粳稻)中根毛长度和密度的多样性。使用高密度水稻阵列(HDRA)和水稻参考面板(RICE-RP)SNP 集完成了 GWA 分析。

结果

我们确定了 18 个与根毛性状相关的基因组区域,其中 14 个与 RHD 相关,4 个与 RHL 相关。没有基因组区域与这两个性状都显著相关。两个区域与先前鉴定的与水稻根毛密度相关的数量性状位点(QTL)重叠。我们在这些区域中确定了候选基因,并提供了与根毛发育相关的先前发表的表达数据的那些候选基因。我们重新表型了一组具有极端 RHD 表型的系,并发现 RHD 的变化是由于细胞分化的差异,而不是细胞大小的差异,这表明相关基因组区域中的基因可能影响根毛细胞命运。我们确定的候选基因与水稻和拟南芥中先前表征的基因很少重叠。

结论

根毛长度和密度是水稻中具有复杂和独立遗传控制的数量性状。本文描述的基因组区域可作为 QTL 开发和进一步分析根毛长度和密度遗传控制的基础。我们提出了一个参与水稻根毛形成和生长的候选基因列表,其中许多基因以前没有被确定与根毛生长有关。由于对禾本科植物根毛生长知之甚少,这些基因提供了进一步研究和作物改良的指南。

https://cdn.ncbi.nlm.nih.gov/pmc/blobs/265a/9811729/37d3844d6d06/12870_2022_4026_Fig1_HTML.jpg

文献AI研究员

20分钟写一篇综述,助力文献阅读效率提升50倍。

立即体验

用中文搜PubMed

大模型驱动的PubMed中文搜索引擎

马上搜索

文档翻译

学术文献翻译模型,支持多种主流文档格式。

立即体验