Liu Yuting, Wang Xinhui, Wang Zhe, Liao Rui, Qiu Qian, Wang Yuequan, Luo Cong
Department of Pharmaceutics, Wuya College of Innovation, Shenyang Pharmaceutical University, Shenyang 110016, China.
Pharmaceutics. 2023 Jan 12;15(1):262. doi: 10.3390/pharmaceutics15010262.
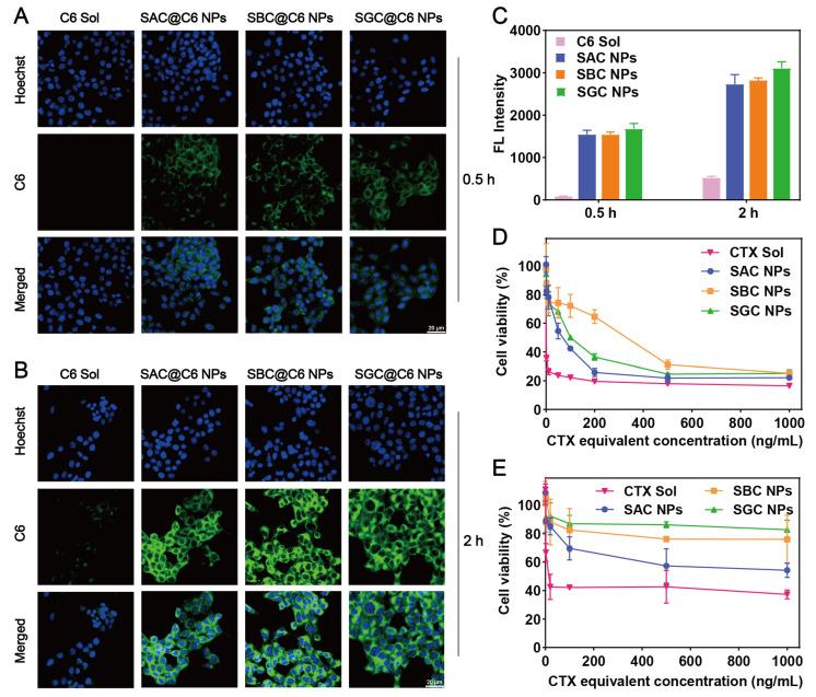
Cabazitaxel (CTX) has distinct therapeutic merits for advanced and metastatic cancer. However, the present clinical formulation (Jevtana) has several defects, especially for undesirable tumor-targeting and serious side effects, greatly limiting the therapeutic efficacy. Small-molecule prodrug-based nanoassemblies integrate the advantages of both prodrug strategy and nanotechnology, emerging as a promising treatment modality. Herein, disulfide bonds with different lengths were employed as linkages to elaborately synthesize three redox-sensitive stearyl alcohol (SAT)-CTX prodrug-based nanoassemblies (SAC NPs, SBC NPs and SGC NPs) for seeking optimal chemotherapeutical treatment. All the prodrug-based nanoassemblies exhibited impressive drug-loading efficiency, superior self-assembly capability and excellent colloidal stability. Interestingly, the drug release behaviors of three prodrug-nanoassemblies in the same reductive environment were different owing to tiny changes in the carbon chain length of disulfide bonds, resulting in disparate cytotoxicity effects, pharmacokinetic outcomes and in vivo antitumor efficacies. Among them, SAC NPs displayed rapid drug release, excellent cytotoxicity, long blood circulation and enhanced tumor accumulation, thus showing strong tumor inhibition in the 4T1-bearing mouse model. Our study shed light on the vital role of connecting bonds in designing high-efficiency, low-toxicity prodrug nanoassemblies.
卡巴他赛(CTX)对晚期和转移性癌症具有独特的治疗优势。然而,目前的临床制剂(Jevtana)存在若干缺陷,尤其是肿瘤靶向性不佳和严重的副作用,极大地限制了治疗效果。基于小分子前药的纳米组装体整合了前药策略和纳米技术的优势,成为一种有前景的治疗方式。在此,采用不同长度的二硫键作为连接基团,精心合成了三种基于氧化还原敏感型硬脂醇(SAT)-CTX前药的纳米组装体(SAC NPs、SBC NPs和SGC NPs),以寻求最佳的化疗治疗方案。所有基于前药的纳米组装体均表现出令人印象深刻的载药效率、优异的自组装能力和出色的胶体稳定性。有趣的是,由于二硫键碳链长度的微小变化,三种前药纳米组装体在相同还原环境中的药物释放行为有所不同,导致细胞毒性效应、药代动力学结果和体内抗肿瘤疗效存在差异。其中,SAC NPs表现出快速的药物释放、优异的细胞毒性、较长的血液循环时间和增强的肿瘤蓄积,因此在携带4T1的小鼠模型中显示出强大的肿瘤抑制作用。我们的研究揭示了连接键在设计高效、低毒前药纳米组装体中的关键作用。