Centre for Host-Microbiome Interactions, Faculty of Dentistry, Oral & Craniofacial Sciences, King's College London, SE1 9RT, London, UK.
Unit for Population-Based Dermatology, St John's Institute of Dermatology, King's College London and Guy's and St Thomas' NHS Foundation Trust, London, UK.
NPJ Syst Biol Appl. 2023 Jan 21;9(1):2. doi: 10.1038/s41540-022-00261-6.
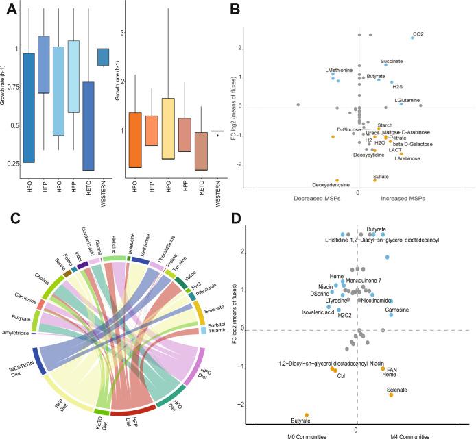
The human gut microbiome has been associated with several metabolic disorders including type 2 diabetes mellitus. Understanding metabolic changes in the gut microbiome is important to elucidate the role of gut bacteria in regulating host metabolism. Here, we used available metagenomics data from a metformin study, together with genome-scale metabolic modelling of the key bacteria in individual and community-level to investigate the mechanistic role of the gut microbiome in response to metformin. Individual modelling predicted that species that are increased after metformin treatment have higher growth rates in comparison to species that are decreased after metformin treatment. Gut microbial enrichment analysis showed prior to metformin treatment pathways related to the hypoglycemic effect were enriched. Our observations highlight how the key bacterial species after metformin treatment have commensal and competing behavior, and how their cellular metabolism changes due to different nutritional environment. Integrating different diets showed there were specific microbial alterations between different diets. These results show the importance of the nutritional environment and how dietary guidelines may improve drug efficiency through the gut microbiota.
人类肠道微生物组与多种代谢紊乱有关,包括 2 型糖尿病。了解肠道微生物组的代谢变化对于阐明肠道细菌在调节宿主代谢中的作用很重要。在这里,我们使用来自二甲双胍研究的可用宏基因组学数据,以及个体和社区水平关键细菌的基因组规模代谢建模,来研究肠道微生物组对二甲双胍反应的机制作用。个体模型预测,与二甲双胍治疗后减少的物种相比,治疗后增加的物种具有更高的生长速率。肠道微生物富集分析表明,在二甲双胍治疗之前,与降血糖作用相关的途径被富集。我们的观察结果强调了在二甲双胍治疗后关键细菌物种的共生和竞争行为,以及它们的细胞代谢如何因不同的营养环境而发生变化。整合不同的饮食表明,不同饮食之间存在特定的微生物改变。这些结果表明了营养环境的重要性以及饮食指南如何通过肠道微生物群提高药物效率。