Suppr超能文献

中间神经元类群内神经递质含量的异质性塑造了中枢突触处的抑制性传递。

Neurotransmitter content heterogeneity within an interneuron class shapes inhibitory transmission at a central synapse.

作者信息

Dumontier Dimitri, Mailhes-Hamon Caroline, Supplisson Stéphane, Dieudonné Stéphane

机构信息

Institut de Biologie de l'Ecole Normale Supérieure (IBENS), École Normale Supérieure, Université PSL, CNRS, INSERM, Paris, France.

出版信息

Front Cell Neurosci. 2023 Jan 4;16:1060189. doi: 10.3389/fncel.2022.1060189. eCollection 2022.

Abstract

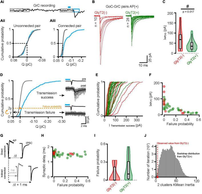
Neurotransmitter content is deemed the most basic defining criterion for neuronal classes, contrasting with the intercellular heterogeneity of many other molecular and functional features. Here we show, in the adult mouse brain, that neurotransmitter content variegation within a neuronal class is a component of its functional heterogeneity. Golgi cells (GoCs), the well-defined class of cerebellar interneurons inhibiting granule cells (GrCs), contain cytosolic glycine, accumulated by the neuronal transporter GlyT2, and GABA in various proportions. By performing acute manipulations of cytosolic GABA and glycine supply, we find that competition of glycine with GABA reduces the charge of IPSC evoked in GrCs and, more specifically, the amplitude of a slow component of the IPSC decay. We then pair GrCs recordings with optogenetic stimulations of single GoCs, which preserve the intracellular transmitter mixed content. We show that the strength and decay kinetics of GrCs IPSCs, which are entirely mediated by GABA receptors, are negatively correlated to the presynaptic expression of GlyT2 by GoCs. We isolate a slow spillover component of GrCs inhibition that is also affected by the expression of GlyT2, leading to a 56% decrease in relative charge. Our results support the hypothesis that presynaptic loading of glycine negatively impacts the GABAergic transmission in mixed interneurons, most likely through a competition for vesicular filling. We discuss how the heterogeneity of neurotransmitter supply within mixed interneurons like the GoC class may provide a presynaptic mechanism to tune the gain of microcircuits such as the granular layer, thereby expanding the realm of their possible dynamic behaviors.

摘要

神经递质含量被视为神经元类型最基本的定义标准,这与许多其他分子和功能特征的细胞间异质性形成对比。在此,我们在成年小鼠大脑中表明,神经元类型内的神经递质含量多样化是其功能异质性的一个组成部分。高尔基细胞(GoCs)是明确界定的小脑中间神经元类别,可抑制颗粒细胞(GrCs),其细胞溶质中含有由神经元转运体GlyT2积累的甘氨酸以及不同比例的GABA。通过对细胞溶质中GABA和甘氨酸供应进行急性操作,我们发现甘氨酸与GABA的竞争会降低GrCs中诱发的抑制性突触后电流(IPSC)的电荷量,更具体地说,会降低IPSC衰减慢成分的幅度。然后,我们将GrCs记录与单个GoCs的光遗传学刺激配对,后者保留了细胞内递质的混合含量。我们表明,完全由GABA受体介导的GrCs IPSCs的强度和衰减动力学与GoCs中GlyT2的突触前表达呈负相关。我们分离出GrCs抑制的一个缓慢溢出成分,它也受GlyT2表达的影响,导致相对电荷量减少56%。我们的结果支持这样的假设,即甘氨酸的突触前装载最有可能通过对囊泡填充的竞争,对混合中间神经元中的GABA能传递产生负面影响。我们讨论了像GoC类别这样的混合中间神经元内神经递质供应的异质性如何可能提供一种突触前机制来调节诸如颗粒层等微回路的增益,从而扩展其可能的动态行为范围。

https://cdn.ncbi.nlm.nih.gov/pmc/blobs/4ce6/9846633/6069ed829ce1/fncel-16-1060189-g001.jpg

文献AI研究员

20分钟写一篇综述,助力文献阅读效率提升50倍。

立即体验

用中文搜PubMed

大模型驱动的PubMed中文搜索引擎

马上搜索

文档翻译

学术文献翻译模型,支持多种主流文档格式。

立即体验