Laboratory of Tissue Homeostasis, Institute for Life and Medical Sciences, Kyoto University, Kyoto, 606-8507, Japan.
Institute for Liberal Arts and Sciences, Kyoto University, Kyoto, 606-8507, Japan.
Commun Biol. 2023 Jan 24;6(1):97. doi: 10.1038/s42003-023-04479-w.
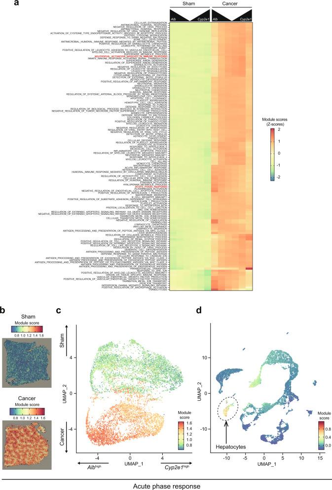
The spatially organized gene expression program within the liver specifies hepatocyte functions according to their relative distances to the bloodstream (i.e., zonation), contributing to liver homeostasis. Despite the knowledge that solid cancers remotely disrupt liver homeostasis, it remains unexplored whether solid cancers affect liver zonation. Here, using spatial transcriptomics, we thoroughly investigate the abundance and zonation of hepatic genes in cancer-bearing mice. We find that breast cancers affect liver zonation in various distinct manners depending on biological pathways. Aspartate metabolism and triglyceride catabolic processes retain relatively intact zonation patterns, but the zonation of xenobiotic catabolic process genes exhibits a strong disruption. The acute phase response is induced in zonated manners. Furthermore, we demonstrate that breast cancers activate innate immune cells in particular neutrophils in distinct zonated manners, rather than in a uniform fashion within the liver. Collectively, breast cancers disorganize hepatic transcriptomes in zonated manners, thereby disrupting zonated functions of the liver.
肝脏中空间组织的基因表达程序根据其与血流的相对距离(即区域化)来指定肝细胞的功能,有助于肝脏维持内稳态。尽管已经知道实体瘤会远程破坏肝脏的内稳态,但仍不清楚实体瘤是否会影响肝脏的区域化。在这里,我们使用空间转录组学技术,在携带癌症的小鼠中彻底研究了肝脏基因的丰度和区域化。我们发现,乳腺癌以依赖于生物途径的不同方式影响肝脏的区域化。天冬氨酸代谢和甘油三酯分解代谢过程保持相对完整的区域化模式,但外源物分解代谢过程基因的区域化表现出强烈的破坏。急性期反应以区域化的方式被诱导。此外,我们证明乳腺癌以特定的区域化方式激活固有免疫细胞,特别是中性粒细胞,而不是在肝脏内以统一的方式。总之,乳腺癌以区域化的方式扰乱肝脏的转录组,从而破坏肝脏的区域化功能。