Potomac Affinity Proteins, 11305 Dunleith Pl, North Potomac, MD, 20878, USA.
Institute for Bioscience and Biotechnology Research, University of Maryland, 9600 Gudelsky Drive, Rockville, MD, 20850, USA.
Nat Commun. 2023 Jan 26;14(1):431. doi: 10.1038/s41467-023-36065-3.
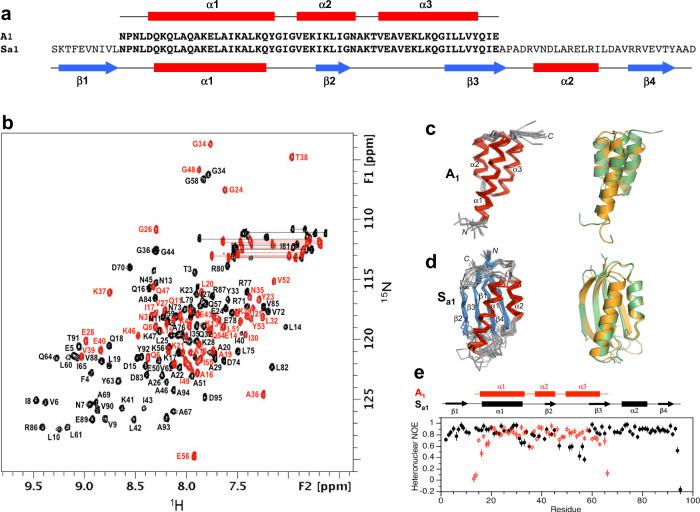
To better understand how amino acid sequence encodes protein structure, we engineered mutational pathways that connect three common folds (3α, β-grasp, and α/β-plait). The structures of proteins at high sequence-identity intersections in the pathways (nodes) were determined using NMR spectroscopy and analyzed for stability and function. To generate nodes, the amino acid sequence encoding a smaller fold is embedded in the structure of an ~50% larger fold and a new sequence compatible with two sets of native interactions is designed. This generates protein pairs with a 3α or β-grasp fold in the smaller form but an α/β-plait fold in the larger form. Further, embedding smaller antagonistic folds creates critical states in the larger folds such that single amino acid substitutions can switch both their fold and function. The results help explain the underlying ambiguity in the protein folding code and show that new protein structures can evolve via abrupt fold switching.
为了更好地理解氨基酸序列如何编码蛋白质结构,我们设计了突变途径,将三种常见的折叠结构(3α、β-抓手和α/β-辫状)连接起来。通过 NMR 光谱学确定了途径中高序列同一性交点(节点)处的蛋白质结构,并对其稳定性和功能进行了分析。为了生成节点,将较小折叠的氨基酸序列嵌入到大约 50%较大折叠的结构中,并设计了与两套天然相互作用兼容的新序列。这产生了具有较小 3α 或 β-抓手折叠但较大形式具有 α/β-辫状折叠的蛋白质对。此外,嵌入较小的拮抗折叠会在较大折叠中产生关键状态,使得单个氨基酸取代可以同时改变它们的折叠和功能。这些结果有助于解释蛋白质折叠密码中的基本歧义,并表明新的蛋白质结构可以通过突然的折叠转换而进化。